>
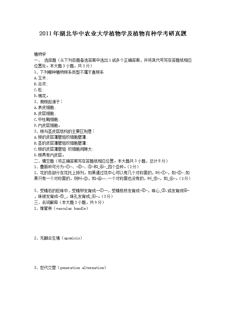
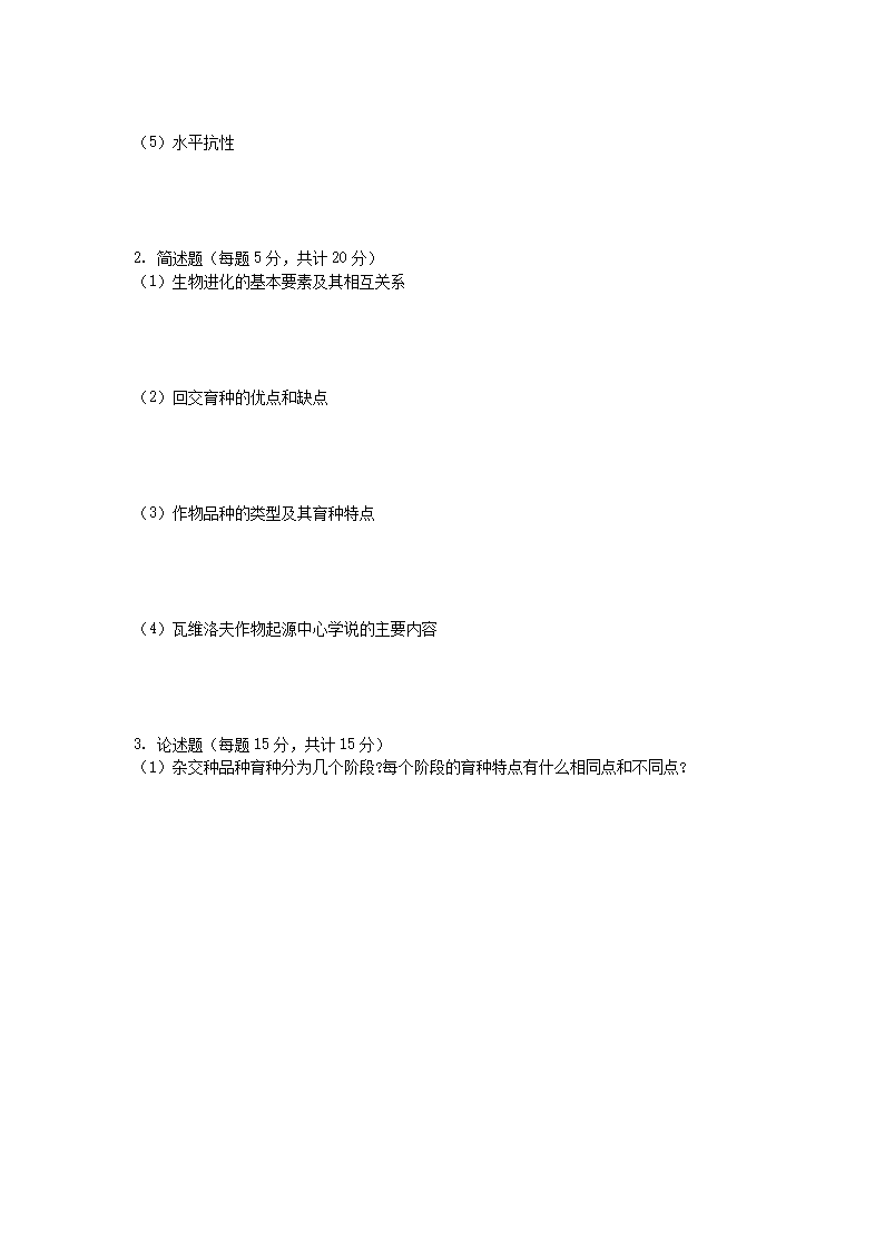
【文档预览】 文档大全网整理发布2011年湖北华中农业大学植物学及植物育种学考研真题(Word版),前五页预览如下:
本文来源:https://www.wddqw.com/eBUv.html
相关文章:
正在阅读:
2011年湖北华中农业大学植物学及植物育种学考研真题(Word版)10-19
[高考满分作文精选范文700字]高考满分作文700字范文:宽容10-19
广西桂林2018年中考录取分数线查询时间06-12
部门个人2021年个人上半年工作总结08-01
2017年5月甘肃一级人力资源管理师报名入口09-23
快乐的植树节三年级300字作文_关于快乐的植树节日记300字10-02
2021年吉林通化中考录取查询系统入口:通化市人民政府08-06
2017年湖南咨询工程师准考证打印网站:中国人事考试网11-17
小升初优秀作文600字:当个小孩不容易09-12
给另一半的十月情人节温馨语录03-09
遇上碎片化的生活作文500字11-06