>
【文档预览】 文档大全网整理发布2020-2021学年江西省赣州市全南县八年级下学期期中语文试题及答案(Word版),前五页预览如下:
本文来源:https://www.wddqw.com/JBUv.html
相关文章:
正在阅读:
2020-2021学年江西省赣州市全南县八年级下学期期中语文试题及答案(Word版)10-19
2021党员发展对象思想汇报1000字-党员发展对象思想汇报1000字范文12-28
我爱我的妈妈作文900字10-27
2021广西百色市那坡县农业农村局招聘公告08-20
正能量的清晨寄语【三篇】05-27
2019辽宁中医执业医师考试报名网站:国家医学考试网www.nmec.org.cn09-08
端午节的故事三元文内容|端午节有关的三个故事09-14
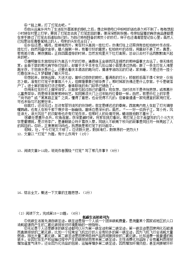
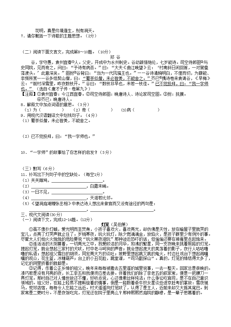
2019宁夏高考考场查询网址:https://www.nxjyks.cn/11-23
2021山东威海市教育局直属学校招聘高校优秀毕业生现场资格审查及面试有关事宜通知09-03
我眼中的你最美作文11-20
2020年青海房地产估价师成绩查询入口(已开通)10-04