>
【#高考# 导语】©文档大全网从上海教育网了解到,上海应用技术大学2022年春季高考招生章程已发布,详细内容如下:
本文来源:https://www.wddqw.com/cQvm.html
相关文章:
正在阅读:
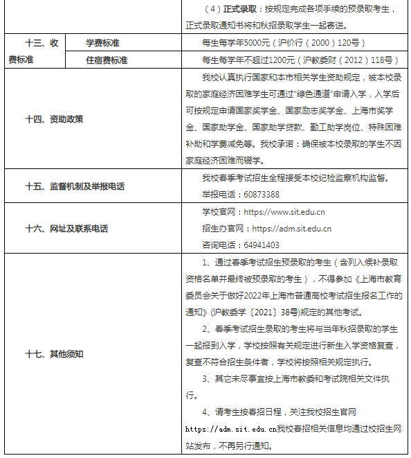
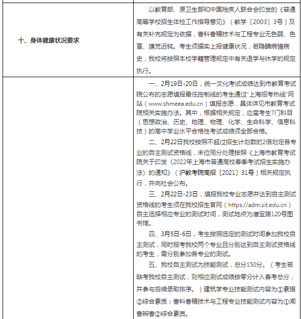
上海应用技术大学2022年春季高考招生章程11-21
黑龙江省2021年下半年自学考试成绩发布-黑龙江省2021年下半年自学考试成绩发布09-09
给妈妈的一封信450字09-21
2021年河南开封美术高考成绩查询入口(已开通)06-20
2019上半年广西桂林人力资源管理师考试顺利结束11-16
2021年湖北省中小学教师招聘考试报名时间、报名入口(4月6日至4月10日)07-02
2017浙江宁波大学医学院附属医院招聘20人公告09-11
这样的人让我敬佩作文800字11-22
2019年湖南娄底执业药师考试部分考生身份进行现场核验的通知03-07
2022浙江宁波市体育局直属事业单位公开招聘教师公告【2名】11-25
初三学生入团申请书1000字-学生入团申请书1000字范本03-18