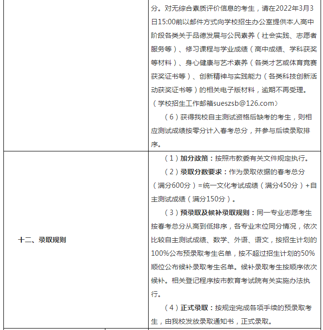
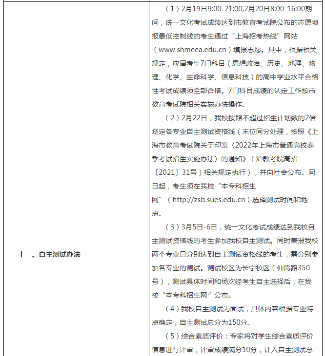
>
【#高考# 导语】©文档大全网从上海教育网了解到,上海工程技术大学2022年春季高考招生章程已发布,详细内容如下:
本文来源:https://www.wddqw.com/KYvm.html
相关文章:
正在阅读:
上海工程技术大学2022年春季高考招生章程11-21
秋天的声音作文500字12-13
闺蜜生日简短暖心祝福语10-25
2015年湖南成人高考专升本医学综合真题及答案(Word版)10-10
shutdown定时关机命令怎么用?shutdown定时关机命令使用方法(图文)06-03
五年级日记400字大全【三篇】10-01
西班牙留学有什么优势呢?09-18
幼儿园小班春节安全教案,幼儿园小班春节教案三篇09-27
留学推荐信要包含哪些内容呢?08-09
2021金华中考成绩查询,2020浙江金华中考成绩查询网址:http://jyj.jinhua.gov.cn/11-22
语文教师个人述职报告2021最新,2021语文教师个人述职报告07-15