【#银行招聘# 导语】2023年北京中国光大银行远程银行中心及客户营运中心校园招聘启事已发布,简历投递截止时间:2022年10月20日,©文档大全网现将招聘公告发布如下:
一、零售与财富管理部远程银行中心及客户营运中心简介
中国光大银行零售与财富管理部远程银行中心、客户营运中心分别成立于1999年和2022年,目前北京、武汉、天津三地人员规模已达1800余人。两中心秉持“综合服务提供者、业务运营支持者、客户关系提升者”的愿景,积极打造远程智能服务与运营系统,并开拓分行托管客户服务及长尾客户运营模式,创新实现数字人“小璇”等智能服务、助老服务、拥军服务。在探索服务新模式的同时,积极践行光大“金融国家队”的社会责任。
远程银行中心经历了23年的发展沉淀、技术创新,形成了以语音、文字、视频等多元化、多渠道、多媒体协同的服务体系。客户营运中心通过数据应用与科技赋能充分发挥线上化多渠道的协同经营,开展基础客户和长尾客户线上经营和管理,不断推动产品、渠道、客户融合统一,充分发挥第二曲线新动能。
二、招聘岗位
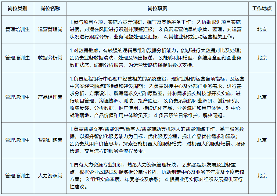
三、招聘条件:
(一)具有良好的政治素质和道德品行,坚持党的领导,拥护国家大政方针;自觉增强“四个意识”,坚定“四个自信”,做到“两个维护”,拥护“两个确立”。
(二)爱国爱行,爱岗敬业,认同我行企业文化,认可我行规章制度。
(三)诚实守信,德才兼备,廉洁自律,身体健康。
(四)符合我行核心胜任能力要求,具备与岗位要求相应的任职资格和能力要求。
(五)具有较强的风险合规意识,无任何违规违纪行为。
(六)符合我行员工行为管理相关要求,符合我行任职回避相关制度要求;无经商办企业或在工商企业xxxx的情形。
(七)大学本科及以上学历(以招聘岗位最终要求为准),其中:
1.国内院校应届毕业生:非定向就业,列入国家高校2023年毕业生统分计划,2023年7月31日前取得毕业证、学位证;因疫情影响,2022年毕业的应届毕业生,符合应届生就业条件的一并纳入招聘范围。
2.海外院校应届毕业生:毕业时间在2022年1月1日至2023年7月31日之间,并于2023年7月31日前取得毕业证、教育部留学服务中心出具的《教育部学历学位认证》原版证件。
(八)对参加抗击疫情一线医护人员的配偶或子女、退役军人等在同等条件下优先录取;按照“四个不摘”的政策要求,针对国家已脱贫县生源,同等条件下优先考虑。
(九)应聘者须为从学历学位毕业院校入学后初次就业,未与其他单位建立劳动关系,未派遣,未缴纳社会保险。
四、招聘流程
(以上时间安排为拟定时间,如有调整另行通知)
五、宣讲安排
由总行统一安排
六、简历投递方式
简历投递截止时间:2022年10月20日
简历投递地址:http://campus.51job.com/cebbank/jobs.html
七、其他事项
(一)应聘者应对填报信息和提供材料的真实性负责,如与事实不符,我行有权取消其考试和录用资格。
(二)在各招聘环节中,我行会及时通知进入下一环节的应聘者;对未能进入下一环节的应聘者,我行不再发布通知。
(三)我行未成立或委托成立任何考试辅导培训班,招聘过程未涉及任何收费项目。
(四)应聘者务必保证提交的联系方式正确无误,并保证通讯畅通。
人力资源岗(北京)
数据分析岗(北京)
运营管理岗(北京)
智能训练岗(北京)
产品经理岗(北京)
原文标题:中国光大银行远程银行中心及客户营运中心2023年校园招聘启事
文章来源:http://campus.51job.com/cebbank/zh/index.html
正在阅读:
2023年北京中国光大银行远程银行中心及客户营运中心校园招聘启事09-23
初一寒假日记范文300字:寒假趣事09-18
全国等考成绩查询:2016下半年江西计算机四级成绩查询入口03-08
勇气作文400字08-08
批评与自我批评流于形式整改|批评与自我批评整改报告10-07
初二学生春节趣事作文800字:看耍灯09-11