【#银行招聘# 导语】2023年北京中国光大银行智能风控中心校园招聘启事已发布,简历投递截止时间:2022年10月20日,©文档大全网现将招聘公告发布如下:
一、总行智能风控中心简介
智能风控中心(以下简称“中心”),隶属于中国光大银行总行风险管理部,致力于以智能风控为着力点,以新技术为切入点,以新金融为突破点,牵头全行的数字化转型工作及自动化审批相关事务,负责全行风险模型的统筹规划、设计、研发及应用,并提供企业级标准化智能产品和企业级化基准策略等数字化服务,在金融科技领域持续强化我行的核心竞争力。
中心立足于打造行业一流的智能风控人才队伍,注重培养“技术+业务”的新型复合型人才,为新员工设置“一二四”成长计划,并采取“定制化”的培养方案。具体包括:
1.无需分行轮岗
中心新员工直接在中心定岗,培养将以参与总行各条线部门柔性团队及头部互联网平台(如阿里、京东、腾讯、百度、字节等)驻场建模等方式进行,营造“以战代练”的成长氛围,定向参与智能风控具体实践并掌握相关技能。
2.“专属导师”与培训机制
为新员工配备经验丰厚的专属个人导师,时刻伴随成长。前期根据个人专业特长及兴趣,量身定制半年期的课题研究与实践计划,实现校园到职场的轻松过度,并快速掌握职场一技之长。
邀请优秀的内部员工,进行长期、高频的培训交流,且每年均会邀请行业大咖,针对风险管理、前沿算法、金融科技、行业研究等领域开展十余场专业讲座,旨在为新员工提供丰富知识储备。
3.“一二四”成长计划
第一年,通过中心内部培训学习,跟随导师参与项目,成为团队中优秀的“工程师”;
第二年,深入项目实战,独立带团队做项目,成为中心内出色的“项目负责人”;
第四年,通过加强技术研究和积累业务经验,快速成长为行业认可且行业紧缺的“复合型”金融科技人才。
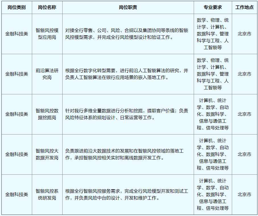
二、招聘岗位
三、招聘条件:
(一)具有良好的政治素质和道德品行,坚持党的领导,拥护国家大政方针;自觉增强“四个意识”,坚定“四个自信”,做到“两个维护”,拥护“两个确立”。
(二)爱国爱行,爱岗敬业,认同我行企业文化,认可我行规章制度。
(三)诚实守信,德才兼备,廉洁自律,身体健康。
(四)符合我行核心胜任能力要求,具备与岗位要求相应的任职资格和能力要求。
(五)具有较强的风险合规意识,无任何违规违纪行为。
(六)符合我行员工行为管理相关要求,符合我行任职回避相关制度要求;无经商办企业或在工商企业xxxx的情形。
(七)硕士研究生及以上学历(以招聘岗位最终要求为准),其中:
1.国内院校应届毕业生:非定向就业,列入国家高校2023年毕业生统分计划,2023年7月31日前取得毕业证、学位证;因疫情影响,2022年毕业的应届毕业生,符合应届生就业条件的一并纳入招聘范围。
2.海外院校应届毕业生:毕业时间在2022年1月1日至2023年7月31日之间,并于2023年7月31日前取得毕业证、教育部留学服务中心出具的《教育部学历学位认证》原版证件。
3.具备数学、物理、统计学、计算机等理工类相关专业背景者优先。
4.具备较强的编程能力和数据处理能力者优先,具备一定算法研究能力,有相关学术研究成果者优先。
(八)对参加抗击疫情一线医护人员的配偶或子女、退役军人等在同等条件下优先录取;按照“四个不摘”的政策要求,针对国家已脱贫县生源,同等条件下优先考虑。
(九)应聘者须为从学历学位毕业院校入学后初次就业,未与其他单位建立劳动关系,未派遣,未缴纳社会保险。
四、招聘流程
(以上时间安排为拟定时间,如有调整另行通知)
五、宣讲安排
10月中旬线上进行宣讲,若防疫条件允许,重点院校线下进行。
六、简历投递方式
简历投递截止时间:2022年10月20日
简历投递地址:http://campus.51job.com/cebbank/jobs.html
七、其他事项
(一)应聘者应对填报信息和提供材料的真实性负责,如与事实不符,我行有权取消其考试和录用资格。
(二)在各招聘环节中,我行会及时通知进入下一环节的应聘者;对未能进入下一环节的应聘者,我行不再发布通知。
(三)我行未成立或委托成立任何考试辅导培训班,招聘过程未涉及任何收费项目。
(四)应聘者务必保证提交的联系方式正确无误,并保证通讯畅通。
智能风控数据挖掘岗(北京)
智能风控系统研发岗(北京)
前沿算法研究岗(北京)
智能风控大数据开发岗(北京)
智能风控模型应用岗(北京)
原文标题:中国光大银行智能风控中心2023年校园招聘启事
文章来源:http://campus.51job.com/cebbank/zh/index.html