
根据红山区教育局《2023年义务教育学校秋季招生工作实施方案》的相关要求,现对红山区红山郡小学幼升小现场审核工作,做以下详细说明:
一、审核时间节点
A1类红户一手有房7月13日至14日
A2类外户一手有房7月15日至16日
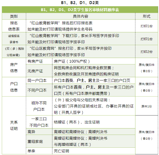
B1类红户一手祖房7月17日上午
B2类外户一手祖房7月17日下午
C1类红户二手有房、C2类外户二手有房7月18日上午
D1类红户二手祖房、D2类外户二手祖房7月18日上午
二、现场复审工作时间
上午:8:30——11:00
下午:2:30——5:00
三、复审准备材料
不同学位类型家长需提交以下证件的原件和一份复印件。
所有原件和一份复印件分装在透明的塑料文件袋里,在文件袋右上角贴上口取纸,并写清报名号码、学生姓名和联系电话。

四、复审地点
红山区红山郡小学
五、复审要求
1.家长一定要按手机接到短信通知的时间或在相应类别的审核时间内,拿好复审的原件和一份复印件,带上孩子一同复审,仅限一位家长陪同。复审期间家长看管好自己的孩子,听从学校工作人员的指挥,注意安全,保持场所安静。
2.根据招生方案的规则,将从A1——D2按照学位类型依次审核。学生的入学只跟学位类型有关,与报名和审核的先后顺序无关,所以在材料复审期间禁止家长提前到校门口聚集排队等候。
六、注意事项
1.房产性质为居住用房(不包括商厅、车库、小棚等);房产证权属人100%产权;未办理房产证的需出具与开发商签订的正规购房合同、购房发票(不包括二手房交易合同)。
2.房产证在银行抵押的,因特殊原因无法取回的,需要由银行提供房产证的复印件,并在复印件上签字盖章。还要出示在银行还款的半年流水账单。
3.确定孩子的学位类型时,判断是否是红山区户口还是非红山区户口,以孩子的户口为准。
4.如果提供材料不全,无法确认本学位类型,只能按学位下限确认。
5.以上审验证件严禁弄虚作假,一经查实取消报名资格,直接进入教育局黑名单,未尽事宜请咨询审核人员。
正在阅读:
2023年内蒙古赤峰市红山区红山郡小学幼升小现场审核说明07-14
2017年安徽宿州中考查分时间12-23
2019广东潮州市饶平县卫健局赴赣南医学院招聘医学类人才公告【90人】10-28
九年级下册英语作业本答案人教版,苏教版九年级下册英语作业本答案11-27
2021年湖北执业医师二试报名时间、条件及入口【10月19日-10月24日】08-31
2020湖南益阳安化县直接招聘中小学教师公告【200人】12-24
2017年黑龙江执业医师报名现场审核时间:2月24日-3月10日09-14
2019年上海宝山中考成绩复核申请时间及入口【7月7日-7月8日】04-11
2016年司法考试卷三《民法》考点:可撤销民事行为的效果02-20
飞漱的生命作文800字10-31