
赤峰市红山区第十二小学招生工作已经启动,请及时关注我校微信公众平台和红山教育教学网发布的招生信息!
现对我校七月份招生现场审核工作做以下详细说明:
一、复审地点
红山区第十二小学
二、时间节点
1.学校现场复审时间为7月13日—7月20日;(每日上午8:30至11:00;下午2:30—5:00)
第一批:A类红户有房,7月13-14日
第二批:B类外户有房,7月15-16日
第三批:C类红户祖房,7月17日上午
第四批:D类外户祖房,7月17日下午
第五批:E类红户租房,7月19日
第六批:F类外户务工租房,7月20日
2.教育局调剂时间为7月21日至7月22日
3.电脑智能分班时间学校另行通知
三、复审准备材料
不同学位类型家长需提交以下证件的原件和一份复印件。
所有原件和一份复印件分装在透明的塑料文件袋里,在文件袋右上角贴上口取纸,并写清报名号码、学生姓名和联系电话。
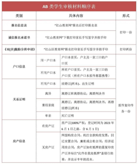
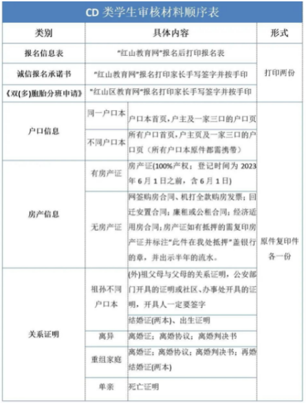
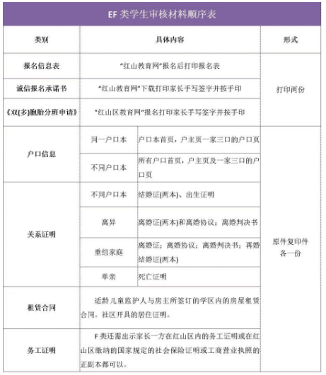
1、A类红户有房、B类外户有房
2、C类红户祖房、D类外户祖房
3、E类红户租房、F类外户务工租房
四、复印件排序要求
1.学生报名信息表;
2.书(家长亲笔签字并按手印);
3.房产证复印件(或购房合同和购房发票复印件、或回迁安置合同复印件、廉租或公租的合同复印件、租房合同复印件);
4.户口薄复印件;
5.各种证明(如结婚证、离婚证、法院判决书、离婚协议、出生证明、亲子关系证明、务工合同等材料的复印件)。
学生的入学查验预防接种情况审核报告(原件)分班后交给班主任老师。
五、复审要求
1.家长一定要按相应类别的审核时间,拿好复审的原件和一份复印件,带上孩子一同复审,仅限一位家长陪同。复审期间家长看管好自己的孩子,听从学校工作人员的指挥,注意安全,保持场所安静。
2.根据招生方案的规则,将从A---F按照学位类型依次审核。学生的入学只跟学位类型有关,与报名和审核的先后顺序无关,所以在材料复审期间禁止家长提前到校门口聚集排队等候。
六、现场摇号
在分类招生过程中,出现下一批次报名人数超过空余学位数情况时,启动摇号程序。如需摇号,学校将在红山教育教学网发布摇号信息,符合摇号条件的学生及时参加。对于第一次摇号未中或不符合第一次摇号条件的学生,请及时关注红山教育网公告,根据教育局发布的空余学位信息,自由选择到有剩余学位的学校进行现场报名、审核,如果出现报名人数大于学校剩余学位数再次启动摇号。
七、教育局调剂入学
因家长原因错过报名或摇号的学生、摇号未摇中及列入黑名单的学生,都必须服从教育局调剂入学。
凡在红山区义务教育学校招生报名过程中,提供虚假报名材料的,有法定居住用房(房产证)却提供租房合同扰乱招生秩序的,一律列入诚信黑名单。学生家长(法定监护人)伪造二代户口簿或房产证的,列入诚信黑名单,并依法向公安机关报案处理。由此所产生一切后果由家长(法定监护人)承担,在招生结束后,由教育局调剂到有空余学位的学校入学。
八、温馨提示
1.所有提交的复印件都需要家长提供原件以供现场复审。
2.现场复审材料工作时间为上午:8:30—11:00,下午:2:30—5:00。在复审期间由于人数太多无法在规定时间内完成审核的,审核时间将进行顺延,具体情况请家长时刻关注报名网站中第十二小学主页面的公告。
3.请一定要按相应类别的审核时间,一名家长带上孩子一同复审。复审期间请家长看管好自己的孩子,注意安全,保持场所安静。未尽事宜请咨询审核人员报名咨询电话:杜校长15648827700
(咨询时间:上午9:00—11:00;下午3:00—5:00)
正在阅读:
2023年内蒙古赤峰市红山区第十二小学秋季招生现场复审时间:7月13日-20日07-14
初中生话题作文大全:民族团结一家亲11-13
月度工作会议主持词开场白范例11-23
2019考研英语词汇高效记忆:常用词根【16-20】05-13
辽宁2018年中级会计成绩查询网站:全国会计资格评价网kzp.mof.gov.cn07-19
平安夜是几月几号?平安夜的由来是什么?10-16
2023年辽宁抚顺中考道德与法治真题及答案(Word版)08-15
2018年江西景德镇市县两级法院、检察院拟录用公务员公示10-31
2022光大银行江苏无锡分行个贷客户经理社会招聘信息【6月30日截止投递简历】01-22