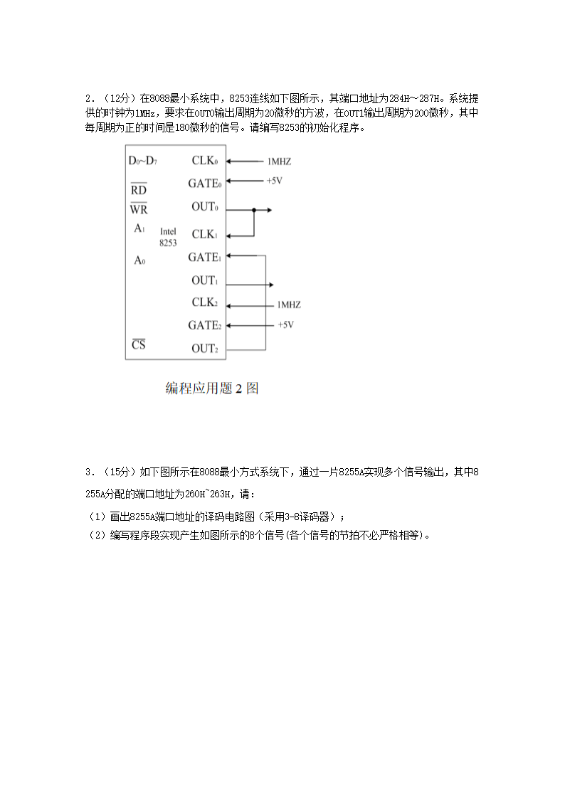
>
【文档预览】 文档大全网整理发布2014广西桂林电子科技大学微机原理及应用考研真题(Word版),前五页预览如下:
本文来源:https://www.wddqw.com/WmTv.html
相关文章:
正在阅读:
2014广西桂林电子科技大学微机原理及应用考研真题(Word版)05-31
那一次,我真开心作文1000字09-11
你猜我做作文350字09-27
2022地理教师工作总结【精选5篇】07-25
三年级作文庆祝元旦300字:三年级庆祝元旦作文【三篇】03-31
中专毕业生工作介绍信范文06-26
教师入党自传3000字【三篇】12-21
2017年6月英语四级翻译中国传统节日:元宵节10-30
2016年山东青岛滨海学院基建处人才招聘公告03-06
三八妇女节日记500字:我送给妈妈的一顿饭04-26
人力资源管理工作内容日志,人力资源管理实习简历05-23