亲爱的家长:2023年上海市适龄幼儿入园信息登记时间为4月20日-4月27日,2023年奉贤区适龄幼儿入园网上报名时间为5月8日-5月15日,请幼儿监护人在规定时间内完成,感谢配合!
一、哪些幼儿可以在“奉贤区适龄幼儿入园报名系统”上进行网上报名?
答:已完成市信息登记系统登记,获得信息登记编号的幼儿,均可于5月8日-5月15日在“奉贤区适龄幼儿入园报名系统”(以下简称“奉贤报名系统”)上报名。
二、网上报名时,是否可以对网上信息登记时填错的信息进行修改?
答:可以。幼儿监护人在5月8日-5月15日“奉贤报名系统”报名时,对相关信息可自行进行修改,在此提醒监护人对填报信息先保存草稿,反复核实、确保无误后再行提交。
三、错过了4月20日-4月27日网上信息登记,无法在“奉贤区适龄幼儿入园报名系统”报名怎么办?
答:幼儿监护人因特殊情况错过网上信息登记时间,可参考公告《2023年奉贤区适龄幼儿入园线下指导服务点》,通过电话预约,到本街镇就近的线下指导服务点现场完成补登记,再自行登录“奉贤报名系统”完成网上报名。
四、网上报名时上传的资料证照有什么要求?需要上传孩子照片吗?
答:网上报名上传的所有资料和证照均要真实、有效,具体参照“报名系统”内提示和要求,请监护人尽量直接选择“随申办”或“一网通办”里的电子证照进行验证,如电子证照库里未能显示的证照,可自行上传证照扫描件(或照片)。
报名时需要上传孩子照片,请监护人事先准备好幼儿近期正面免冠电子证件照,也可使用手机相关证件照APP自行拍摄,要求白底、彩色,画面清晰。
五、本市户籍适龄幼儿在选报幼儿园时,上传哪些信息和幼儿入园相关,需要注意的?
答:幼儿监护人填写信息和上传证照时,户籍地、居住地地址等信息请如实并完整填写,需注意商住两用房、店铺等地址不能使用。
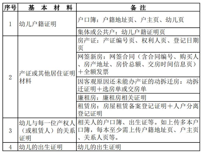
提交资料注意如下:
六、来沪人员随迁子女申请入公办园的基本条件是什么?在选报“公办幼儿园”时,需要注意什么?提交资料有哪些?
答:来沪人员随迁子女申请入公办园的基本条件:适龄幼儿须持本区有效期内《上海市居住证》或《居住登记凭证》,监护人1须持本区有效期内《上海市居住证》且一年内参加本市职工社会保险满6个月(2022年7月1日至2023年6月30日,不含补缴)或连续3年(从首次登记日起至2023年6月30日)在街镇社区事务受理服务中心办妥灵活就业登记。
在选报“公办幼儿园”时,需要注意:
1.请持证一方监护人作为监护人1,完成注册、网上信息登记和网上报名验证(说明:持证一方监护人是指持有上海市居住证和缴纳本市社保的随迁子女父亲或母亲,该监护人持证和社保缴纳情况与入园相关)。
2.网上报名时所填信息均采集监护人1的信息。监护人1可以是母亲,可以是父亲,但不能交叉采集。
提交资料注意如下:
七、如何确认监护人网上报名是否成功?
答:幼儿监护人完成网上报名后会获取“奉贤区幼儿入园报名表”和报名编号,注:报名表不需要打印。同时,监护人注册的手机会收到报名成功的短信。如果到时未收到短信,可拨打咨询电话:021-57422086。
八、完成网上报名了,是否意味着被幼儿园录取了?
答:不是。监护人完成网上报名后,后续教育部门和幼儿园还将对监护人上传信息及证照进行网上验证和信息审核,完成网上验证、信息审核后,最后进行入园安排。
网上验证时,如监护人上传材料出现不完整、有异议等问题,将退回信息并对监护人注册手机发送短信,请监护人于网上报名期间及时进入“奉贤报名系统”,重新补正相关佐证材料,再次完成网上报名。
入园安排时,对预录取的幼儿监护人注册手机,发送“预录取通知”短信,请监护人根据“预录取通知”办理入园手续,领取录取通知书。
九、在网上报名期间,会收到哪些短信提示?
答:监护人完成网上报名后,其注册手机会收到报名成功短信,后续通过验证审核被幼儿园预录取后,其注册手机会收到预录取通知短信。
如监护人上传材料出现不完整、有异议等问题,监护人注册手机还会收到补正材料短信,再次完成网上报名、通过验证审核被幼儿园预录取后,监护人注册手机会陆续收到报名成功短信、预录取通知短信。
请监护人务必关注注册手机,在规定时间内未收到短信,可拨打咨询电话:021-57422086。注:收到报名成功短信、预录取通知短信,均非录取结果,录取结果以“录取通知书”为准。
十、网上报名时,可以怎么选择幼儿园?
答:本市户籍幼儿在报名系统“园所选择”里,显示55所公办幼儿园和9所民办幼儿园,监护人须选择其中一所。如选报学区对口公办幼儿园,请参考《2023年奉贤区本市户籍适龄幼儿入读公办园学区解读》或参考学区对口公办园的招生简章。如选报民办幼儿园,可查看所报民办园的招生简章,或拨打该园招生咨询电话。
来沪人员随迁子女在报名系统“园所选择”里,显示有公办幼儿园、9所民办幼儿园和15所民办三级幼儿园,监护人须选择其中一个选项。如符合公办园申请条件的,可选报“公办幼儿园”,也可选报“民办幼儿园”和“民办三级幼儿园”。
港澳台、外籍子女在报名系统“园所选择”里,显示有公办幼儿园和9所民办幼儿园,监护人须选择其中一个选项。按照招生政策,港澳台、外籍若持有招生区域内有效商品住房产权证或不动产权证(产权人是父母或适龄儿童本人,且全部或共同共有)的幼儿,按产权证地址安排就近入园,监护人可选报“公办园”,其他情况可选报其中一所民办幼儿园。
十一、如果选报的幼儿园未被录取,怎么办?
答:本区户籍幼儿,如选报的园所未录取的,按照招生录取要求,以提交的有效产权证明或户籍统筹安排。外区户籍幼儿如选报公办幼儿园未录取的,可自主咨询民办幼儿园报名。
来沪人员随迁子女未被公办幼儿园录取的,将退回其报名信息,监护人可于6月15日-6月16日重新登录“奉贤区适龄幼儿入园报名系统”选民办或民办三级幼儿园报名(建议监护人事先了解民办、民办三级幼儿园的招生简章,也可拨打该园的咨询电话)。
港澳台、外籍子女未被公办幼儿园录取的,可自主咨询民办幼儿园报名。
十二、托班招生、中大班转园,如何办理?
答:托班招生及中大班转学办理办法于5月下旬另行发布于“奉贤教育”微信公众号,家长可以通过“奉贤教育”微信公众号-“幼儿园招生”或“幼儿园转学”了解相关信息,或拨打咨询电话021-57422086/021-57422088。
原文标题:2023年“奉贤区适龄幼儿入园网上报名”家长问答
文章来源:https://xxgk.fengxian.gov.cn/art/info/9594/i20230404-qonxmqnv2y7tq7fjxr
正在阅读:
美丽的家乡作文800字11-09
小学毕业联欢会开场白模板06-01
2022年北京市射击运动技术学校公开招聘工作人员公告【2名】09-14
贵州2018年中考英语口语成绩查询入口05-21
小学二年级开学第一课主题班会教案-小学二年级开学第一课教案范文3篇08-14
2019年江西高级会计师考试题型公布03-30
2019年湖南翻译资格报名入口:www.cpta.com.cn10-08
永不变的情思作文500字06-26