







文章来源:https://xxgk.fengxian.gov.cn/art/info/9594/i20230404-27jzup6vvsu978qa80
正在阅读:
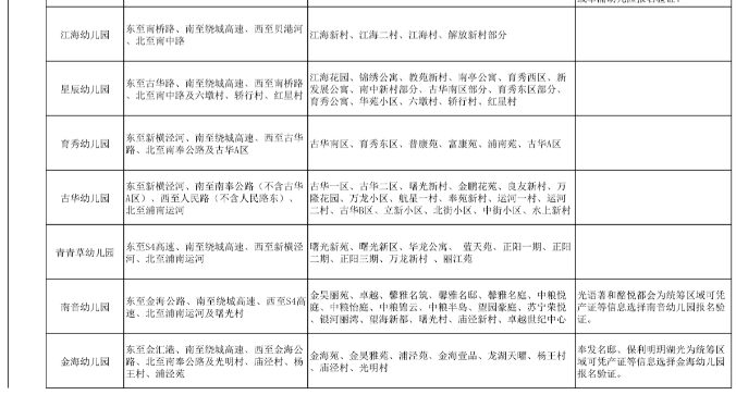
2023年上海奉贤区本市户籍适龄幼儿入读公办园学区解读04-15
2017贵州省住院医师规范化培训合格名单03-18
公司员工个人总结报告怎么写03-03
10月27日-2018年山东烟台成人高考考试时间:10月27日-10月28日07-12
AMD锐龙R7 5700X配什么主板好?锐龙7 5700X搭配的主板推荐06-11
交警队实践报告单位意见建议:交警队实习报告精选范文04-24
内心的眼睛最真作文800字01-26
windows10专业版激活密钥分享制作方法(图文)06-06
2023年云南临沧市双江自治县秋季学期义务教育学校划片招生公告07-29
2022年云南中级会计职称报名条件及要求05-20