正在阅读:
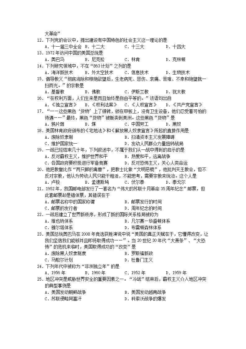
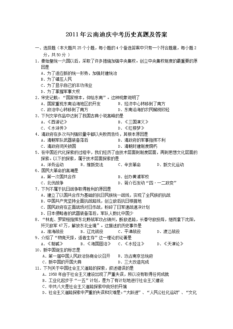
2011年云南迪庆中考历史真题及答案(Word版)09-21
享受过程作文600字08-16
江苏南通2017成人高考报名时间01-30
李老师的目光作文300字09-10
2018年上半年广西英语六级考试时间表【笔试+口试】04-22
大学毕业对母校的寄语:大学毕业寄语给母校06-05
初中生续写改写作文夜莺的歌声续写09-22
2018北京中科院海西研究院与高校联合招收硕士生调剂信息04-13
2018年内蒙古社会工作者考试报名时间:3月23日-4月12日05-10
两学一做剖析材料【三篇】04-30
青藏铁路公司2017年招聘高职(大专)毕业生招聘综合成绩-青藏铁路公司2017年招聘全日制高职(大专)毕业生公告10-16