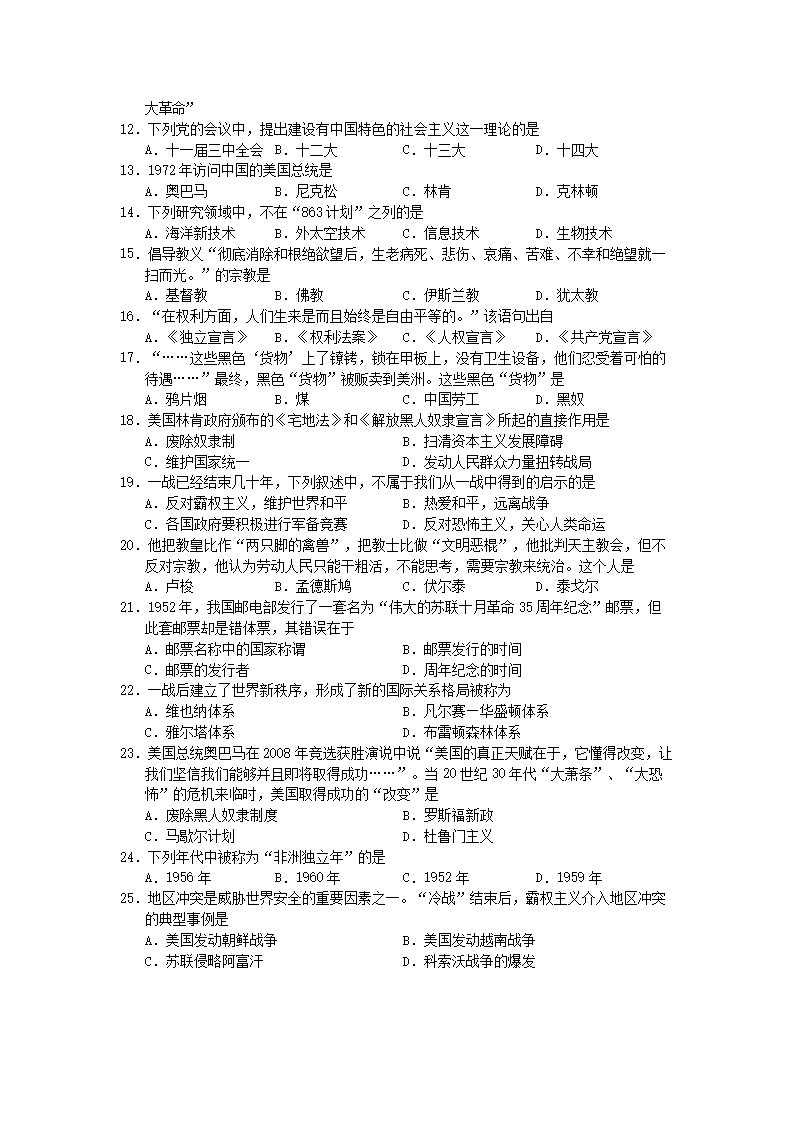
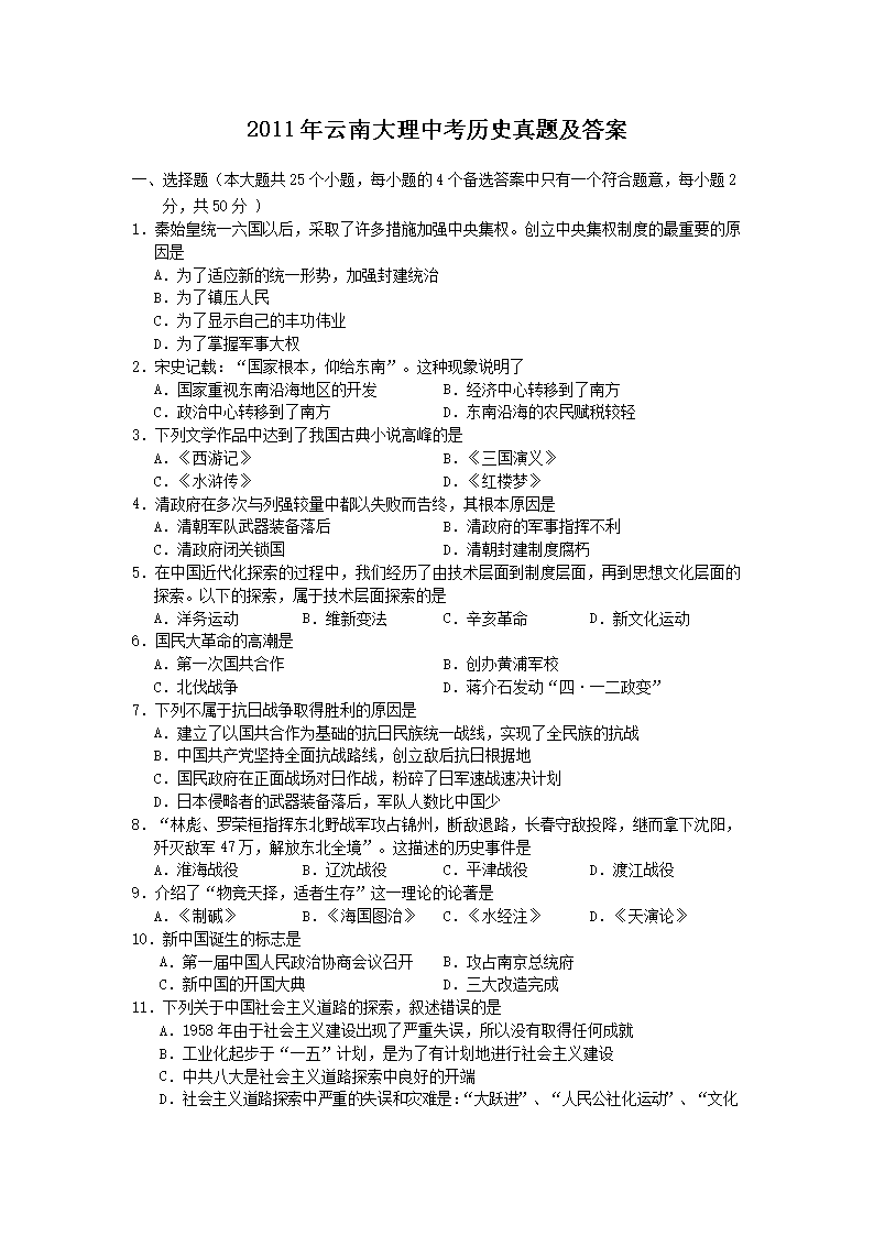
>
【文档预览】 文档大全网整理发布2011年云南大理中考历史真题及答案(Word版),前五页预览如下:
本文来源:https://www.wddqw.com/5zVv.html
相关文章:
正在阅读:
2011年云南大理中考历史真题及答案(Word版)09-21
2023年吉林延边高考时间:6月7日-8日06-08
[2022年新春对联七言]鸡年新春对联带横批07-28
一年级语文上册期中句子练习题【三篇】03-15
2019江西省吉安市吉州区七年级上数学期末试卷|2019江西省吉安市吉州区消防救援大队招聘启事11-14
小学生作文我是环保小卫士500字左右-小学生作文我是环保小卫士11-13
韦庄的诗词《菩萨蛮•洛阳城里春光好》03-25
神奇的小书包作文500字07-06
早教:成语故事04-29
教师入党申请书标准格式范文:体育教师入党申请书标准范文08-26
我与莫言比童年作文800字01-13