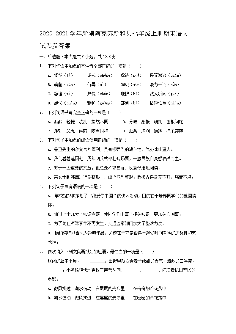
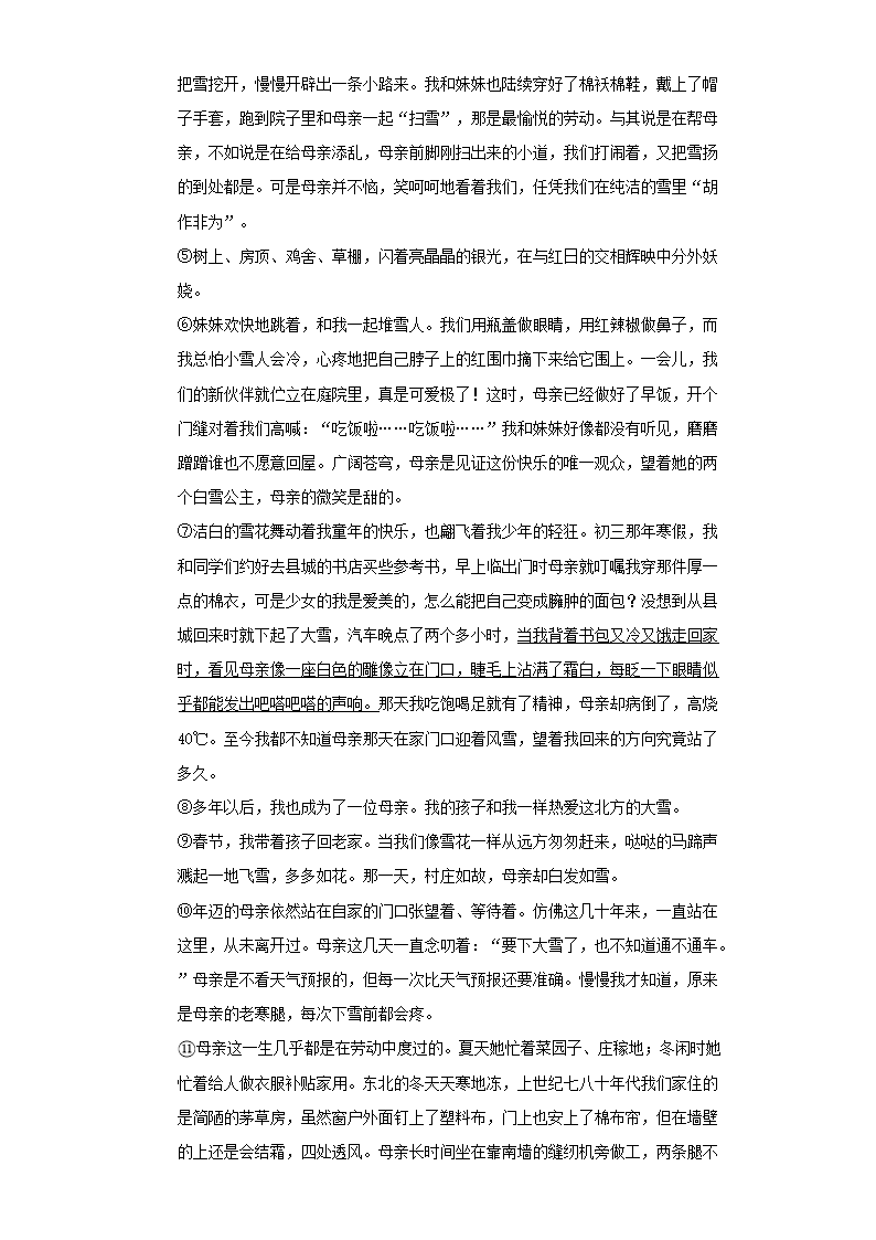
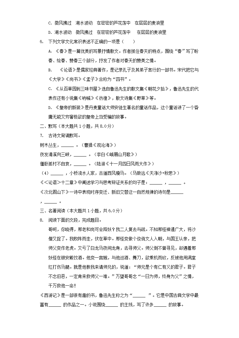
>
【文档预览】 文档大全网整理发布2020-2021学年新疆阿克苏新和县七年级上册期末语文试卷及答案(Word版),前五页预览如下:
本文来源:https://www.wddqw.com/SFIv.html
相关文章:
正在阅读:
2020-2021学年新疆阿克苏新和县七年级上册期末语文试卷及答案(Word版)07-01
大学生党员转正思想汇报3000字以上:2017大学生党员思想汇报3000字08-23
上下五千年读后感600字10-10
品茶品出人生真理01-21
人事培训年终工作总结模板10-25
广东云浮2023年4月自考准考证打印时间:考前10天内02-23
浙江绍兴2022年10月自考报名入口(已开通)07-13
2021上半年黑龙江幼儿教师资格证面试成绩查询时间:6月15日起07-21
2017国家公务员考试职位表下载:财政部驻河南财政监察专员办事处04-21
我长大了作文800字10-20
比成绩更重要的作文600字08-01