>
【文档预览】 文档大全网整理发布2022-2023学年江苏省南京市鼓楼区九年级上学期化学期末试题及答案(Word版),前五页预览如下:
本文来源:https://www.wddqw.com/QnVv.html
相关文章:
正在阅读:
2022-2023学年江苏省南京市鼓楼区九年级上学期化学期末试题及答案(Word版)09-20
高中生感恩母亲节日记:母亲的爱12-07
2019年河南郑州中级会计职称报名时间及入口【3月18日-28日】09-29
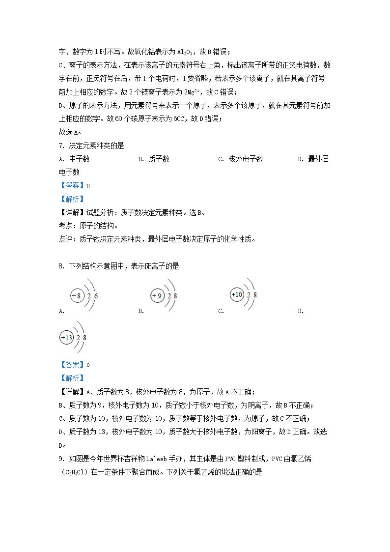
读书真好作文800字10-12
六年级优秀作文:我与《经典诗文》06-20
骨科临床医生实习报告范文总结10-02
2019年12月甘肃平凉会考成绩查询入口点击进入02-13
2017中考英语阅读高频词汇(5)11-07
2019年6月大学英语六级翻译练习题:创业10-21
乡村的四季作文400字07-21
2017山西临床执业医师成绩查询网站:国家医学考试网www.nmec.org.cn02-20