>
【文档预览】 文档大全网整理发布2023年吉林四平中考道德与法治真题及答案(Word版),前五页预览如下:
本文来源:https://www.wddqw.com/Pbnv.html
相关文章:
正在阅读:
2023年吉林四平中考道德与法治真题及答案(Word版)07-11
2022年新疆职业大学面向社会公开招聘事业编工作人员公告【25名】04-22
教师节的作文400字左右六年级|欢庆教师节的六年级作文400字07-04
2018年乡镇环保年度个人工作总结09-14
2017年新年晚会主持词开场白08-16
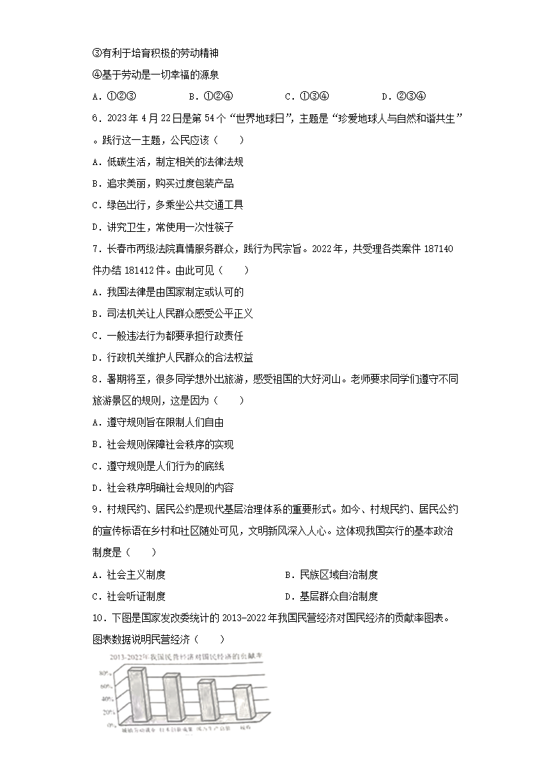
晚上讲给小朋友听的童话故事大全08-23
我们与父母作文800字12-14
2021山西同等学力考试报名入口(已开通)06-27
2016年上海内科主治医师考试报名网站:中国卫生人才网08-30
室内设计师入职自我介绍09-06
2022年河南焦作出版资格考试考生疫情防控注意事项及温馨提示11-23