>
【文档预览】 文档大全网整理发布2023年吉林辽源中考道德与法治真题及答案(Word版),前五页预览如下:
本文来源:https://www.wddqw.com/Ibnv.html
相关文章:
正在阅读:
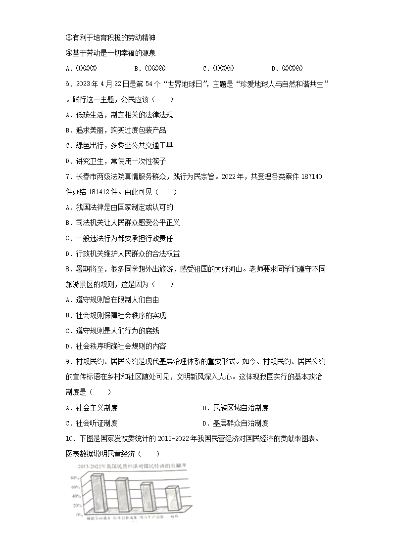
2023年吉林辽源中考道德与法治真题及答案(Word版)07-11
六年级想象作文300字:假如我是一滴水11-02
2016年广西贵港中考化学试卷09-04
[部队国庆晚会主持词]国庆晚会主持词怎么写10-11
小学三年级语文日记150字五篇11-09
[高二暑假周记500字大全]高二暑假周记500字三篇07-12
2019年中考成绩查询网址|天津津南2019中考成绩查询网址:http://www.tjjn.gov.cn03-30
精选国庆节党员演讲稿范本02-16
2023年黑龙江佳木斯市公安局公开招聘警务辅助人员公告[71名]08-04
[九年级数学第二学期教学工作计划]学年度第二学期教学工作计划05-03
打篮球作文400字小学四年级08-09