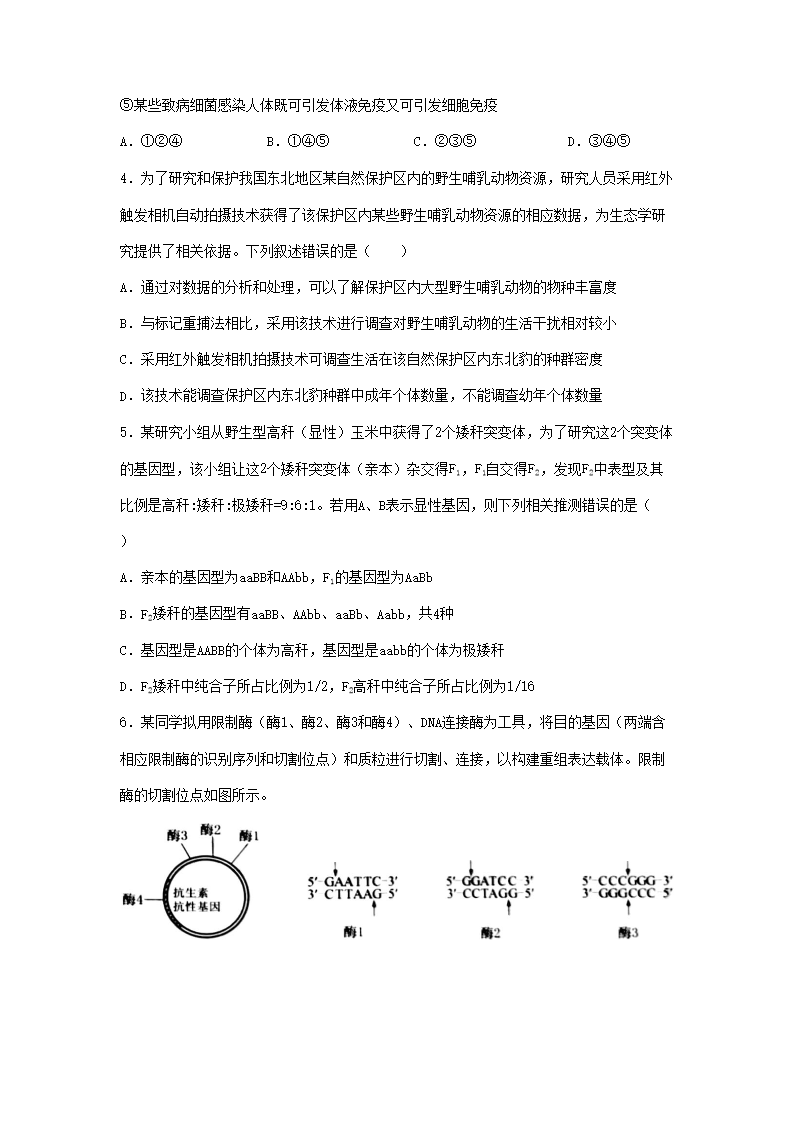
>
【文档预览】 文档大全网整理发布2023年云南高考理科综合真题及答案(Word版),前五页预览如下:
本文来源:https://www.wddqw.com/OUuv.html
相关文章:
正在阅读:
2023年云南高考理科综合真题及答案(Word版)06-16
2022年西藏中药学职称考试报名入口【已开通】11-13
中国卫生人才网:2017年山东护士资格证成绩查询入口12-29
路边的野花作文500字01-19
2017年12月英语六级作文句式模板:使用形式01-29
2017年中国邮政储蓄银行校园招聘信息汇总(青海)04-01
七年级写人作文500字:一个捉摸不透的人04-01
河南商丘2017成人高考录取流程01-27
2016初中表彰即开学总结大会讲稿03-30
小学生英语作文范文:我的爱好02-12
植树节鼓励大家积极种树的句子50句:植树节鼓励大家积极种树的句子50句10-15