
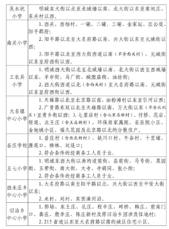
主城区初中、小学报名时间为8月21日—25日(各学校具体招生时间以学校招生简章为准)。



2、点击查看咨询电话
正在阅读:
8月21日起报名!2023年河北邯郸市大名县主城区中小学招生服务范围和报名时间公布08-17
2018两学一做对照检查材料【五篇】04-16
四川泸州2022年医师资格实践技能考试合格名单(20日210类别考试考生)06-23
感恩母亲作文800字高中|感恩母亲作文800字高中06-12
(河北)石家庄邮电职业技术学院2017年12月英语六级报名时间02-01
关于河南省义务教育基本均衡发展工作先进单位和先进个人推荐对象的公示07-21
2023年山东省临沂郯城县县直事业单位青年人才引进体检工作的通知09-12
[水稻秋收工作总结]水稻工作总结3篇01-13
小学一年级下册美术说课稿模板三篇10-22
小学关于雷锋的作文:雷锋叔叔,谢谢你10-07