
(一)有所有权住房的适龄儿童,按实际居住地所在范围
1.实验小学:(1)迎宾街以东、曙光街以西、新城路以南、新兴路以北;(2)迎宾街以东、颐宁街以西、新城路以北、北环路以南;(3)新马头镇东关村、柳辛庄村户口的适龄儿童;(4)中央公园小区、康馨花园小区、书香名邸。
2.第二实验小学:(1)建设街以东、迎宾街以西、新城路以南、新兴路以北;(2)新马头镇新华街村户口的适龄儿童;(3)枫林湾小区、园丁苑小区、城市广场小区、信和嘉园小区、荣邦华府小区、绿苑小区、万浩御府、华勤小区。
3.明德小学:(1)西环路以东、建设街以西、新城路以南、中兴路以北;(2)新马头镇东街、西街、南街村户口的适龄儿童;(3)城市花园小区、城市艺墅小区、城市公馆小区。
4.东方小学:(1)曙光街以东、东方大道以西、新城路以南、新兴路以北;(2)颐宁街以东、东方大道以西、北环路以南、新城路以北;(3)国脉奥城小区、城南社区、碧桂园小区。
5.第二中学附属小学:(1)东方大道以东、平安大街以西、振兴路以南、514国道以北;(2)东城国际小区、阳光城小区、红星美凯龙小区、恒基绿城小区、龙庭悦府;(3)新马头镇沙辛庄村户口的适龄儿童。
6.文冠小学:(1)东方大道以东、平安大街以西、新城路以南、振兴路以北;(2)东方新城、龙庭华府、万浩御城、如意学府、书香门第、翰林公馆、家泰·锦尚。
7.开发区小学(实验小学教育集团):(1)西环路以东、建设街以西、新兴路以北、中兴路以南;(2)滨河花园小区、蓝领公寓、育英小区、宏恩府、龙泽园、新东御府。
(二)随父母在县城居住的经商户适龄儿童
1.实验小学:迎宾街东侧(新城路至新兴路段)、曙光街西侧(新城路至新兴路段)、中兴路两侧(迎宾街至曙光街段)、振兴路两侧(迎宾街至曙光街段)、育才路两侧(迎宾街至曙光街段)、鸿鑫街两侧(迎宾街至曙光街段)、新城路两侧(迎宾街至曙光街段)、新兴路两侧(迎宾街至曙光街段)。
2.第二实验小学:迎宾街西侧(新城路至新兴路段)、育新街两侧(新城路至514国道段)、建设街东侧(新城路至514国道段)中兴路两侧(迎宾街至建设街段)、振兴路两侧(迎宾街至建设街段)、育才路两侧(迎宾街至育新街段)、新城路两侧(迎宾街至建设街段)、新兴路两侧(迎宾街至建设街段)。
3.明德小学:建设街以西(新城路至中兴路、西环路以东)。
4.东方小学:曙光街东侧(新城路至新兴路段)、茂源街两侧(新城路至新兴路段)、东方大道西侧(新城路至514国道段)、中兴路两侧(曙光街至东方大道段)、振兴路两侧(曙光街至东方大道段)、鸿鑫街两侧(曙光街至东方大道段)、新城路两侧(曙光街至东方大道段)、新兴路两侧(曙光街至东方大道段)。
5.第二中学附属小学:东方大道以东、平安大街以西、振兴路以南、514国道以北,东方大道东侧(振兴路以南至514国道段)。
6.文冠小学:东方大道以东、平安大街以西、新城路以南、振兴路以北;东方大道东侧(新城路以南至振兴路段)。
7.开发区小学(实验小学教育集团):建设街以西(新兴路至中兴路、西环路以东)。
注:在县城上述没有提到的范围内居住或经商的,按照街道延长线划归相应学校招生范围。
(三)持有《居住证》的进城务工人员子女
进城务工人员适龄子女(县108家重点企业),持流入地公安部门办理的《居住证》可到明德小学或开发区小学(实验小学教育集团)报名申请就读。
(四)明德小学、东方小学、文冠小学三年级招生范围
1.明德小学三年级招收:马头片聂楼小学、李省庄小学中聂楼和李省庄村籍的学生。
2.东方小学三年级招收:新太镇小学、波流固小学中后孝固、新鲜庄、西孝固、中孝固、小屯、黄河套、波流固、北孝固村籍的学生;东常屯小学、耶第小学、褚庄小学中韩庄、宋庄(城南社区)、西常屯、东常屯、礼村、留固、第四营、耶律寨、褚庄、小郭斗村籍的学生。
3.文冠小学三年级招收:新太镇小学中新太镇村籍的学生。
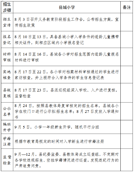
二、招生时间 
正在阅读:
8月10日起报名登记!河北邯郸市邱县2023年城区公办小学招生划片范围和时间安排公布08-10
银行基层党支部书记述职报告-银行党支部书记述职报告模板09-09
最美的瞬间作文800字05-22
儿童逻辑思维训练题25道及答案02-04
宝宝赖床妈妈巧应对【四篇】02-11
[湖北]中国地质大学(武汉)2017年成人学位英语报名通知07-29
小学三年级描写人物的短句子摘抄05-28
微信朋友圈一天一个祝福语02-01
我的家乡最美作文600字05-25