>
【文档预览】 文档大全网整理发布2023年江西景德镇中考道德与法治试题及答案(Word版),前五页预览如下:
本文来源:https://www.wddqw.com/5bIv.html
相关文章:
正在阅读:
2023年江西景德镇中考道德与法治试题及答案(Word版)07-01
2021年山东省烟台市中考英语真题及答案(Word版)08-17
2017下半年上海小学教师资格证面试成绩查询时间:2018年3月6日起04-18
与青春有关的励志格言:青春是打开了就合不上的书08-08
化妆作文01-30
2021年山东泰安委托培养师范生面试通过人员的公告07-30
2021年福建主管护师考试报名时间、条件及入口【2020年12月29日-2021年1月11日】06-21
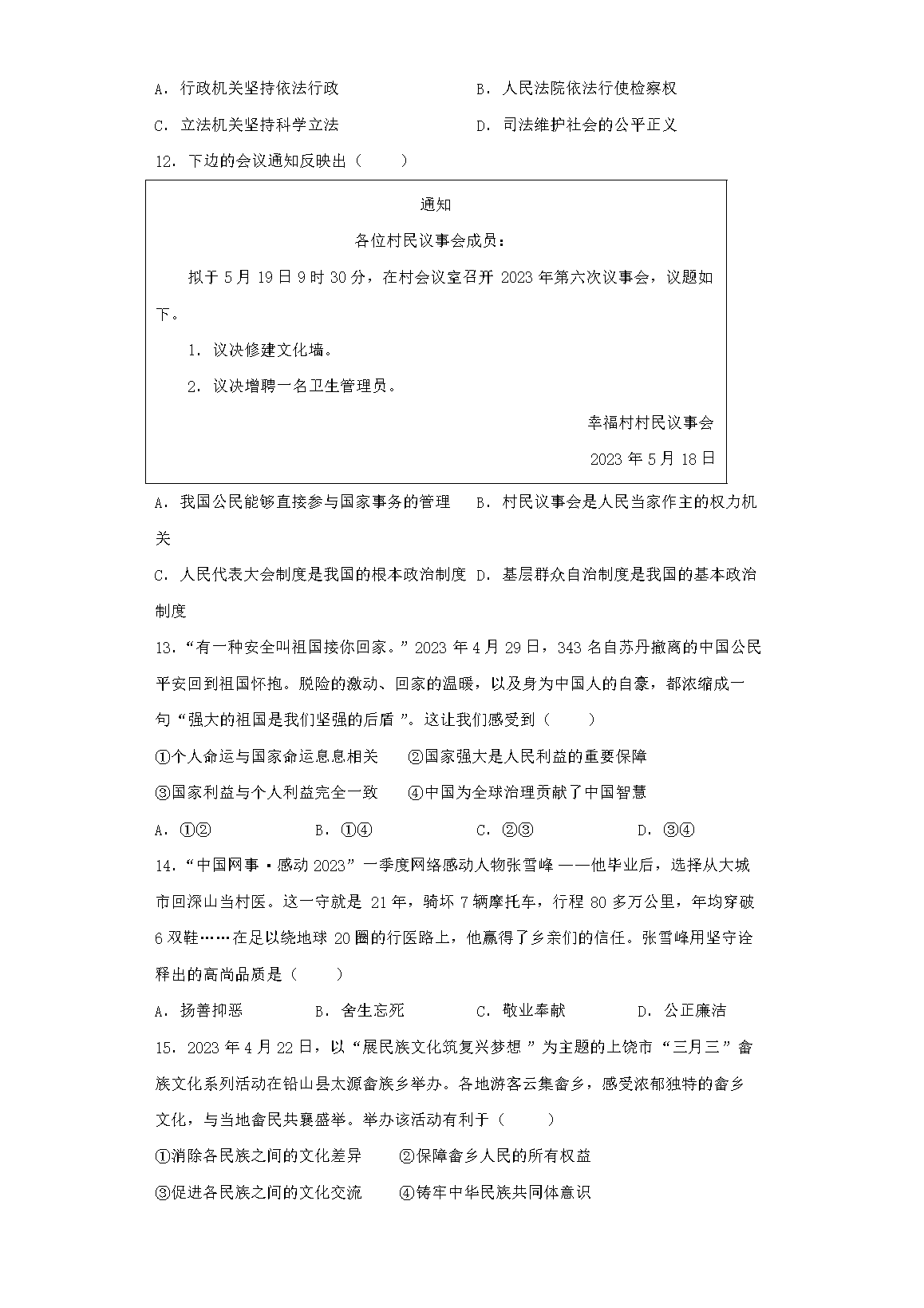
2021年下半年广东汕头华侨中学公开招聘硕士研究生拟聘用考察人选公告10-31
2018年11月内蒙古一级人力资源管理师成绩查询时间及入口已公布09-28
元旦的祝福句子【三篇】06-20
2019年河南许昌公务员报名入口【已开通】10-20