
为贯彻落实《中华人民共和国义务教育法》《民办教育促进法》、中央关于“双减”工作和规范民办义务教育发展的有关文件精神,根据省市义务教育招生入学工作的通知要求,结合我区教育发展实际,现就做好2023年全区义务教育阶段学校招生入学工作有关事宜通知如下。
一、基本原则
(一)坚持相对就近入学。根据学龄儿童摸底调查情况和我区教育现状,科学划定公办义务教育学校招生范围,招生范围保持相对稳定。公办义务教育学校不得擅自招收服务区以外的学生。城区新建竣工交付使用的住宅小区,应于6月底前由开发商持政府批复文件、竣工验收证明等到滨城区教体局统一办理该小区入学备案手续,申请划定就读学校,学区划分将在当年招生入学通知中公布。
(二)坚持免试入学。所有义务教育学校(包括民办学校)不得以任何形式的笔试、面试、考察等方式选拔学生或附加其他任何条件招生。学校应采取电脑随机派位方式均衡编班、阳光分班,不得采取考试方式分班,不得划分重点班、实验班。
(三)坚持“公民同招”。2023年,民办义务教育学校要按照全区统一部署与公办义务教育学校同步招生。招生对象为具有滨城区户籍或随父母居住在滨城区的适龄儿童少年。民办学校要严格执行下达的招生计划,不得以任何形式提前招生或录取。招生全部纳入平台统一报名,人数超过招生计划,由区教体局统一组织采取电脑随机派位方式录取。
(四)坚持公平公开。坚持以流入地政府为主、以公办学校为主保障进城务工人员随迁子女入学,入学编班时随迁子女与常住人口子女同等对待。各学校招生简章及时主动向社会公开,自觉接受社会监督,力求招生工作透明、公平、公正。
(五)坚持便捷高效。所有义务教育学校招生报名全部纳入义务教育招生平台管理,实现招生报名网上办、掌上办,实现义务教育学校招生“零证明”。
(六)坚持属地管理。区教育和体育局统筹辖区内义务教育学校招生工作。各中小学、各乡镇(街道)学区要切实担负起招生入学的主体管理责任,城区外五处乡镇(街道)招生入学工作纳入乡镇(街道)学区统一管理。
二、入学资格
小学一年级招收年满6周岁即2017年8月31日前出生的儿童(含8月31日)。严禁招收不足龄学生。
初中招收符合本文件“基本原则”及相关规定的依法完成小学阶段义务教育的学生。
三、报名条件
(一)少年儿童及其监护人在学校服务区内具有合法稳定住房,须是居住用地建设的居住用房,监护人拥有全部产权,并已实际居住,户籍或居住证应与住房地址一致。
(二)少年儿童随祖父母、外祖父母居住且符合下列条件,其祖父母、外祖父母的住房可以作为入学条件。一是父母双方都是现役军人;二是父母双方都是公派出国的专家、技术人员;三是父母双方名下无独立住房,且儿童与其父母一方的户籍、居住地长期和祖父母、外祖父母在一起者(户籍在滨城区城区范围且儿童户籍自出生以来未迁移过);四是孤儿。
(三)城区内政府拆迁未安置,监护人名下无合法稳定住房的,按照租房地所属学校报名,视学位情况录取。
(四)只有城区常住人口户籍,监护人名下无合法稳定住房的,按照户籍地所属学校报名,视学位情况录取。
(五)进城务工人员随迁子女及其父母在流入地租住合法稳定住房(截止8月31日前实际居住且备案1年以上,含1年),同时具有现居住地公安机关签发的居住证(截止8月31日前1年以上,含1年),按照租房地所属学校报名,视学位情况录取。
四、其他说明
(一)鉴于当前小学阶段学位紧张,2023年秋季学期起小学六年级迁至初中学校就读。各初中学校按今年的招生范围和条件,同时审核七年级、六年级学生的入学资格。
(二)原胜利十五中、十六中在校在籍学生及油田各住宅小区职工子女入学按相关文件执行,其他非油田职工子女按本通知执行。
(三)2023年秋季学期起,原杨柳雪镇中心学校在校在籍初中学生和具有杨柳雪镇户籍的新招学生划归区第六中学教育集团管理;原三河湖镇实验学校在校在籍初中学生和具有三河湖镇户籍的新招学生划归首都师范大学附属滨州中学教育集团管理;原秦皇台乡中心学校在校在籍初中学生和具有秦皇台乡户籍的新招学生划归区第三中学教育集团管理。具体实施方案由所属教育集团统一安排。
(四)凡弄虚作假、提供虚假证明材料办理入学手续的,一经查实,予以清退,由监护人承担相应责任。
五、时间安排
(一)发布招生简章
7月31日前,各招生学校(含民办学校)制定义务教育招生入学工作简章,经区教体局审核备案后,学校通过公众号等媒体向社会公布。招生简章包含招生范围、日程安排、招生计划、招生办法、提交材料要求、分班方法、咨询及监督电话等信息。
(二)报名录取流程
1.民办学校
(1)报名时间:8月5日-6日,学生家长无网上报名条件或者操作存在困难的,可在规定报名时间之内向学校咨询,由学校协助网上报名。
(2)审核录取时间:8月7日-8日,未被录取的学生,可在公办学校招生报名期间参与公办义务教育学校报名录取。
2.公办学校
(1)报名时间:8月8日-10日,学生家长无网上报名条件或者操作存在困难的,可在规定报名时间之内向学校咨询,由学校协助网上报名。
(2)审核录取时间:8月11日-14日
8月13日-14日还需补充完善入学材料的家长,可到相应学校申请复核。
(3)补录时间:8月15日-16日,因学位不足等未能录取的学生,可以再次登录平台,选报相对就近且尚有空余学位的学校。
六、招生工作要求
(一)严密部署强化组织领导。区教体局及各招生学校都要成立以主要领导任组长、分管领导任副组长,相关科室组成的义务教育阶段学校招生工作领导小组和突发事件应急处置小组。制定工作预案,明确职责分工,细化工作措施,做好政策咨询和宣传释疑工作,招生工作结束前各招生学校要保持咨询服务电话畅通。
(二)保障特殊群体受教育权利。要重点做好残疾儿童、特困家庭儿童、留守儿童入学工作,切实保障适龄儿童少年接受义务教育的权利,做到“应入尽入”。要积极推进融合教育,优先采用普通学校随班就读的方式,安置学校片区内轻度适龄残疾儿童少年接受义务教育;滨州市特殊教育学校承担视力残疾和听力残疾儿童少年教育;区特殊教育学校承担智力残疾、孤独症、自闭症等儿童少年教育;对于需要专人护理、居家生活的重度残疾儿童,教育部门安排特殊教育学校或普通学校提供个性化的送教上门服务。适龄儿童少年因身体状况不能按时接受义务教育的,其父母或其他法定监护人要持相关证明材料到户籍所在乡镇(街道)学区申请延缓入学。
对烈士子女、符合条件的现役军人子女、公安英模和因公牺牲伤残警察子女及其他各类教育优抚对象,要按照有关规定执行。对引进高层次高技能人才子女、优秀企业家子女以及其他符合教育优抚政策的人才子女,按照相关文件规定办理。
(三)加强公办优质资源供给。大力实施强校扩优行动,通过集团化办学等方式满足人民群众对优质教育资源需求,有效应对城镇化和生育政策调整后学龄人口高峰,确保符合条件的适龄儿童相对就近入学。健全完善中小学大班额长效防控工作机制,防范大班额问题反弹,新招生班额不得超过55人。加大城区义务教育学校建设力度,保证学生体育、艺术、劳动、综合实践和实验等课程开设需要。落实好义务教育控辍保学动态监测机制,努力实现失学辍学适龄儿童由“动态清零”转向“常态清零”。
(四)严查非法办学行为。继续严格排查并严厉查处社会培训机构以“国学班”“读经班”“私塾”等形式替代义务教育的非法办学行为。父母或者其他法定监护人无正当理由未送适龄儿童少年入学接受义务教育或造成辍学,情节严重或构成犯罪的,依法追究法律责任。义务教育学校不得以“国际部”“国际课程班”“境外班”等名义招生。
(五)严肃招生入学纪律要求。各学校要严格落实教育部“十项严禁”,切实规范义务教育阶段入学招生行为。严禁任何学校违规招生,不准提前招生、超计划招生、超范围招生,严禁违规乱收费。建立健全违规招生查处和责任追究机制,各学校要畅通举报和申诉受理渠道,主动接受社会监督。对于因违规招生造成不良影响或严重后果的学校,视情节轻重给予约谈、通报批评、追究相关人员责任。
本通知未经界定的事项,另行研究处理。
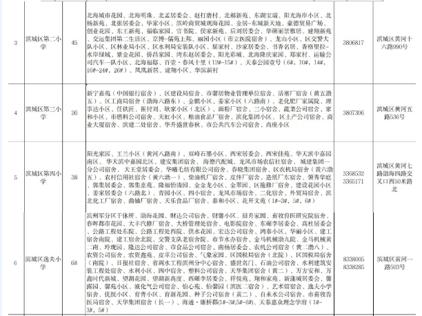
附件:2023年滨城区义务教育学校招生范围及咨询电话









正在阅读:
8月5日-6日民办校报名!2023年山东滨州市滨城区幼升小条件和报名录取流程公布07-22
2017高考化学解答题答题易错知识点03-22
美丽的芒果树500字作文05-12
2020中考百日誓师大会祝福语12-15
马来西亚移民后的福利07-25
我喜欢的歌作文400字11-02
快乐的周末作文800字10-06
有趣的中文绕口令:老六放牛10-15