
2023年,凡是符合莱山区义务教育阶段入学条件的适龄新生,均可在我区报名就读。其中,小学适龄新生要年满6周岁(2017年8月31日前出生),初中适龄新生应为小学应届毕业生。2023年,莱山区义务教育阶段招生按照以下顺序依次进行。
(一)符合以下3种条件之一的,由户口房产所在学区学校直接接收入学:
1.适龄新生户口随法定监护人,且其法定监护人的户口和房产都属于同一学区,由学区所在学校接收入学。
2.适龄新生法定监护人的房产与其他直系亲属共同持有,且监护人所占比例不低于50%,适龄新生随其法定监护人的户口与房产都属同一学区的,由学区所在学校接收入学。
3.适龄新生和其法定监护人名下无房屋产权,从出生到入学,适龄新生及法定监护人之一的户口一直随爷爷、奶奶(或姥爷、姥姥),同时三代一直未曾分居,且爷爷、奶奶(或姥爷、姥姥)的户口和房产都属于本学区,由学区所在学校接收入学。
(二)适龄新生随法定监护人户口和房产在莱山区,但户口与房产不属于同一学区的,按照房产优先的原则,由区教育体育局根据实际情况统一安排接收学校。
(三)父母双方或一方持有我区居住证(市区其他六区户口的无需提供居住证)且在我区购房,户口尚未迁入我区的,由区教育体育局就近安排至房产周边有接收能力的学校就读。
(四)符合下列两种条件之一的,由区教育体育局根据实际情况统一安排接收学校:
1.父母双方或一方在我区有稳定工作且持有我区居住证(户口在莱山区或市区其他六区的无需提供居住证),与用人单位签订用工合同并缴纳社会劳动保险满6个月且保证连续缴纳的,由区教育体育局就近安排至工作单位周边有接收能力的学校就读。
2.父母双方或一方在我区注资50万元以上成立公司并年缴税5万元以上且持有我区居住证的(户口在莱山区或市区其他六区的无需提供居住证),由区教育体育局就近安排至公司周边有接收能力的学校就读。
(五)不符合上述条件但适龄新生户口随法定监护人在莱山区的,由区教育体育局根据实际情况统一安排接收学校。
(六)不符合上述条件,但持我区《港澳台居民居住证》的港澳台籍新生,由区教育体育局根据实际情况统一安排接收学校。
(七)持有《中华人民共和国外国人居留许可》,且符合第三类、第四类条件之一的外国籍适龄新生,由区教育体育局安排具有接收外籍学生资质的学校接收入学。
适龄新生同时符合上述条件中多项条件的,以家长报名时填报的信息为录取依据。上述房产均为交付使用的商品房,未交付的房产不确定其学区范围,不作为入学依据。上述所有证件应在报名前取得,在报名时间之后、新学期开学之前取得入学资格的,由区教育体育局视学校剩余学位情况统一安排入学,不再按上述顺序安排学校。
二、时间安排
家长报名:7月15日至21日,家长通过线上、线下两种方式报名。
信息审核:7月22日至8月13日,对家长填报信息进行审核。
结果告知:8月14日,通过短信、招生平台等告知家长录取结果。
三、报名方式
2023年,莱山区义务教育阶段继续采用线上和线下两种报名方式。线上报名通过“莱山区中小学智慧招生平台”进行,依托烟台市政务信息资源数据共享交换平台对家长所填报的各项信息进行大数据比对。家长可在报名时间段内选择任意时间进行报名,如遇网络拥堵,可选择其他时段,平台报名顺序与录取顺序无关。“莱山区中小学智慧招生平台”将于7月15日至21日开放报名,具体操作指引将后续发布。
除线上报名外,家长还可以选择线下报名的方式。全区中小学均设立线下报名点,线下报名点是线下报名信息登记、证件审核的场所,现场信息审验通过表示符合我区义务教育入学条件。报名结束后线下报名数据将统一导入招生平台进行录取,录取结果不与报名点和报名顺序挂钩。
因烟台市政务信息资源数据共享交换平台数据限制,建议小产权房、房屋拆迁、祖孙三代户口房产在一起等特殊情况,选择线下报名方式。线上、线下两种报名方式选择其一即可,重复报名可能造成数据冲突,影响录取结果。
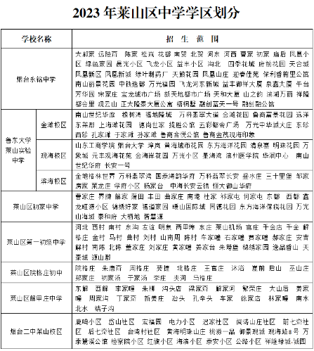
四、学区划分
2023年,莱山区义务教育学区划分保持相对稳定,对部分新交付小区的学区进行了明确。今后,如有新建学校、新建小区投入使用,或适龄学生数量发生较大变化时,将对现有学区再进行适当调整。

五、温馨提示
义务教育是国家统一实施的所有适龄新生必须接受的教育,父母或者其他法定监护人无正当理由未送适龄新生入学接受义务教育或造成辍学,情节严重或构成犯罪的,将依法追究法律责任。户籍在莱山区的适龄新生因身体状况需要延缓入学的,其父母或者其他法定监护人向区教育体育局提出申请,审核通过后办理延缓入学手续。
为维护全区义务教育招生工作公平、公正、公开,区教育体育局将严把入学资格审查关,家长要确保提供的入学信息真实、有效,如发现提供虚假信息、证件、证明或其他材料弄虚作假者,一经查实,将取消其入学资格。
受区域人口增长影响,预计今年莱山区将迎来义务教育入学高峰,部分学校招生压力较大。请适龄新生家长关注“莱山教体发布”微信公众号以便及时了解报名工作动态,按照入学条件提前做好报名准备并按时报名,避免一些不必要的麻烦。
六、咨询电话
为畅通家长政策咨询渠道,区教育体育局及各学校均开通了招生咨询电话,家长可在工作日上班时间段拨打电话咨询相关问题。
莱山区教育和体育局:6892517
实验小学校本部:6710750
实验小学万光校区:6716916
烟大附小校本部:2970635、2970639
烟大附小翡翠校区:5133516
烟大附小石明校区:6894538
第二实验小学:2722378
第三实验小学:15963553433、15963517572
第四实验小学:6892312
第五小学:6779706、18954556377
第七小学:6889219
第八小学:6710963
第九小学:5528716、13963841718
官庄小学:6777117、18305450318
东风岭小学:6771352
朱塂堡小学:6778327
冶头小学:6750635、15098521225
永铭中学:6711078
鲁东大学莱山实验中学金滩校区:6893237
鲁东大学莱山实验中学观海校区:6895760、6895763
鲁东大学莱山实验中学滨海校区:6892029、6892089
初家中学:6725779
莱山第一初级中学:6777657
院格庄中学:4551021、3468693
解甲庄中学:6752033(小学)、6752032(初中)
烟台二中莱山校区:6791523
正在阅读:
7月15日-21日入学报名!2023年山东烟台市莱山区幼升小条件和报名方式公布06-17
2022山西吕梁方山县医疗集团招聘劳务派遣人员公告10-10
[Ems中国邮政速递物流]中国邮政速递物流EMS:2018高考录取通知书查询系统06-01
全国临床医学专业大学排名2020最新排名:2020全国临床医学专业大学排名11-21
2021年福建初级经济师考试成绩合格人员公示(11月29日至12月8日)09-13
2017年海南三亚中考政治试题11-22
描写春天的作文100字四年级,四年级关于春天的作文100字06-27
2016年开学第一课观后感400字(八)02-28
2017年司法《刑事诉讼》考点预习:死刑12-23
早晨作文700字05-09