
一、招生原则
按照“划片招生,就近入学”原则,组织招生服务区内的适龄儿童就近免试入学,并接收符合招生政策性照顾条件的适龄儿童及居住在我市的外来务工人员随迁适龄儿童入学。
二、招生对象
本市户籍或居住在本市符合招生政策条件的年满6周岁(即2017年8月31日前出生,含8月31日)的适龄儿童。
三、招生计划
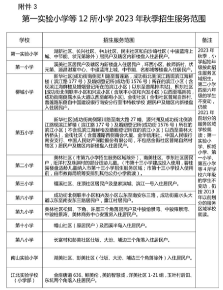
详见附件1。
四、招生程序
(一)第一实验小学、柳城小学、第一小学、第二小学、第三小学、第五小学、第六小学、第八小学、第九小学、第十小学、南山实验小学和江北实验学校(小学部)等12所中心城区市直小学(以下简称第一实验小学等12所小学)招生
第一实验小学等12所小学的招生工作按第一批次、第二批(类)次、第三批(类)次的顺序依次进行(具体时间安排详见附件2)。
第一批次、第二批(类)次实行同区域学校同批(类)次平行招生。各校按照招生服务区域(详见附件3)内适龄儿童登记户籍时间的先后顺序依次录取第一批次招生对象。学校完成第一批次招生计划数的,则不再启动后续批次招生。第一批次未被招收的招生对象,按照“志愿+电脑派位”的方式,由市教育局调剂到同区域其他第一批次招生计划数未满额的学校。第二批次第1类、第2类、第3类招生对象的招生以此类推,第4类招生对象按随迁适龄儿童居住证办理时间的先后顺序依次录取。第一批次、第二批(类)次招生对象,未被同区域市直小学招收的,由市教育局统筹安排到周边公办小学就读。
[注:同区域学校:第一实验小学、第一小学、第八小学、南山实验小学为同区域学校;柳城小学、第五小学、第六小学、第十小学为同区域学校;第二小学、第三小学、第九小学为同区域学校。]
学校完成第一批次和第二批(类)次招生对象招生任务后,如有剩余学位,可以启动第三批(类)次招生。如果登记报名的适龄儿童数小于或等于该校招生剩余学位数,由学校予以招收;如果登记报名人数大于该校招生剩余学位数,通过电脑派位的方式确定招收对象,未被招收的适龄儿童,回户籍所在地公办小学就读。
1.第一批次招生
(1)招生对象
①符合招生对象基本条件,且户口(2023年3月1日前登记户籍)、住房(住房为商品房的,一套仅登记一户主)在学校招生服务区域的适龄儿童。
[注:招生对象基本条件:招生服务区域内的招生对象必须符合“两一致”,即适龄儿童与父(母)户籍一致,实际住所地址与户籍登记地址一致。实际住所指装修好并配备生活设施且实际入住、有正常的水电消费清单,接受入户调查属实(不含毛坯房)。
同一套房产三年内只能1名适龄儿童在片区小学入学(同一户主、子女多于1个的家庭除外),如果户主为祖父母或外祖父母,户主的子女多于一个且子女另有商品房的家庭,不享受上述“除外”政策。
因城市建设涉及住房拆迁的适龄儿童,在征迁安置过渡期间,向学校提供拆迁的相关材料仍按原户籍所在地就近入学;拆迁定居后,在规定的招生服务区域入学。]
②政策性照顾对象。军人子女、公安英模和因公牺牲伤残公安民警子女、消防救援人员子女和高层次人才子女;在学校招生服务区域内实际居住生活的港澳台侨籍适龄儿童,该类对象招生办法见附件4。

(2)报名时间
7月5日—7月6日。
(3)报名材料(原件和复印件)
《南安市小学“就近入学”申请登记表》、户口簿、不动产权属证书(或购房合同及购房税务发票)。
2.第二批次招生
(1)招生对象
①第1类招生对象:符合招生对象基本条件,且户口(2023年3月1日及以后登记户籍)、住房(住房为商品房的,一套仅登记一户主)在学校招生服务区域的适龄儿童。
②第2类招生对象:符合招生对象基本条件,且户口、住房(即为一套登记两个及以上户主的商品房)在学校招生服务区域的适龄儿童。
③第3类招生对象:户口在学校招生服务区域内并实际居住的租住户、投靠亲属落户等适龄儿童。
④第4类招生对象:父母一方在学校招生服务区域内务工的非本市户籍的外来务工人员随迁适龄儿童。
(2)报名时间
①第1类招生对象:7月7日。
②第2类招生对象:7月8日。
③第3类招生对象:7月9日。
④第4类招生对象:7月10日。
(3)报名材料(原件和复印件)
第1、2类招生对象应提供:《南安市小学“就近入学”申请登记表》、户口簿、不动产权属证书(或购房合同及购房税务发票)。
第3类招生对象应提供:《南安市小学“就近入学”申请登记表》、户口簿、居住证明材料。
第4类招生对象应提供:《南安市小学“就近入学”申请登记表》、户口簿、居住证、务工证(即劳动合同、营业执照等证件)。
3.第三批次招生
(1)招生对象
①第1类对象:户口不在学校招生服务区域,由祖父母或外祖父母监护的本市户籍适龄儿童。
②第2类对象:户口不在学校招生服务区域,但父母一方在学校服务区域内购房并实际居住的本市户籍适龄儿童。
③第3类对象:户口不在学校招生服务区域,但父母在学校服务区域内务工、开店、办厂并实际居住的本市户籍适龄儿童。
(2)报名时间
7月28日—7月31日。
(3)报名材料(原件和复印件)
①第1类招生对象应提供:《南安市小学“就近入学”申请登记表》、祖父母(或外祖父母)一方的户口簿和不动产权属证书(或购房合同及购房税务发票)、祖孙证明材料。
②第2类招生对象应提供:《南安市小学“就近入学”申请登记表》、户口簿、父母在学校服务区域内的不动产权属证书(或购房合同及购房税务发票)。
③第3类招生对象应提供:《南安市小学“就近入学”申请登记表》、户口簿、务工证(劳动合同、营业执照等证件)、居住证明材料。
(二)其他小学招生
除第一实验小学等12所小学外,其他市直小学由学校在当地乡镇政府指导下制定招生方案,报市教育局备案;未被招收的,由当地乡镇政府统筹安排到周边公办小学就读。其他小学的招生方案由各乡镇(街道)人民政府(办事处)自行制定。
五、招生要求
(一)及时发布招生信息。第一实验小学等12所小学应于6月20日前向社会发布招生通告,各村(社区)委会向辖区内本市户籍的适龄儿童发放《南安市学龄儿童接受义务教育入学通知书》(样式见附件6)。各乡镇(街道)、其他市直小学要通过微信公众号和主流媒体等多种渠道,及时向社会公布招生政策和具体办法,包括每一所学校的办学性质、招生范围、招生计划、报名时间地点、所需材料,以及招生咨询服务、监督举报电话和信箱等,招生方案于7月15日前送交市教育局初等教育与学前教育科备案。
(二)加强招生工作属地管理。各乡镇(街道)要指导属地小学科学制定招生工作方案,细化招生办法,合理确定各小学招生规模,特别要严格控制存在大班额和大校额学校的招生计划,保障招生工作平稳有序。要坚持“以流入地政府为主、以公办学校为主”,落实随迁子女接受义务教育工作。要切实履行义务教育控辍保学法定职责,重点关注残疾儿童少年、贫困家庭儿童少年、留守儿童等的入学情况,做好疑似失学辍学适龄儿童情况排查和劝返复学工作,确保小学入学“一个不少”。适龄儿童少年因身体状况需要延缓入学的,其父母或者其他法定监护人应当提出申请,按规定报当地乡镇(街道)人民政府(办事处)批准。
(三)建立招生入学工作预警制度。各乡镇(街道)要加强对学龄人口变化趋势的预测分析和摸底调查,出现常住人口中适龄儿童逐年增加、学位供给紧张的情况,应及时向社会发布预警提示,合理引导家长预期,同时加快学校规划建设,有效增加学位供给,确保小学起始年级严格按照国家规定标准班额招生,全市51-54人班额数占比控制在15%以内,坚决防止产生新的大班额。
(四)严格执行招生计划。各校未经批准不得扩招学生或招收上述规定招生对象以外的学生。在合理控制班生规模的前提下,如果个别学校招生服务区域内的适龄儿童超过招生计划数,经报市教育局同意后,可以适当增加招生计划,确保服务区域内适龄儿童就近入学。严禁跨服务区域招收学生,严禁招收不及龄和重读学生。第一实验小学等12所小学的新生,报市教育局批准后方可招收,违规招收的学生一律不予建立学籍并取消入学资格。
(五)严格遵守招生纪律。乡镇(街道)人民政府(办事处)、公安、人社、不动产登记、市监等有关部门及村(社区)、学校要认真履行职责,严格审核有关材料,严禁弄虚作假、徇私舞弊(相关村和社区要指定专人配合学校入户调查辖区内适龄儿童是否符合“两一致”。同时,学校要到公安、不动产登记部门核对招生对象相关信息,公安、不动产登记部门应对学校核查工作给予支持配合)。对违反招生纪律的人员由纪检监察机关依规依纪予以严肃查处,对利用招生欺诈敛财的违法人员移交司法部门依法惩处。招生电脑派位时,应邀请纪检监察机关、有关领导和校长代表、家长代表及新闻媒体参加,实行公开派位,以保证派位的公正、合理。各校要建立完整的新生备查材料档案,做到一生一档,审核人员和校长必须在新生备查材料复印件上签名。
(六)增强服务意识、法治观念和政策意识。各校要认真做好群众的来信来访工作,热情、耐心、细致做好家长的工作。凡符合入学条件的要及时给予办理,不符合的要给予耐心解释说明,及时化解招生工作中出现的矛盾问题,严禁推诿和上交矛盾,切实维护招生秩序,维护社会稳定,确保今年秋季小学招生工作顺利进行。适龄儿童报名时提供的材料应真实可靠,若材料弄虚作假,一经查实,作如下处理:①服务区域户籍内的适龄儿童一律视为非该服务区域招生对象,由市教育局或中心小学统筹安排到周边学校就读;②外来务工人员随迁子女一律取消进入服务区域内学校就读资格;③第三批次招生对象一律取消剩余学位就读资格。
六、其他
(一)2024年,我市小学招生政策将根据省、泉州市招生文件精神,并结合我市实际进行适度调整。
(二)本《通知》由市教育局负责解释。
(三)本《通知》自发文之日起执行。
附件:
1.南安市2023年秋季小学招生计划
2.第一实验小学等12所小学2023年秋季招生报名时间表
3.第一实验小学等12所小学2023年秋季招生服务范围
4.南安市2023年秋季小学政策性照顾对象招生办法
5.南安市小学“就近入学”申请登记表(样式)
6.南安市学龄儿童接受义务教育入学通知书(样式)
正在阅读:
2023年秋季福建泉州南安市小学招生工作通知[7月5日-6日第一批报名]06-07
六年级英语下册期末测试卷(外研版)07-23
2022年三季度重庆市涪陵区事业单位招聘工作人员公告【61人】07-23
高三叙事作文800字大全|高三叙事作文:世界_900字05-29
小学五年级下册语文教案:《回顾•拓展三》09-10
2020浙江省丽水市松阳县何山头村2020年发生的命案:2020浙江省丽水市松阳县新兴镇人民政府招聘启事12-22
2020年安徽淮南中级统计师报名时间:8月1日-15日11-19
电话销售助理个人求职简历09-29
2017年广西梧州中考历史试题11-29