
一、报名范围
1.邱金元纪念小学:户籍所在地为新兴、榕华、中山、西马街道的适龄儿童及榕东街道非农户籍的适龄儿童。
2.红旗小学:户籍所在地为中山、西马街道的适龄儿童。
3.新兴学校:户籍所在地为新兴街道的适龄儿童。
4.北门小学:户籍所在地为榕华街道及中山街道永革社区的适龄儿童。
二、报名方式
采取网上报名、学校现场资格审核、公安部门户籍核查的方式进行。报名方式:
1.登录“揭阳市榕城区教育资源和教育管理公共服务平台”,网址http://www.gdrcjy.cn,点击“榕城区小学入学网上报名系统”;
2.关注“榕城发布”微信公众号,点击“微服务”菜单,选择“榕城小学入学报名”,进入浏览窗口后点击右上角图标“…”,选中“在浏览器打开”,进入“榕城区小学入学网上报名系统”。
三、网上报名时间
2023年7月29日0时至7月30日24时。
四、报名要求
凡2017年8月31日前(含8月31日)出生的未入学户籍学龄儿童均可报名,报名资料必须真实,如弄虚作假,一经发现查实,将取消入学资格并追究相关人员责任。
五、学校现场资格审核时间
2023年8月1日(上午8:30-11:30,下午2:30-5:30)一天,逾期不予受理。(其中,邱金元纪念小学的现场资格审核上午为榕华、中山街道;下午为新兴、西马街道和榕东街道非农户)。
六、现场资格审核手续
现场资格审核时,应带适龄儿童户口本原件和复印件1份(户口本户主页及适龄儿童页复印在同一张A4纸);适龄儿童的出生证原件和复印件(A4纸)1份;适龄儿童近三个月内1寸半身免冠彩色照片2张。
七、招生人数
邱金元纪念小学300名,红旗小学300名,新兴学校405名,北门小学300名。
八、咨询时间及电话
1.时间:7月26日—28日
上午8:30-11:00
下午2:30-5:00。
2.联系电话:
邱金元纪念小学:8623212
红旗小学:8623378
新兴学校:8666720
北门小学:8664956。
九、其他事项
1.具体抽签时间及注意事项以学校门前公告为准。
2.网上报名时请务必阅读“报名须知”。
3.到学校现场资格审核时,请按照学校的指引和要求有序排队。
4.其他非抽签派位的公办小学网上报名时间及注意事项请关注“揭阳市榕城区教育资源和教育管理公共服务平台”或“榕城发布”微信公众号和学校门前公告。
【报名须知】
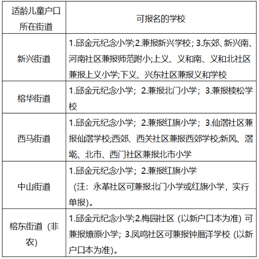
1.中部学区(含新兴、榕华、中山、西马街道)符合红旗小学、新兴学校、北门小学报名范围的适龄儿童可以兼报邱金元纪念小学;中山永革社区适龄儿童可以兼报北门小学或红旗小学,实行单报;相关社区的适龄儿童可以兼报第二批相关非抽签派位学校。具体见下表:
2.双胞胎、多胞胎报读邱金元纪念小学、红旗小学、新兴学校、北门小学的,既可以以“绑定”方式参加报名与摇号,也可以以每个孩子个人方式分别参加报名与摇号;但以“绑定”方式参加摇号的,一个报名号(双胞胎、多胞胎)只能用其中一人身份证号码注册,不能用多个身份证号码注册多个账号,所有志愿统一填报,摇中则一起录取,摇不中则均不予以录取。以“绑定”方式参加报名的,监护人应在报名审核时上交申请书及相关材料(户口本、出生证等)。未申请以“绑定”方式参加报名与摇号的,则以个人方式分别参加摇号。
3.家长网上报名时应认真核对填写信息,注册完成后必须重新登录查询注册是否成功,是否选填报名学校。报名信息一经学校资格审查确认,将不能修改。
4.抽签派位分两次抽签进行:第一次抽签为邱金元纪念小学;第二次抽签为红旗小学、新兴学校、北门小学。按照次序,一经抽中录取,将不再参加下一次序学校的电脑抽签派位。
5.学校资格审查时,报名信息真实有效则现场打印信息确认表,并由报名人确认签名。
6.经资格审核,在招生数额范围内的符合报名条件的将全部录取为一年级新生,超过招生数额的,将实行电脑抽签派位;已被抽中录取的适龄儿童,资格不准转让,并不能到榕城区域内其他学校报名。
7.经任何一所学校电脑派位录取的学生,如不按规定时间到录取学校注册,视为弃权,同时不再具备在榕城区域内其他学校报名注册的资格。
8.新兴、西马、榕华户籍适龄儿童参加电脑抽签派位未被抽取并兼报其他非抽签派位学校的,在第二批按照程序进行招生录取;中山街道户籍适龄儿童参加电脑抽签派位未被抽中录取的,由区教育局以就近原则进行学位调剂,在第二批按照程序进行招生录取。
9.具体抽签时间及其他事项以学校门前公告为准。
正在阅读:
2023年广东揭阳市榕城区公办小学新生第一批招生公告[7月29日-30日网上报名]07-25
2019年山西中考物理试题与答案:2019年江西萍乡中考物理试题11-13
2020年西藏税务师成绩查询时间及入口(预计2021年1月初开始)12-11
秋色作文600字01-09
上海旅游高等专科学校2021高考录取通知书查询入口08-04
2018年11月内蒙古商务英语报名时间公布(初级、中级、高级)06-20
我与书的故事作文600字01-11
2023年安徽省属高校高考录取通知书签发人名单公布07-13
金属结构公司员工读书活动总结06-08
小学一年级母亲节手抄报03-14
乡下生活作文01-30