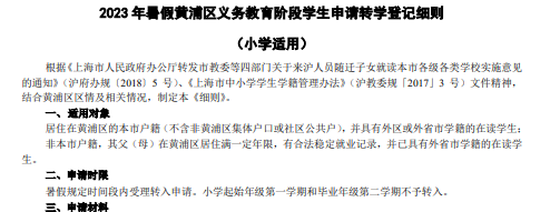
2023年暑假上海黄浦区义务教育阶段学生申请转学登记细则(居住黄浦-小学)

时间:2023-07-04 02:01:01 阅读: 最新文章 文档下载
说明:文章内容仅供预览,部分内容可能不全。下载后的文档,内容与下面显示的完全一致。下载之前请确认下面内容是否您想要的,是否完整无缺。
【#少儿升学# 导语】为了方便广大家长及时获取转学的实时信息,下面®文档大全网为您精心整理了2023年暑假上海黄浦区义务教育阶段学生申请转学登记细则(居住黄浦-小学),欢迎大家及时关注,更多中小学转学的相关资讯,请关注®文档大全网少儿升学频道。
image.png
image.png
image.png
image.png

本文来源:https://www.wddqw.com/KvOv.html