
市直(含仲恺区)有普通高考任务学校:
2023年普通高考体检由市第一人民医院派出医务人员到市直(含仲恺区)部分学校抽血。现将抽血工作安排通知如下:
一、抽血工作安排
(一)抽血时间:每天上午7:30—9:30。(各校考生具体抽血日期安排见附件)。请各校体检工作负责人及时与市第一人民医院健康管理中心联系。
(二)附件中未安排医院上门抽血的学校:高考体检正式开始后在体检医院进行(另行通知)。
(三)体检费用:2023年普通高考体检费标准为70元/人(市第一人民医院收费标准)。各校须尽快收齐考生体检费,最迟于抽血前一天下午到市第一人民医院门诊大楼4楼健康管理中心交费并领取验血条码。
(四)为确保抽血工作顺利进行,请配合体检医院提前做好各项准备工作。
1.抽血场地准备:选择宽敞明亮的室内场地,不要选择室外。
2.抽血处准备:备长条桌及椅子(按每80人配一张桌子和两张椅子)。
3.抽血试管贴管处准备:二张桌子和两张椅子。
4.提供饮水机(可供热水)、一次性杯子和葡萄糖粉。
5.提供一张小床(预防学生晕血时使用)。
(五)高考体检其他体检项目的体检时间由我中心另行通知。
二、注意事项
(一)考生于抽血前一天22:00点后至抽血前禁食禁水,抽血结束后即可进食。
(二)体检期间患病(如感冒、发烧等常见病)的考生,应事先向老师和医生说明情况以调整体检时间,由老师与医生约定复检时间。
(三)抽血前一周内如需服药,请在医生的指导下服用,以免因用药导致转氨酶升高。
(四)抽血前学校应把考生按一组10人分好小组并任命组长,抽血当天由组长分发抽血标签。考生切勿折皱、摩擦或提前撕开标签,以免因标签损坏而需重新打印标签和抽血。
(五)抽血时考生切勿拧松或拔开抽血试管的绿色胶塞,以免破坏试管内的负压环境导致抽血失败而重新抽血。
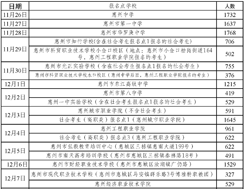
附件:2023年普通高考市直(含仲恺区)部分学校考生体检抽血工作安排表


原文标题:关于做好2023年普通高考市直(含仲恺区)学校考生体检抽血工作的通知
文章来源:https://www.hzkszx.com/show.asp?id=8235
正在阅读:
2023年普通高考广东惠州市直(含仲恺区)学校考生体检抽血工作的通知11-23
2017广东清远小升初报名网址:qy.edugd.cn09-10
2021年夏季甘肃陇南普通高中学业水平考试成绩查询入口(已开通)08-17
2019年北京一级造价工程师成绩查询时间:12月13日02-19
以家风为话题的作文800字07-03
【闲扯之谈】闲扯之颓废的夜晚作文400字02-06
一条想去寻找花儿的鱼续写600字08-21
川西大草原之行作文500字05-11
七年级我学会了坚持作文800字10-03
2岁宝宝的童话故事大全07-06