>
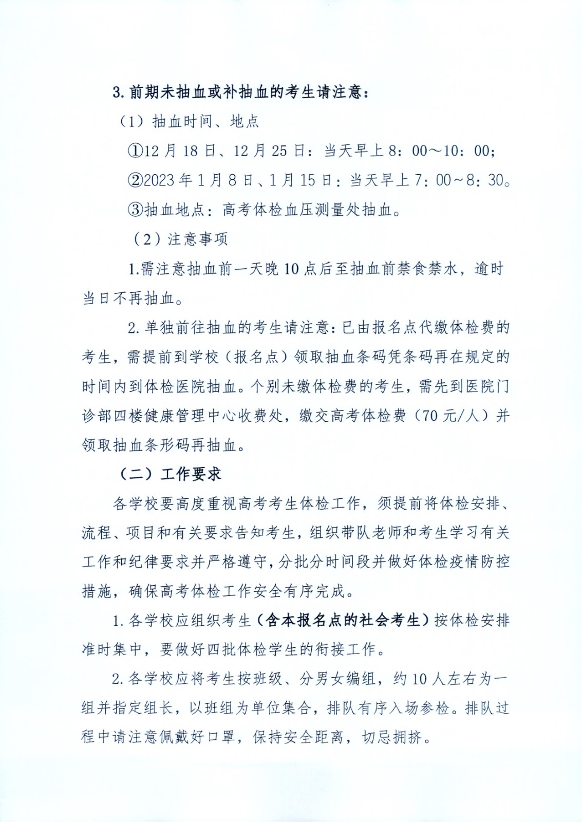
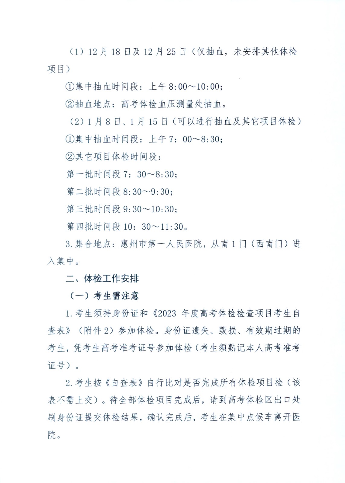
【#高考# 导语】©文档大全网高考频道从惠州教育考试中心了解到,广东惠州2023年高考市直(含仲恺区)学校考生体检工作的通知已公布,体检时间为2022年12月16日-2023年1月15日。具体如下:
原文标题:惠州2023年高考市直(含仲恺区)学校考生体检工作的通知
文章来源:https://www.hzkszx.com/show.asp?id=8244
本文来源:https://www.wddqw.com/1yWm.html
相关文章:
正在阅读:
广东惠州2023年高考市直(含仲恺区)学校考生体检工作的通知12-13
妈妈不是我的佣人读后感400字三篇02-07
2014年阿里巴巴秋季校园招聘系统工程师笔试卷考试真题(Word版)12-27
2020年10月高等教育自学考试课程与教学论,2020年海南省高等教育自学考试课程安排表01-23
2016年11月上海中医药大学附属岳阳中西医结合医院招聘公告06-12
云南西双版纳2018年考研现场确认要求【已公布】02-17
初中生关于扬起自信的风帆演讲稿12-05
选择去荷兰留学的8大理由盘点10-04
北京2017年审计师考试准考证打印时间:10月17日至10月20日02-19
放学路上作文800字09-06
2018年10月自考经济类货币银行学真题(Word版)11-28