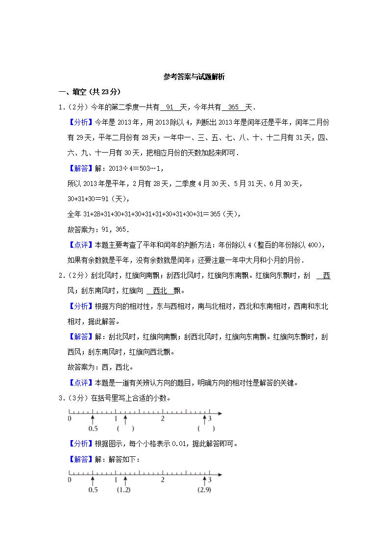
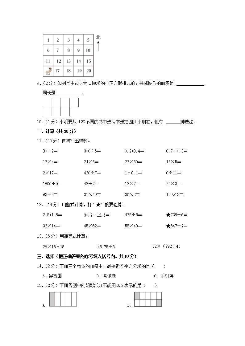
>
【文档预览】 文档大全网整理发布2022-2023学年浙江省宁波市慈溪市三年级下册期末数学试卷及答案(Word版),前五页预览如下:
本文来源:https://www.wddqw.com/JMCv.html
相关文章:
正在阅读:
2022-2023学年浙江省宁波市慈溪市三年级下册期末数学试卷及答案(Word版)09-01
2018考研大纲9月15日公布新考纲发布前夕切记4点02-22
经典霸气高考励志口号5篇10-11
荣耀Earbuds3Pro支持主动降噪吗-主被动有什么区别06-09
高三叙事作文:高考这道悬崖_1000字06-25
2019年安徽中级会计职称报名入口:全国会计资格评价网09-12
2018年甘肃酒泉专升本成绩查询入口点击进入03-18
贵州2016年税务师成绩查询时间:2017年1月12日08-25
2022上海宋庆龄幼儿园拟聘人员公示(2022年11月14日—2022年11月21日)11-15
如何理解美国移民排期表的优先日期和截止日期?01-27
2022下半年西藏英语六级成绩查询网站:中国教育考试网http://cet.neea.edu.cn/cet01-30