正在阅读:
2022-2023学年浙江省宁波市奉化区四年级上学期期末数学真题及答案(Word版)09-29
2022年四川广安中考道德与法治真题及答案(Word版)07-09
2019年毕业生登记表自我鉴定三篇10-11
2019广东佛山顺德区初二英语期末考试听力音频,2019广东佛山顺德区美的学校招聘公告10-20
2019年中级银行从业资格考试试题每日一练(5.6)11-03
[安徒生短篇童话故事]短篇必读童话故事06-06
高一年级化学下学期考点复习09-20
2020年四川护士资格证考试现场确认、资格审核、缴费时间及方式【已公布】02-14
幼儿园大班英语教案大全10篇-幼儿园大班英语教案【三篇】02-27
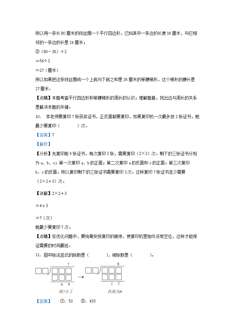
展现自己作文800字06-21