
各县区教育局,市开发区、徐圩新区、云台山景区社会事业局,各直属初中学校:
现将《2023年连云港市高中段学校招生考试体育与健康考查实施方案》印发给你们,请遵照实施。
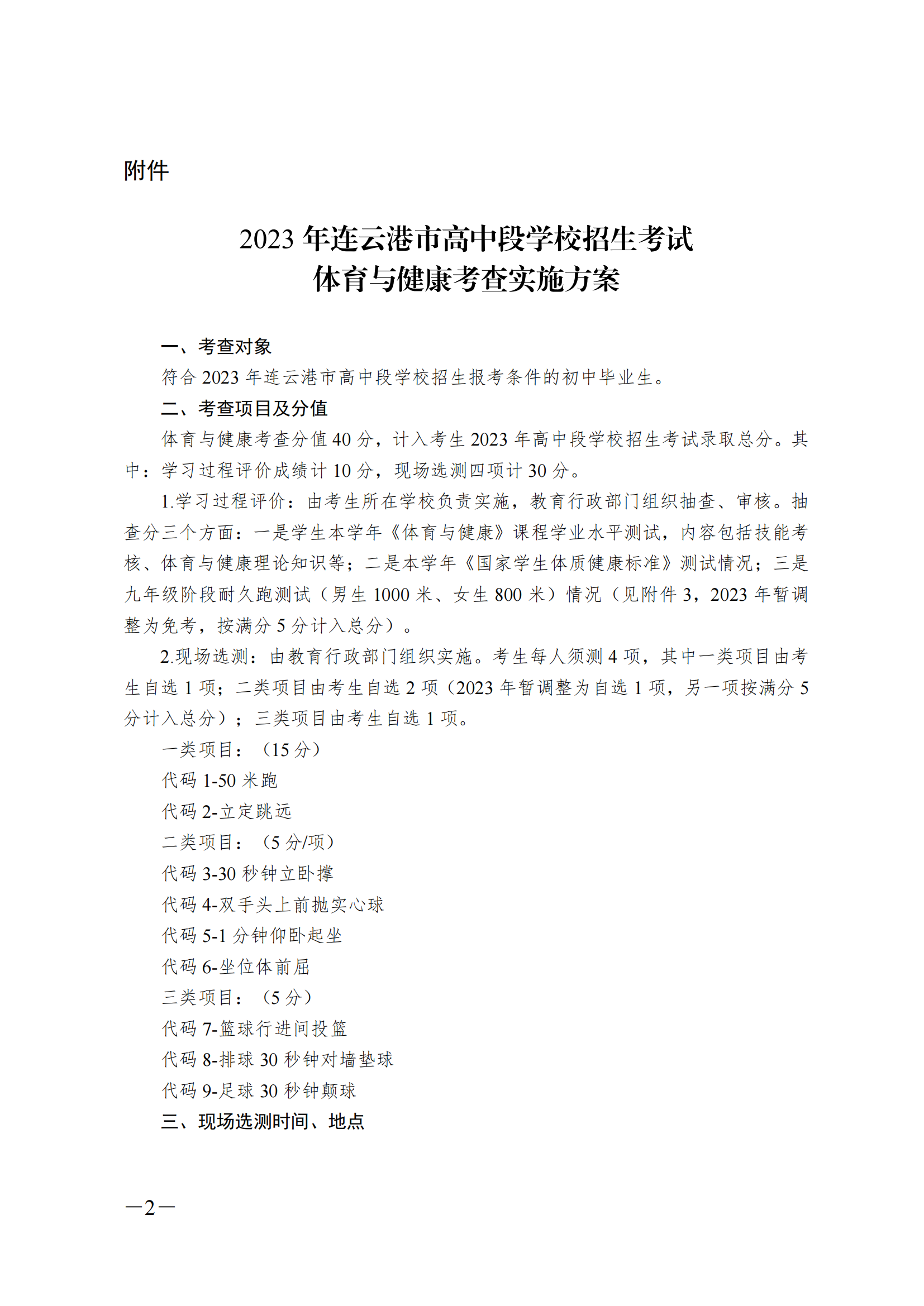
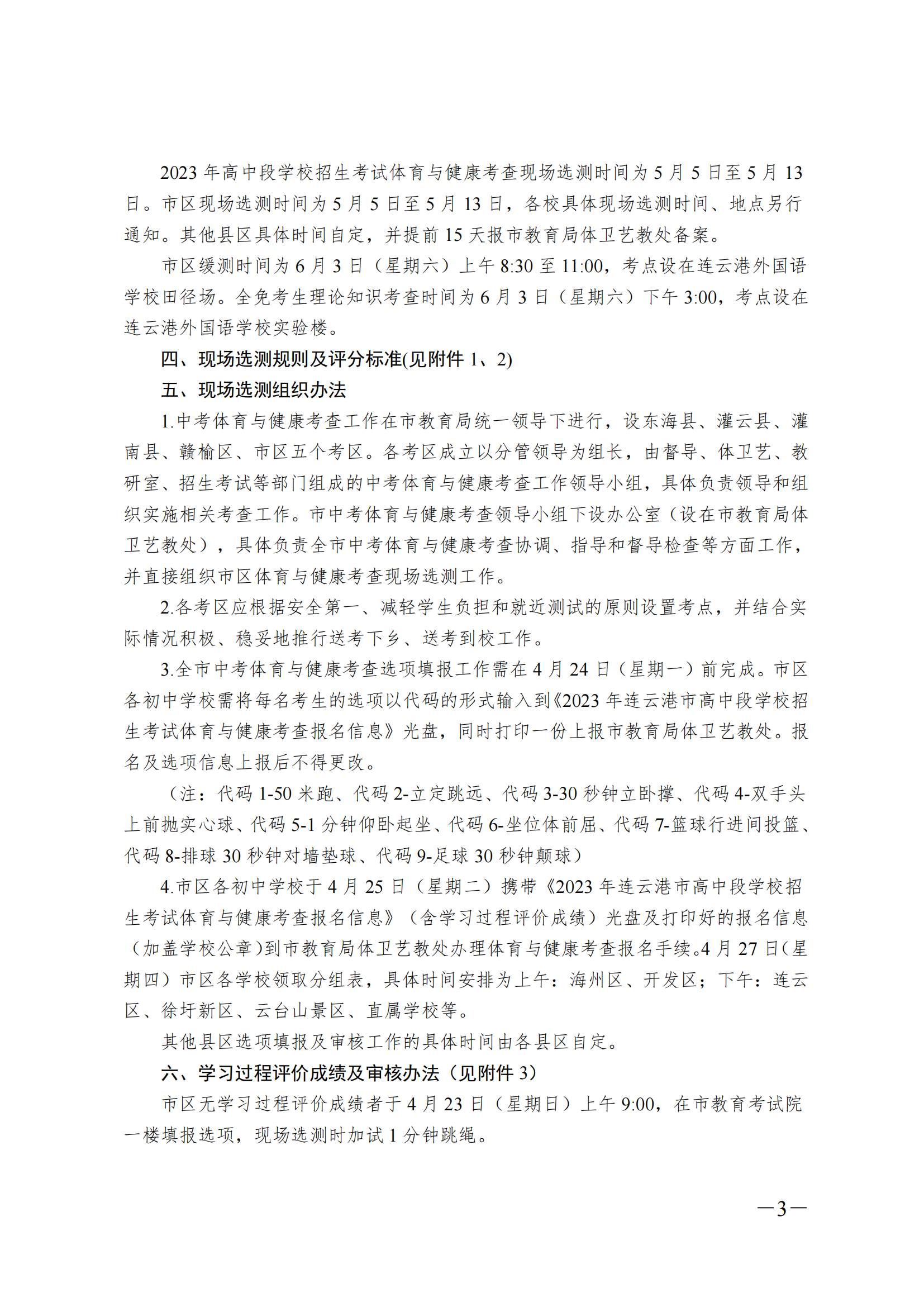
附件:《2023年连云港市高中段学校招生考试体育与健康考查实施方案》
连云港市教育局
2023年2月20日


















原文标题:关于印发《2023年连云港市高中段学校招生考试体育与健康考查实施方案》的通知
文章链接:http://jyj.lyg.gov.cn/lygsjyj/glywwj/content/cf65fb29-b0ac-4074-9cb2-316c3a64a3e2.html
正在阅读:
2023年江苏连云港高中段学校招生考试体育与健康考查实施方案05-07
留住年华的芬芳作文800字12-09
2021浙江中级经济师准考证打印,2021年浙江中级经济师报名条件09-29
2020年黑龙江哈尔滨高考补报名时间:4月13日-24日12-19
高一年级数学学习方法总结04-24
2020年山东青岛市人力资源集团有限公司工作人员招聘公告【12人】09-23
高中入党积极分子申请书【三篇】05-28
2019河北省邢台南和县人社局招聘报名4月19日—23日10-20
2020上半年上海英语四六级考试时间调整公告【口试取消笔试另行通知】12-12