
各县区教育局,市开发区、徐圩新区、云台山景区社会事业局,各直属初中学校:
为贯彻落实《国务院办公厅关于全面加强和改进学校美育工作的意见》《教育部关于推进学校艺术教育发展的若干意见》和《省政府办公厅关于全面加强和改进学校美育工作的实施意见》,根据《连云港市初中毕业生艺术素质测评方案》(连教体艺〔2017〕5号)要求,市教育局制定了《2023年连云港市初中毕业生艺术素质测评实施方案》,请遵照实施。
连云港市教育局
2023年3月1日
附件1:2023年连云港市初中毕业生艺术素质测评实施方案
一、测评对象
符合2023年连云港市高中段学校招生报考条件的初中毕业生。
二、测评内容与评价办法
艺术素质测评由过程性评价(基础指标和发展指标)和现场测评(学业指标)两部分组成。
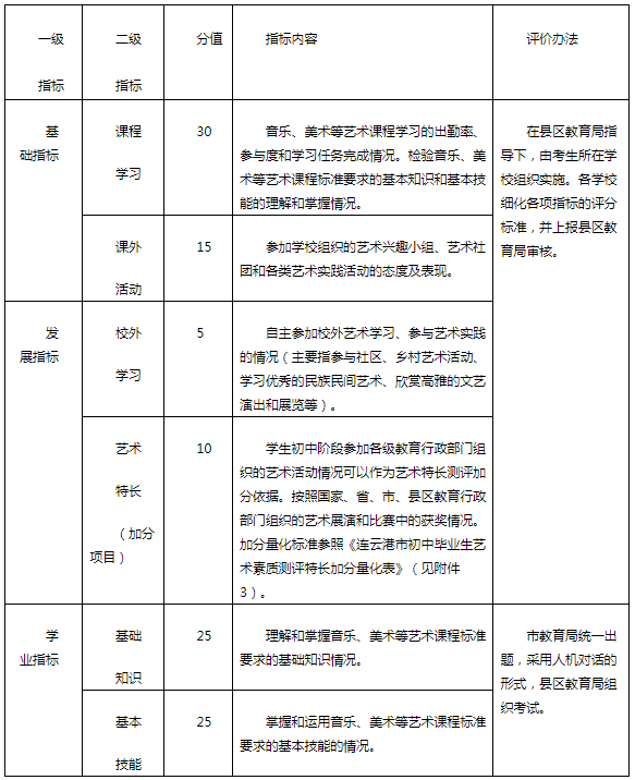
1.过程性评价由学校在每学期末根据学生参加艺术课程学习、参与艺术课外活动、发展艺术特长的情况,综合评定成绩。
(1)过程性评价由各初中学校根据《连云港市初中学生艺术素质测评指标体系》(见附件2),细化各项指标的评分标准,并上报县、区教育局审核通过后实施。同时要将每个学生过程性评价成绩进行公示,接受各方面监督。
(2)过程性评价以学期为时间段对学生实施考核。过程性评价成绩为50分,其中音乐、美术两科各25分。无过程性评价的考生需提供初中阶段综合素质评价报告书,由县区教育行政部门认定,直属学校报备市教育局。
(3)艺术特长为学生初中阶段参加各级教育行政部门组织的艺术活动或比赛,获奖情况可以作为艺术特长加分依据,加分量化标准参照《连云港市初中毕业生艺术素质测评特长加分量化表》(见附件3)。社会艺术考级和非教育行政部门组织的艺术类竞赛证书、名次不能作为艺术特长加分依据。艺术特长加分在初三下学期进行。
2.现场测评采用“人机对话”的形式,检验学生理解和掌握艺术课程标准要求的基础知识和基本技能的情况。
(2)现场测评内容以教育部制定的《义务教育艺术课程标准》(2022年版)为依据,以现行初中音乐、美术教材的教学内容为测评范围,考核学生音乐、美术的基本素质和学科能力。
(3)现场测评成绩为50分,其中音乐、美术两科各25分。考试时间共30分钟。
三、测评成绩运用
1.艺术素质测评以等级的形式呈现。总分为110分,其中过程性评价50分、现场测评50分、艺术特长10分(加分项目),折算成A、B、C、D(优秀、良好、合格、不合格)四个等级,90分以上为A等级,75—89分为B等级,60—74分为C等级,60分以下为D等级。
2.艺术素质测评成绩C等级及以上的学生,具备中考统招指标生和填报提前录取批次、第一录取批次学校的资格条件。
3.参加高中段学校艺术类自主招生的学生,艺术素质测评成绩须达到B等级及以上。
四、测评时间
现场测评时间为2023年4月26日—27日。
五、现场测评试卷结构
1.题型、分值
(1)题型:音乐学科包括选择题、判断题、连线题和实践题。其中,音乐实践题包括节奏模仿题和歌曲演唱题。美术学科包括选择题、判断题、连线题和操作题。其中,美术操作题包括排序题和拼图题。
(2)分值:音乐学科25分,其中选择题8分、判断题5分、连线题3分、节奏模仿题4分、歌曲演唱题5分。美术学科25分,其中选择题8分、判断题5分、连线题4分、排序题4分和拼图题4分。
2.各年级测试内容比重
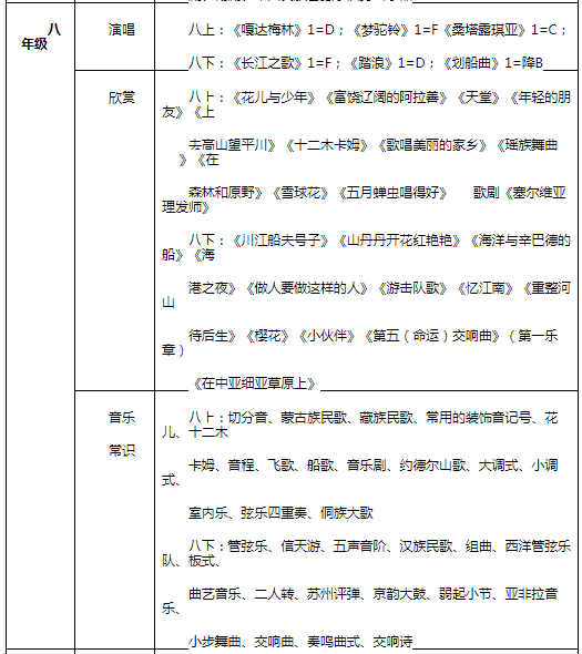
七年级上下册、八年级上下册内容约占50%,九年级上下册内容约占50%。主要测试内容参照《连云港市初中毕业生艺术素质现场测评音乐、美术学科测试要点》(见附件4)。
六、免试考生的成绩认定
因视觉、听觉残疾不能参加现场测评的学生须提供相关残疾证明,本人申请并经学校审核、盖章报当地教育行政主管部门审批同意后方可免试。现场测评免试科目成绩为15分。
七、其他
2023年初中毕业生艺术素质测评现场测试所需经费由县(区)教育行政部门在当年预算教育经费中统筹安排。
附件2:连云港市初中毕业生艺术素质测评指标体系

附件3:连云港市初中毕业生艺术素质测评特长加分量化表


备注:
1.同一节目或作品按奖进行加分,不累计重复加分;
2.初中毕业生艺术素质测评特长加分分为10分,各项加分累计不超过10分;
3.有设置特等奖项的按一等奖标准予以加分。
4.加分由考生所在学校审核确定并进行公示,县区教育行政部门负责监督。
附件4:连云港市初中毕业生艺术素质现场测评



音乐、美术学科测试要点
美术学科测试要点



正在阅读:
2023年江苏连云港市初中毕业生艺术素质测评实施方案05-07
2013年福建华侨大学管理科学与工程考研真题(Word版)10-18
2018年福建宁德司法考试合格应届生可授予法律职业资格05-24
2021中信银行广东深圳分行产品经理(供应链金融)社会招聘公告07-06
留学西班牙预科国内大学推荐05-19
广东佛山顺德农村商业银行股份有限公司2017校园招聘启事06-09
2022年激励学习的句子(5篇)10-09
2022浙江省温州市龙湾区体育事业发展中心招聘公告04-21
河南农业职业学院2017年招生简章01-06
2022年5月贵州商务英语BEC中级考试时间及考试内容【5月28日】04-22
2019年天津和平区中考数学真题03-30