























文章来源:http://www.yuexiu.gov.cn/gzjg/qzf/qjyj/jyzl/gk/jyjwj/content/post_8927352.html
正在阅读:
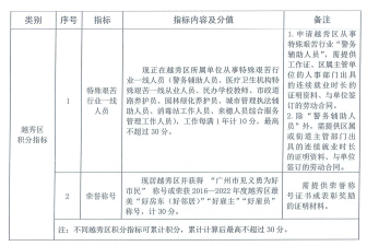
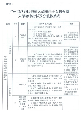
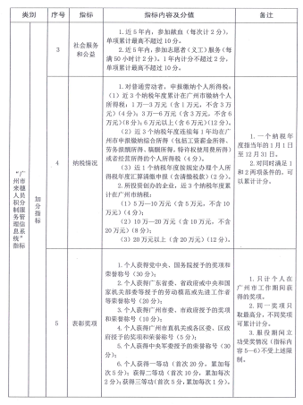
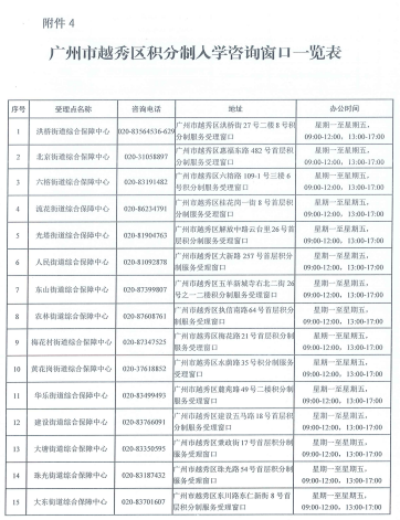
2023年广东广州越秀区来穗人员随迁子女义务教育入学工作实施细则(试行)04-25
水粉画知识:水粉画表现类07-19
国学宝典《礼记》:齐大饥10-30
2017上半年北京西城区事业单位招聘准考证打印时间:3月15日-17日09-27
初中记叙文:校园里拥有“生态”的一条街05-18
高中生申请美国留学预科的要点04-24
2017天津社会工作者准考证打印时间:6月14日-16日12-01
凤凰古城游作文400字11-09
北京石景山小学学校名单信息02-12
我的世界还有你作文600字06-20