>
【文档预览】 文档大全网整理发布2022-2023学年上海市嘉定区九年级上学期化学期中试题及答案(Word版),前五页预览如下:
本文来源:https://www.wddqw.com/GQUv.html
相关文章:
正在阅读:
2022-2023学年上海市嘉定区九年级上学期化学期中试题及答案(Word版)10-20
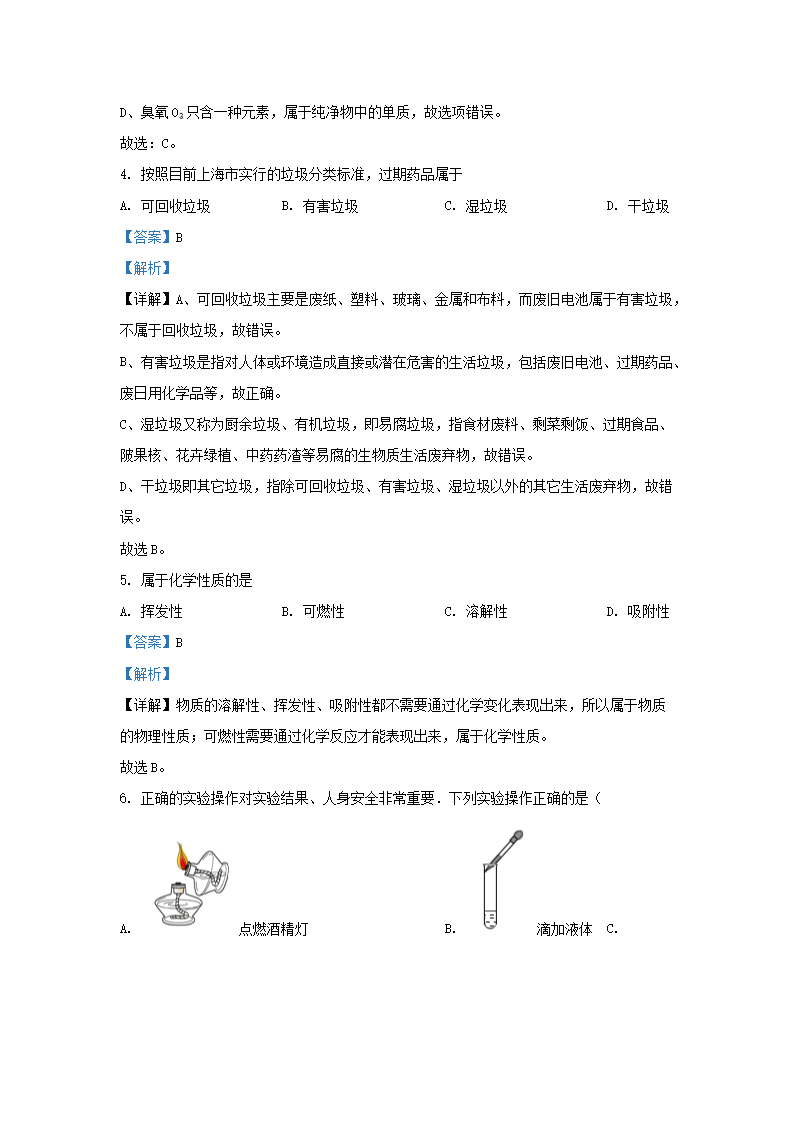
大学生社团活动总结模板-有关大学生社团活动总结08-30
2022年上半年湖北鄂州中小学教师资格考试(笔试)温馨提示05-03
中考优秀作文范文:对手02-21
星空下的遐想作文1000字10-15
初中七年级下册音乐教案人教版-初中七年级下册音乐教案01-15
[小学五年级父爱如山作文500字]小学生写父爱如山的作文500字12-24
我给好朋友画张像作文500字06-27
2022年下半年广东广州全国英语等级考试防疫须知09-17
端午节作文200字作文三年级,有关于端午节的作文200字10-06
2019年广东江门中考历史答案11-23