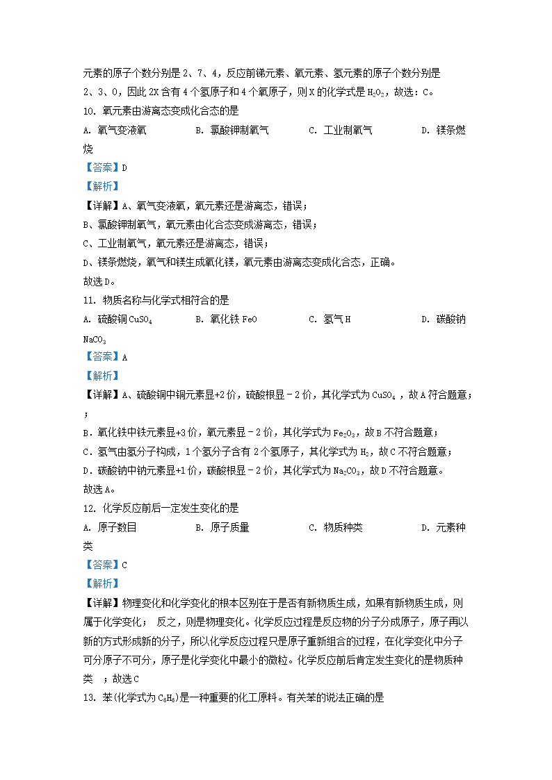
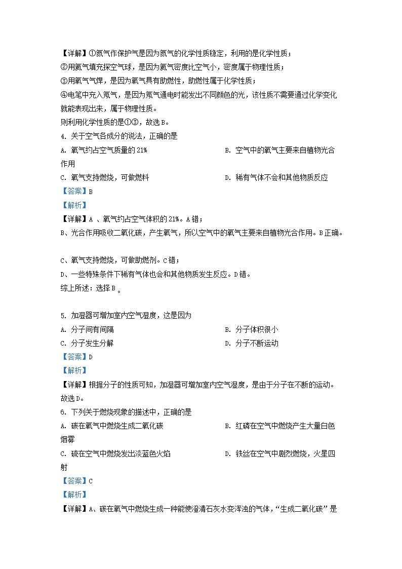
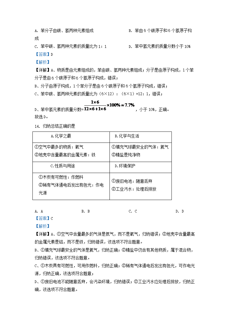
>
【文档预览】 文档大全网整理发布2022-2023学年上海市长宁区九年级上学期化学期中试题及答案(Word版),前五页预览如下:
本文来源:https://www.wddqw.com/8QUv.html
相关文章:
正在阅读:
2022-2023学年上海市长宁区九年级上学期化学期中试题及答案(Word版)10-20
[女孩满月微信红包贺词]女孩满月红包贺词09-26
浙江2017年10月中国近代史纲要真题答案|浙江2017年10月自学考试报考简章01-06
2022广西北海市合浦县县直机关后勤服务中心招聘临时聘用人员公告07-15
2016年12月湖北武汉疾病预防控制中心招聘公告08-21
2021交通银行江苏分行社会招聘信息【2022年2月11日截止】10-07
[北京师范大学研究生招生简章2021]2018北京师范大学研究生招生简章03-03
儿子结婚父亲致辞大全,儿子婚宴父亲致辞大全09-29
2019年海南海口中考英语答案11-03
2022湖南娄底新化县面向社会招聘村小和教学点教师公告【96人】07-20
我眼中的青春三分钟的演讲稿,关于青春三分钟演讲稿5篇12-09