市区考生志愿填报时间是6月9日6:00至6月12日18:00,登录省中招平台(gzzs.jyt.henan.gov.cn)填报志愿。 市区普通高中志愿设置市提前批志愿和批次志愿,具体设置说明如下:
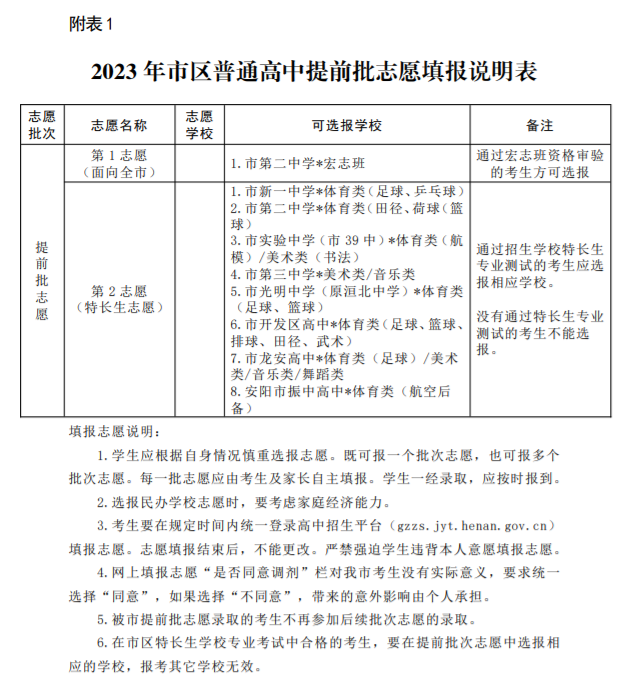
1.市提前批志愿:依次为第1志愿、第2志愿,具体报考学校及有关要求见“2023年市区普通高中提前批志愿填报说明表”(附表1)。第1志愿是市第二中学*宏志班志愿,面向全市考生,报考需通过资格审核。第2志愿是市区特长生志愿,按照《安阳市教育局关于做好2023年普通高中特长生招生有关工作的通知》(安教基〔2023〕125号)规定,在市区特长生学校专业测试中合格的考生方可报考。参与特长生志愿录取的考生须在招生学校专业测试合格名单内,且填报该校特长生志愿。如未填报或填报其他学校,则不予录取。
2.批次志愿:共3批志愿,依次为第一批志愿、第二批志愿、第三批志愿,报考学校及有关要求请认真阅读“附表2”。关于批次志愿的有关说明:第一批志愿是分配生志愿,不享受分配生政策的学生不填报。符合条件的考生可在市第一中学、市新一中学、市第二中学、市实验中学(市39中)、市第三实验中学(市36中)5所学校中选一所填报。
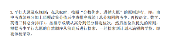
第二批志愿共可填报2个志愿,依次为第1志愿、第2志愿,两个志愿为平行志愿。
第三批志愿共可填报2个志愿,依次为第1志愿、第2志愿,两个志愿为平行志愿。填报平行志愿时,注意考虑在选报学校顺序上保持一定的梯度。



点击进入>>>2023年河南安阳中考志愿填报入口
原文标题:2023年安阳市市区普通高中招生政策解读
文章链接:https://jyj.anyang.gov.cn/2023/06-06/2391077.html