【#高考# 导语】©文档大全网高考频道根据宁波教育考试公众号发布的《2023浙江高考志愿填报日程》了解到,2023浙江高考志愿填报时间已公布,将于6月12日起可模拟练习。具体如下:
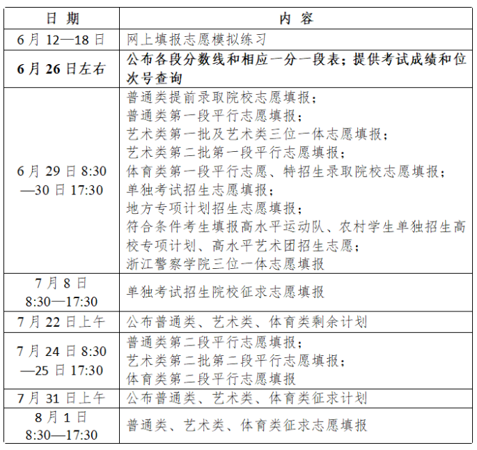
2023浙江高考成绩和分数线公布及各类别、各段志愿填报时间如下:

注:各类别是否征求志愿视缺额计划情况而定。考生位次号按政策加分项目(适用于全国高校)计入加分值后的总分进行排列生成。
各类别志愿设置
🔷普通类
普通类一段线按实考人数的60%划定,二段线按实考人数的90%划定。
提前录取院校设5个院校传统志愿,每所院校设6个专业志愿和专业服从调剂志愿。投档录取按一段线、二段线根据志愿顺序依次进行。
专业平行志愿分两段填报志愿,每段均可填报不超过80个志愿。
🔷艺术类
第一批为专业校考和经批准列入该批录取的其他艺术类本科专业志愿,设2个院校传统志愿,每所院校设3个专业志愿和专业服从调剂志愿。
艺术类三位一体综合评价招生录取院校设1个院校志愿、3个专业志愿和专业服从调剂志愿。
第二批实行专业平行志愿,按艺术各类别综合分成绩分两段填报志愿,每段均可填报不超过30个志愿。
考生在填报平行志愿时,同一次填报志愿的专业类别必须相同。
🔷体育类
实行专业平行志愿,按体育综合分成绩分两段填报志愿,每段均可填报不超过30个志愿。
符合体育特招生条件的考生,还可以再填报相应传统志愿,设1个院校志愿、3个专业志愿和专业服从调剂志愿。特招生录取院校志愿仅限省内院校。
🔷单独考试招生
实行专业平行志愿,考生可以填报不超过30个志愿。考生只能按相应类别填报志愿,不得跨类填报。
🔷地方专项计划招生
地方专项计划招生单独设置专业平行志愿,符合条件的考生最多可填报30个志愿,每个志愿为一个院校的一个专业。
🔷高校专项计划、高水平艺术团、高水平运动队招生
农村学生单独招生高校专项计划和高水平艺术团招生志愿单独设置批次,入围考生在其入围的全部院校中选择填报一所院校志愿。其中,农村学生单独招生高校专项计划院校今年在我省编报了具体专业,考生在报考此类院校(系统会自动提示)时,必须同时填报专业志愿(不超过6个,同时设是否服从调剂志愿)。
高水平运动队招生志愿单独设置批次,入围考生在其入围的全部院校中选择填报一所院校志愿。
农村学生单独招生高校专项计划、高水平艺术团、高水平运动队招生志愿填报时间为6月29日—30日,逾期视为放弃填报。考生填报志愿后放弃录取的,取消其普通类第一段投档资格,只能参与平行志愿第二段及以后的志愿填报和投档。志愿填报后不再进行现场确认。
🔷征求志愿
普通类、艺术类、体育类和单独考试招生视情设征求志愿,征求志愿的院校专业志愿设置与相应类别的平行志愿一致,但各类别最终是否征求志愿根据缺额计划情况而定。
志愿兼报提醒
艺术类、体育类考生可兼报普通类志愿。但注意下列情况艺术类、体育类、普通类之间不能兼报:
艺术类第一批(含艺术类三位一体)与普通类提前录取院校不能兼报;
艺术类第二批第一段及体育类第一段(含体育特招生)与普通类提前录取院校(不含公安院校)不能兼报。
根据录取进程安排,已被录取的考生不再参加后续志愿录取。