>
【文档预览】 文档大全网整理发布2022年四川省绵阳市中考历史真题及答案(Word版),前五页预览如下:
本文来源:https://www.wddqw.com/FbKv.html
相关文章:
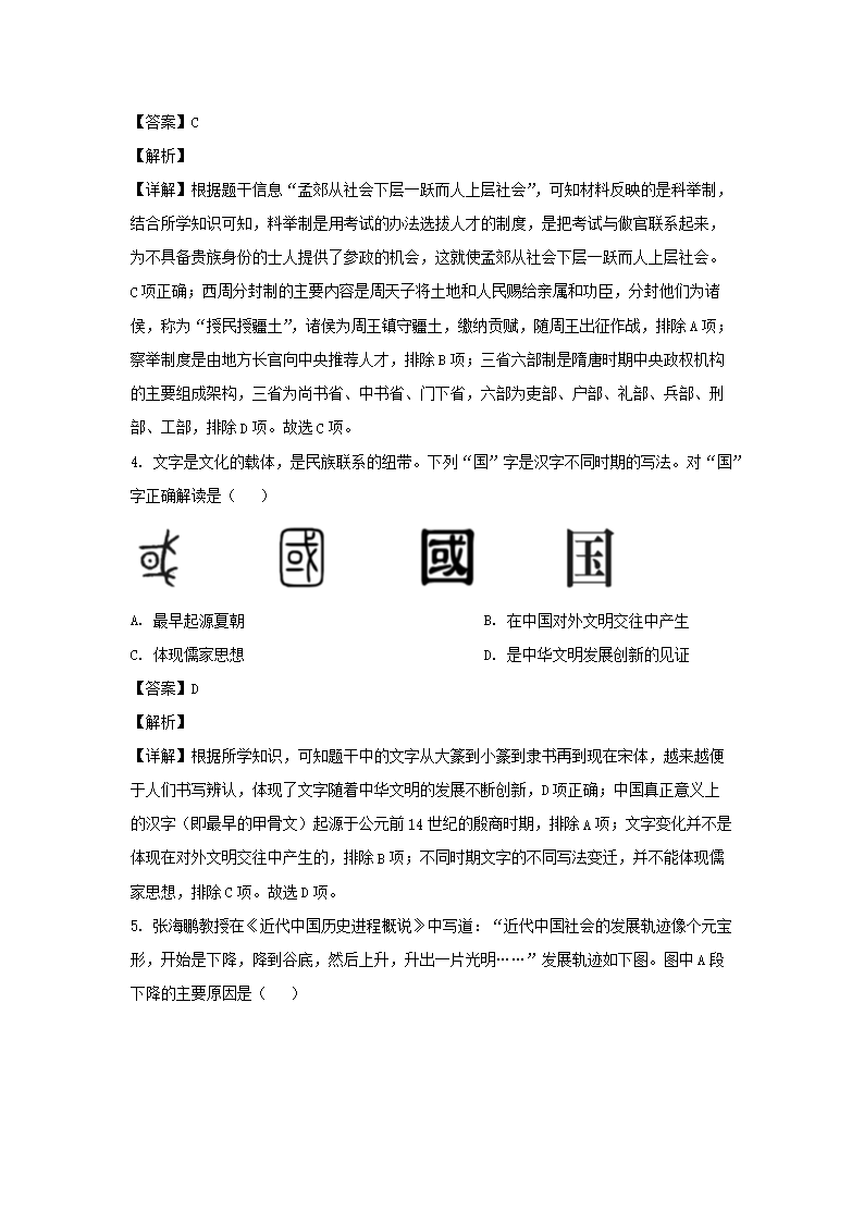
正在阅读:
2022年四川省绵阳市中考历史真题及答案(Word版)05-31
2017年职称英语卫生类A级阅读判断训练1802-13
我的九龙湖之旅作文500字10-01
小学二年级青岛游记作文08-08
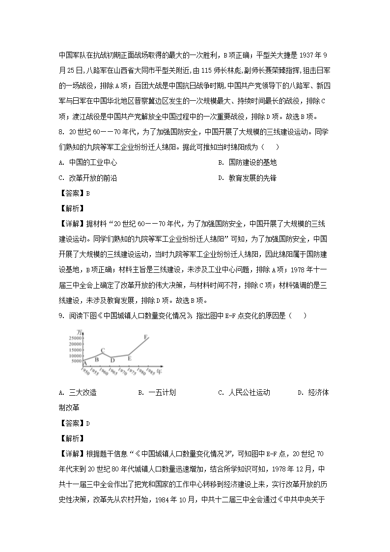
2016湖北襄樊小升初报名网址:www.xfedu.cn03-30
高中读后感500字:《孝经》09-17
讲给小朋友听的睡前童话小故事文字版07-01
简单绕口令3-6岁精选大全01-16
2017年春江西会昌县职业技术学校教师自主招聘公告07-13
工作推荐信要怎么写【三篇】12-13
2016年大学生党课思想汇报02-11