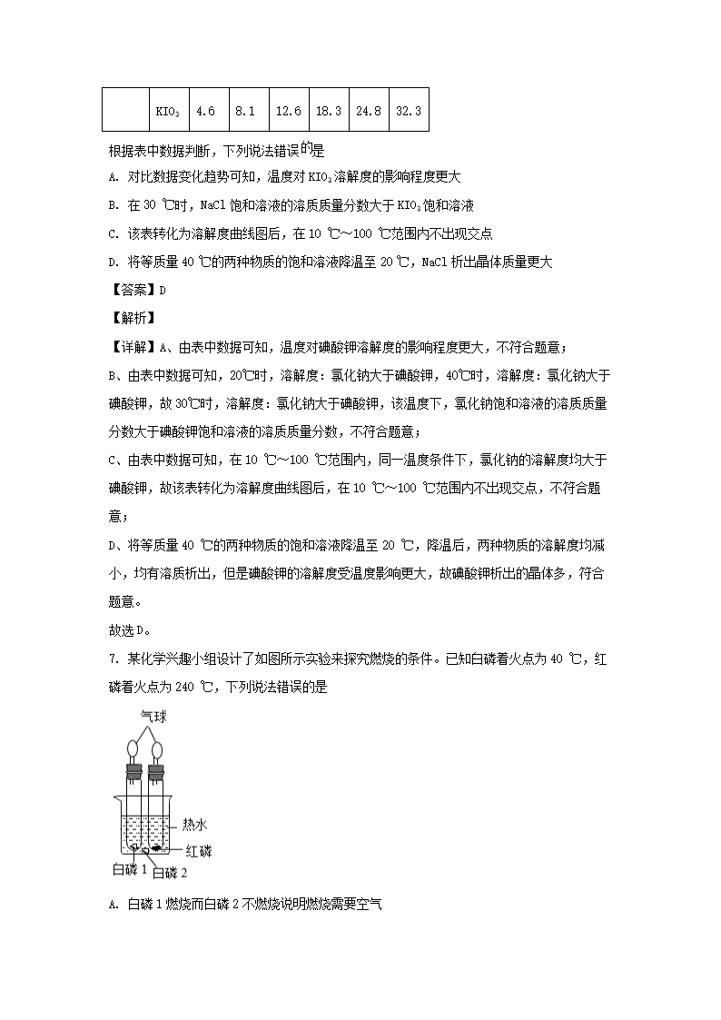
>
【文档预览】 文档大全网整理发布2022年四川省绵阳市中考化学真题及答案(Word版),前五页预览如下:
本文来源:https://www.wddqw.com/7bKv.html
相关文章:
正在阅读:
2022年四川省绵阳市中考化学真题及答案(Word版)05-31
2020年党建年终工作总结:消防部队党建年终工作总结09-02
2021年9月份大学生思想汇报1500字【五篇】08-16
那段值得回忆的时光作文600字12-23
2016年山东聊城市教育局聊城市实验幼儿园招聘公告07-08
小朋友睡觉的童话故事大全【四篇】12-29
给妈妈的一封信700字08-12
人教版小学五年级上册奥数试题:人教版:小学五年级奥数练习题01-28
中学2019年学校党支部工作计划09-24
2018年1月2日高考时事政治(国内新闻)04-29
家长给部队孩子的新春寄语|给孩子的新春寄语【三篇】04-05