>
【文档预览】 文档大全网整理发布2023年吉林吉林市中考地理试题及答案(Word版),前五页预览如下:
本文来源:https://www.wddqw.com/F4Vv.html
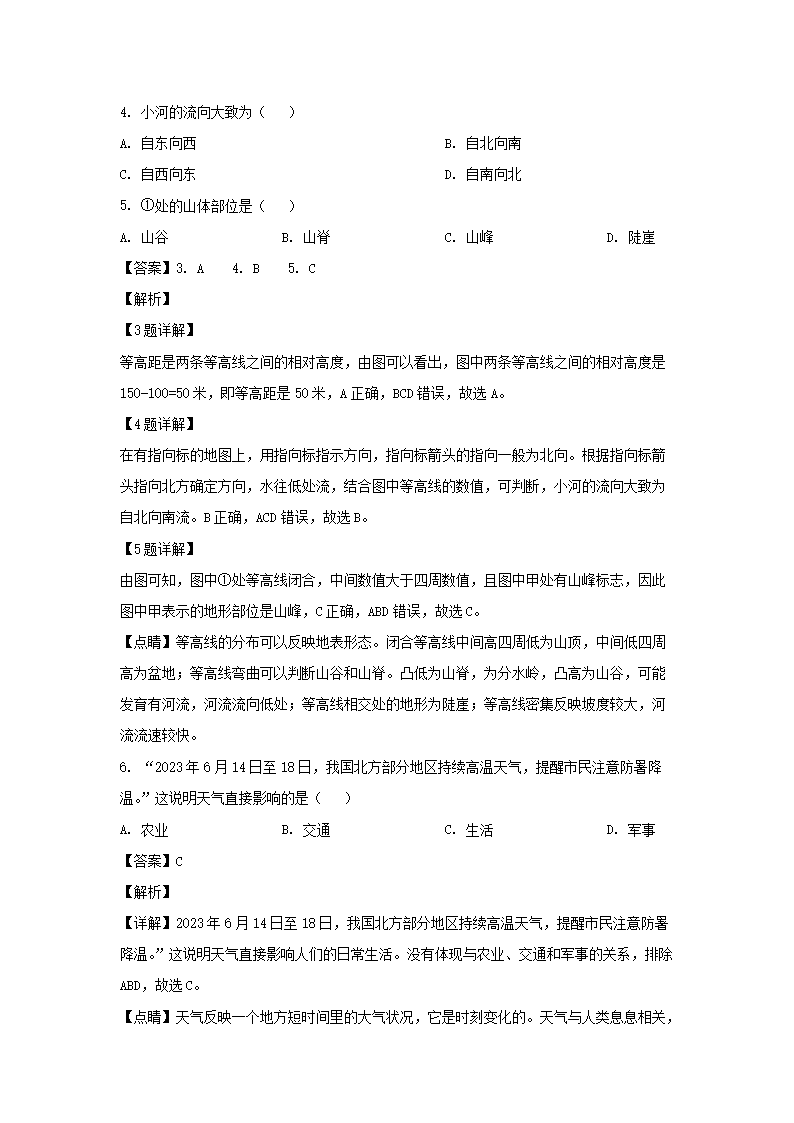
相关文章:
正在阅读:
2023年吉林吉林市中考地理试题及答案(Word版)09-21
关于勤勉的演讲稿【五篇】10-21
2021年西藏资产评估师成绩查询入口已开通(珠宝专业)09-06
2017内蒙古中医医院招聘副高及以上高层次专业人才和紧缺急需专业人员资格复审通知03-26
2021年中小学暑假放假安排时间表最新_2021年中小学暑假放假注意事项07-27
益智故事:《虫妈妈笑了》07-08
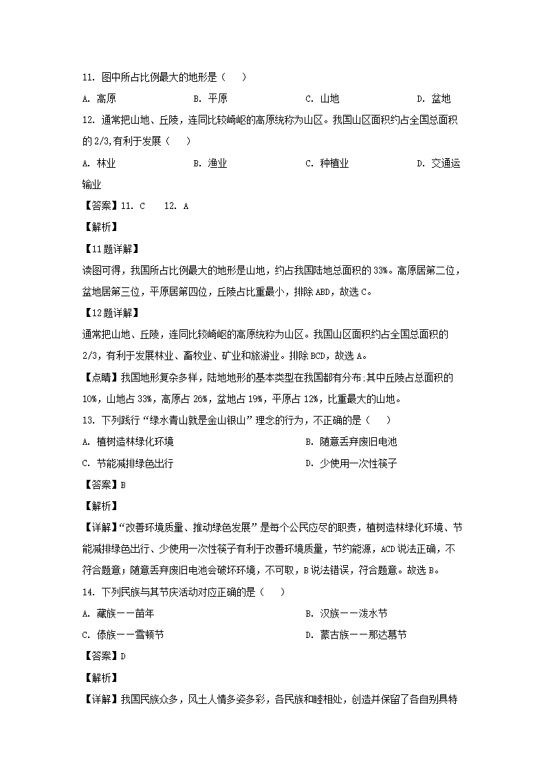
研究生自我鉴定范文400字(精选20篇)10-13
从新开始作文800字11-27
大学毕业生自荐信范文450字-大学毕业生个人求职自荐信范文02-21
2020浙江省温州市龙湾区退役军人事务局招聘公告10-02
2022年安徽黄山成人高考考试时间:11月5日-6日09-05