>
【文档预览】 文档大全网整理发布2023年吉林辽源中考地理试题及答案(Word版),前五页预览如下:
本文来源:https://www.wddqw.com/64Vv.html
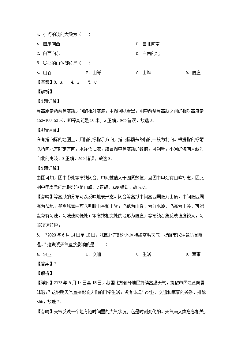
相关文章:
正在阅读:
2023年吉林辽源中考地理试题及答案(Word版)09-21
职员半年工作总结1000字05-18
2020上半年浙江英语四级报名入口【笔试+口语】12-30
灵魂潮汐月粹怎么获得?06-08
2016年11月山东助理企业培训师报名时间:10月10日截止04-07
小学四年级600字5篇03-12
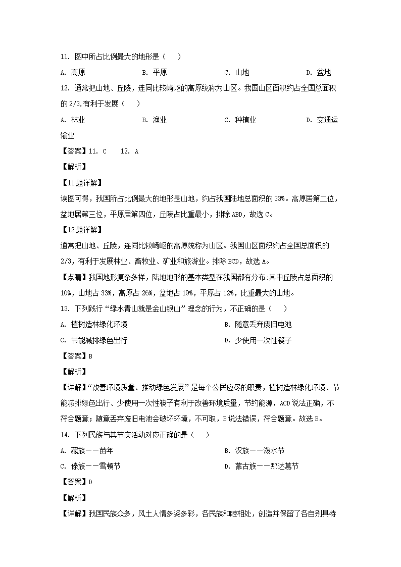
2021年陕西给排水工程师报名网站:中国人事考试网08-12
马来西亚绿卡需要什么条件?02-07
高一写物作文800字五篇10-02
2020河北省药品监督管理局直属事业单位招聘公告【43人】11-13
2018年湖南省永州市中考数学真题及答案(Word版)10-27