定州市2023年初级中学招生计划:
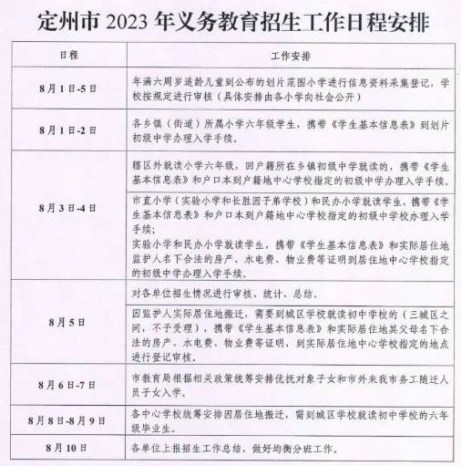
下面是2023年义务教育招生工作日程安排,各位家长要记好具体时间。
温馨提示:如遇恶劣天气,相关日程安排顺延,以各中心学校和中小学通知为准。
请各位家长持续关注定州教育公众号,我们将为大家发布各区域招生具体联系电话。
正在阅读:
快讯!2023年河北保定定州市三城区中小学招生划片范围及日程安排公布07-31
2017年上海房地产经纪人成绩查询时间:12月11日03-22
初三抒情哲理散文:深拥你,在我最美年华遇见的最美的你_1500字12-17
温暖作文01-30
2019浙江台州市路桥区各医疗服务共同体面向全国招聘编制内专业技术人员公告【24人】02-21
野菊花作文450字11-07
感人的拥抱情人节祝福语02-21
属于我的色彩作文600字08-13
英语演讲中30到60秒的开场白技巧03-29