
一、工作原则
(一)坚持政府主导,以区为主。
(二)坚持免试就近入学。
(三)坚持规范有序。
二、招生对象
小学一年级:年龄满6周岁的适龄儿童(2017年8月31日以前出生)。
三、新生入学平台
家长可通过以下3种渠道,登录“海口市中小学新生入学服务平台”,进行网上申请学位、查看入学审核结果、查询学区等操作。
“海口市中小学新生入学服务平台”登录入口:1.“海口教育发布”微信公众号;2.海口市教育局http://jyj.haikou.gov.cn;3.海易办APP。
四、城区公办学校招生
(一)入学办法
根据适龄儿童人数、学校分布和规模、行政区划、交通状况等因素,为每所义务教育学校科学划定招生片区范围;教育部门根据学位供给、户籍、住房和合法稳定就业等情况,积极稳妥推进以单校划片为主,单校划片和多校统筹相结合的入学方式。
符合入学条件人数少于学校招生计划时,原则上以单校划片接收入学;符合入学条件人数超出学校招生计划的,采取单校划片和多校统筹相结合的办法,以随机派位方式确定入学名单,未能在划片学校入学的,由教育部门统筹安排到周边有富余学位的学校入学,依法保障符合入学条件的适龄儿童少年接受义务教育。分为以下两类:
第一类:海口市户籍适龄儿童少年
1.自有住房居住。适龄儿童少年与父母(法定监护人,下同)在海口市城区自有住房实际居住的,以单校划片为主,由片区学校接收入学。
入学所需材料:
(1)父、母及适龄儿童少年的《居民户口簿》。
(2)《房屋所有权证》或《不动产权证书》或商品房买卖合同等其它合法证明(居住祖宅或自建房的,需提供该住房的有效材料及镇(街道)、村(居)委会开具的相关证明材料)。
2.租房居住。适龄儿童少年与父母租房居住的,应是适龄儿童少年与父母在海口城区的合法稳定住所,且连续居住满二年,以单校划片和多校统筹的办法,视学位情况在辖区内统筹安排入学。
入学所需材料:
(1)父、母及适龄儿童少年的《居民户口簿》。
(2)区房屋租赁管理所制发的《房屋租赁证》,租住时间自2023年8月往前推算连续满2年以上(房屋租赁证落款时间应在2021年8月31日前)。
3.随祖辈居住。适龄儿童少年与父母随祖辈(直系亲属)同户口簿同居住,且父母及本人在海口城区无第二处住所的。居住的住房是自有的参照本类第1项执行,居住的住房是租赁的参照本类第2项执行。
入学所需材料:
(1)适龄儿童少年与父母一方随祖辈(直系亲属)同在一起的《居民户口簿》。
(2)住房材料参照本类第1或2项提供。
海口市乡镇户籍的适龄儿童少年,在符合以上条件基础上,需父母一方最近1年在海口市城区工作,参加海口市职工社会保险(基本养老和基本医疗两项),从2023年8月往前推算。缴纳省社保的,工作单位须在海口市。
第二类:非海口市户籍适龄儿童少年
父、母及随迁子女在海口市实际居住并持有2年以上的《海口市居住证》,父母一方最近一年在本市工作,且有合法稳定住所。
1.自有住房居住。随迁子女与父母在海口市城区自有住房实际居住的,以单校划片和多校统筹相结合的方式安排入学,即符合入学条件人数少于学校招生计划时,原则以单校划片方式,由片区学校接收入学;符合入学条件人数超出学校招生计划时,则以多校统筹方式安排入学。
入学所需材料:
(1)父、母和随迁子女的《居民户口簿》。
(2)父、母和随迁子女的《海口市居住证》,满2年以上(从2023年8月往前推算连续满2年)。
(3)《房屋所有权证》或《不动产权证书》或商品房买卖合同等其它合法证明(居住祖宅或自建房的,需提供该住房的有效材料及镇(街道)、村(居)委会开具的相关证明材料)。
(4)父母一方最近1年参加海口市职工社会保险(基本养老和基本医疗两项),从2023年8月往前推算。缴纳省社保的,工作单位须在海口市。
2.租房居住。随迁子女与父母租房居住的,应是海口市城区的合法稳定住所,且连续居住满二年,以单校划片和多校统筹的办法,视学位情况在辖区内统筹安排入学。
入学所需材料:
(1)父、母和随迁子女的《居民户口簿》。
(2)父、母和随迁子女的《海口市居住证》,满2年以上(从2023年8月往前推算连续满2年)。
(3)区房屋租赁管理所制发的《房屋租赁证》,租住时间自2023年8月往前推算连续满2年以上(房屋租赁证落款时间应在2021年8月31日前)。
(4)父母一方最近1年参加海口市职工社会保险(基本养老和基本医疗两项),从2023年8月往前推算。缴纳省社保的,工作单位须在海口市。
3.随祖辈居住。随迁子女与父母随祖辈(直系亲属)同户口簿连续居住在祖辈名下本市城区自有住房满二年的,且父母及本人在本市无第二处住所的,居住的住房是自有的参照本类第1项执行,居住的住房是租赁的参照本类第2项执行。
入学所需材料:
(1)随迁子女与父母一方随祖辈(直系亲属)同在一起的《居民户口簿》。
(2)父、母和随迁子女的《海口市居住证》,满2年以上(从2023年8月往前推算连续满2年)。
(3)住房材料参照本类第1或2项提供。
(4)父母一方最近1年参加海口市职工社会保险(基本养老和基本医疗两项),从2023年8月往前推算。缴纳省社保的,工作单位须在海口市。
(二)入学程序及日程安排
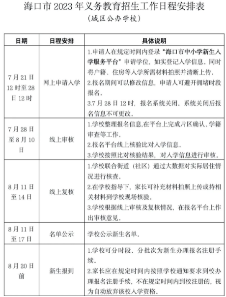
1.网上申请学位7月21日12时至28日12时。
所有符合条件的适龄儿童少年申请就读本市公办学校,均须在规定时间内登录“海口市中小学新生入学服务平台”申请学位,如实登记入学信息。同时将户籍、住房等入学所需材料拍照并清晰上传。
不在规定时间内登录平台申请学位的,视为放弃本市城区公办学校入学申请。7月28日12时,网上报名时间截止后,报名信息不可修改。
错过登记但符合入学条件的适龄儿童少年,可于8月11日至12日登录“海口市中小学新生入学服务平台”进行补登记,由市、区教育部门统筹安排入学。
2.入学审核7月28日至8月14日。
学校采取线上审核和线上复核两种形式进行入学信息审核。家长可在“海口市中小学新生入学服务平台”申请记录中查看审核结果。
(1)线上审核,7月28日至8月10日。网上申请信息将与海南省大数据进行比对核验,学校进行审核。主要比对核验户籍、居住证,不动产证(房产证)、商品房买卖合同、房屋租赁证,社保等信息。
(2)线上复核,8月11日至14日。学校联合街道(社区)通过大数据对实际居住情况进行核查。对线上审核未通过或有需要进一步核查的,坚持非必要不线下原则,学校主动告知监护人需要补充的入学相关材料,监护人对补充材料拍照并上传到报名平台;确实只能通过线下提交核验的,可以到学校补交相关材料进行核验。学校根据线上审核及复核情况在平台上作出审核意见。
审核不通过的,学校要告知申请人回户籍所在地入学或选民办学校就读。
3.学校公示新生名单8月11日至17日。
学校分批次公示新生名单,公示时间不少于3天。
4.新生报到8月20日前。
学校为新生办理报名注册手续,对到校报到新生建立学籍。不在规定时间内到校报到的,视为自动放弃该校入学资格。
8月21日,义务教育城区公办学校招生工作结束。
五、乡镇公办学校招生
各镇村中小学负责招收本辖区内的适龄儿童少年(含流动人口子女)入学,招生范围由区教育局划定。入学程序及日程安排参照城区公办学校。申请人须登录“海口市中小学新生入学服务平台”申请学位,如实登记入学信息,学校对入学申请信息进行审核,为录取新生办理报名注册手续,全面做好控辍保学工作。
六、民办学校招生
(一)招生办法
1.招生原则。民办学校按照教育行政部门核定的招生计划招生,实行免试入学,与公办学校同步信息登记、同步审核、同步录取、同步注册学籍。民办学校在海口市范围内招生,招收具有海口市户籍或持有效期内的《海口市居住证》的适龄儿童少年。符合入学条件的适龄儿童少年选民办学校就读,可填报1个民办学校志愿,民办学校依据报名志愿录取新生。当人数少于学校招生计划数时,全部录取;当人数超过招生计划数时,实行电脑随机派位录取。
2.录取办法。民办学校按照政策性直招、对口直升初中、随机派位三个类型依次录取新生。政策性直招、对口直升初中属直接录取类,学校直接在招生平台上录取,不参与电脑随机派位。已被民办学校录取的学生,教育部门不再为其安排公办学位。
政策性直招。主要有两类:一是符合国家和省、市教育优待相关政策的优待对象(包括烈士子女和符合条件的现役军人子女、公安英模和因公牺牲伤残警察子女、消防救援人员子女以及高层次人才子女等)。二是民办学校(集团)教职员工适龄子女。
对口直升初中。民办一贯制学校符合入学条件的小学毕业生可申请对口直升该校初中。
随机派位。符合入学条件的人数少于学校招生计划数时,全部录取该类报名新生;符合入学条件的人数超过招生计划数时,实行电脑随机派位录取。
(二)招生程序和日程安排
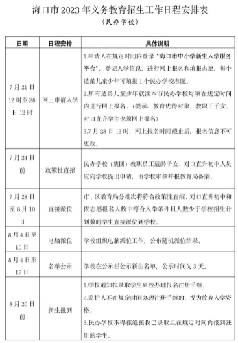
1.网上申请学位7月21日12时至28日12时。
适龄儿童少年申请就读本市民办学校的,申请人须在规定时间内登录“海口市中小学新生入学服务平台”,登记入学信息,进行网上报名和填报志愿,每个适龄儿童少年可填报1个民办学校志愿。
7月24日前,民办学校(集团)教职员工适龄子女、对口直升初中人员应向学校提出申请,由学校在招生平台上审核录取并报教育局备案。
7月25日,市教育局公布民办学校政策性直招和对口直升初中后的剩余招生计划数。家长可参考剩余招生计划数在报名平台修改报名信息。网上报名时间截止后,报名信息不可更改。
2.派位录取7月28日至8月10日。
7月28日至8月3日,学校审核入学信息。市、区教育局分批次将符合政策性直招、对口直升初中和依志愿报名人数中符合入学条件且人数少于学校招生计划数的学生直接派位到学校,向社会公布需参加电脑随机派位学校名单。
8月4日至8月10日,学校组织电脑随机派位工作,公布录取结果。未被民办学校录取的,报名系统于8月12日前自动将学生信息返回至片区(或辖区内公办学校)。家长也可向有空余学位的民办学校申请。
3.公示新生名单8月4日至17日。
学校分批次公示新生名单,公示时间不少于3天。
4.新生报到8月20日前。
学校为新生办理报名注册手续,对到校报到新生建立学籍。不在规定时间内到校报到的,视为自动放弃该校入学资格。民办学校不得拒绝接收已录取且在规定时间内报到注册的学生。
七、其他说明
1.适龄残疾儿童少年入学,在同等条件下在招生片区内就近就便优先安排。由学校、家长洽谈协商,共同制定适龄残疾儿童少年随班就读或家长陪读等措施,依法保障适龄残疾儿童少年平等接受义务教育的权益。
2.房屋规划用途应为住宅或公寓。商城、商场、酒店、铺面、作坊、工厂、仓库、写字楼等加工、营业场所不作为居住地申请划片入学。
3.适龄儿童少年及其父母在海口市城区自有住房居住,有多处住房的,以现居住地为准。
4.适龄儿童少年及其父母以居住地申请入学,若该住所(套)目前有学生正在划片对口学校就读的(同一法定监护人不受此限制),符合入学条件的由实际居住地的区教育局统筹安排入学。用于申请城区义务教育公办学校登记入学的住房,一套房(自建房一幢视为一套房)6年内只享有1个小学学位、3年内只享有1个初中学位(同一法定监护人不受限制)。
5.适龄儿童少年及其父母以共有房产为居住地申请入学的,要依法取得全部产权人的同意,按照一户一生管理(同一法定监护人不受此限制)。
6.棚户区拆迁户原则上以原居住地对口学校接收入学为主。如跨原学校片区居住的,根据学位情况统筹安排。棚户区拆迁完成满2年的,不再考虑在原片区学校入学,以实际居住地为准。如选择住房安置的,可持住房安置协议按安置地申请入学。
7.无法在原住址继续租赁需重新租房居住的,重新租住的居住地与原租住地在同一个学校片区内,且前、后房屋租赁证能有效衔接,可连续累计租房居住时间。
8.招收外国籍学生的中小学校必须按规定向省教育厅申请并取得核准备案。学校向省教育厅按需领取JW202表,申领的JW202表仅限本校使用,招收的外国籍学生由学校归口管理。港澳同胞、台湾同胞,海外华侨华人适龄子女及外国籍适龄儿童少年,参照海口市户籍入学办法执行。提供以下材料:(1)父、母及适龄儿童少年的身份证(护照);(2)适龄儿童少年在海口市临时居住地公安派出所办理的《境外人员住宿登记表》(合法居留签证);(3)住房材料(参照自有住房或租房的要求提供)。
9.父母在海口市工作并实际居住的非海口市户籍随迁适龄儿童少年可在海口市接受义务教育。
10.小学、初中在校学生不得再按一年级新生申请入学。违规申请的,取消入学资格。
11.对提交虚假材料申请入学的,取消入学资格,并将虚假材料报送当事人工作单位及移交公安等相关部门查处。
12.海口市乡镇指我市主城区外围16个乡镇,即永兴镇、石山镇、东山镇、龙桥镇、龙泉镇、新坡镇、遵谭镇、大坡镇、甲子镇、龙塘镇、云龙镇、红旗镇、三门坡镇、旧州镇、大致坡镇、三江镇。
八、工作要求
(一)加强组织领导。
教育行政部门和学校要提高认识,加强领导,精心组织,规范管理,确保义务教育招生工作平稳有序。学校要增强服务意识,做好来访群众、家长和学生的接待和政策解释工作。
(二)加大宣传引导。
积极宣传身边的好学校,努力为每名适龄儿童少年接受公平而有质量的教育创造条件。
(三)落实教育优待政策。
按照政策落实对烈士子女和符合条件的现役军人子女、公安英模和因公牺牲伤残警察子女、符合条件的消防救援人员子女以及高层次人才子女等的教育优待。
(四)严肃招生入学工作纪律。
各学校要坚决贯彻落实教育部关于招生入学的纪律要求:严禁无计划、超计划组织招生,招生结束后,学校不得擅自招收已被其他学校录取的学生;严禁自行组织或与社会培训机构联合组织以选拔生源为目的的各类考试,或采用社会培训机构自行组织的各类考试结果;严禁提前组织招生,变相“掐尖”选生源;严禁公办学校与民办学校混合招生、混合编班;严禁以高额物质奖励、虚假宣传等不正当手段招揽生源;严禁任何学校收取或变相收取与入学挂钩的“捐资助学款”;严禁义务教育阶段学校以各类竞赛证书、学科竞赛成绩或考级证明等作为招生依据;严禁义务教育阶段学校设立任何名义的重点班、快慢班;严禁出现人籍分离、空挂学籍、学籍造假等现象,不得为违规跨区域招收的学生和违规转学学生办理学籍转接。
(五)强化过程监管督查问责。
市、区教育局和纪检派驻组要加强对学校招生入学工作的监督检查,建立完善招生入学监督工作机制、违规问题曝光机制和通报制度。在电脑随机录取过程中,严格执行五个监督,即行政监督、纪检监督、社会监督、媒体监督、公众监督,确保公平、公正、公开,严密、严格、严谨。健全违规招生查处和责任追究机制,坚决纠正和严肃查处各种招生违规违纪行为,严禁出现人籍分离、空挂学籍、违规借读等行为。对违反招生规定的单位和个人,严肃处理并依纪依规追责问责。对学校违规招收的学生,按照教育相关法律法规,责令学校退回招收的学生,退还所收费用,对学校给予警告,处违法所得五倍以下罚款;情节严重的,责令停止招生资格一年以上三年以下,直至撤销招生资格、吊销办学许可证,并及时向社会通报。教育督导部门要将中小学招生入学工作纳入责任督学日常督导范围,适时对各校招生入学政策落实情况开展督导。对于因监管不到位、履职不到位造成不良影响或严重后果的地方,要依法依规严肃追究相关单位和人员的责任,努力营造规范有序、令行禁止的良好生态。
违规招生举报电话:
海口市教育局:68724610
秀英区教育局:68668714
龙华区教育局:66568640
琼山区教育局:65826216
美兰区教育局:65314979
九、招生工作日程安排

十、中小学划片范围
温馨提示:
家长可通过以下2种方法,查询今年的中小学校的划片招生范围情况。
方法一:7月21日起,打开“海易办”APP、小程序,在首页“热门服务”栏第二行找到【学位申请】,点击进入海南省学位申请专题页,在【海口市专区】找到【海口市中小学学位申请】,点击【学区查询】,可以查看今年海口市中小学校划片招生范围情况。
方法二:可扫描下方二维码查看今年各校招生计划及招生范围。


十一、义务教育招生办公联系方式
为方便家长,各区教育局和学校招生期间在市内设立招生办公地点,受理2023年义务教育招生入学相关工作。
工作日上午8:30-12:00;下午14:00-17:30。
办公地点、联系电话如下:
网上报名平台系统故障排查电话:0898-60827008
海口市教育局:
地址:海甸三西路15号考试中心3楼304室
联系电话:0898-68724610
秀英区教育局:
地址:秀华路2号秀英区政府对面水云天办公区2楼219室
联系电话:0898-68661219
龙华区教育局:
地址:龙昆北路19号龙华区政府1号楼4楼407室
联系电话:0898-66568640
琼山区教育局:
地址:中山南路80号琼山区教育局办公楼3楼305室
联系电话:0898-65826216
美兰区教育局:
地址:海口市群上路1号信访局1楼
联系电话:0898-65314979
十二、教育优待政策
我市按照政策落实对烈士子女和符合条件的现役军人子女、公安英模和因公牺牲伤残警察子女、符合条件的消防救援人员子女以及高层次人才子女等的教育优待。
申请教育优待政策具体流程:
一、网上报名。网上申请学位7月21日12时至28日12时。所有符合教育优待政策的适龄儿童少年须在规定时间内登录“海口市中小学新生入学服务平台”申请学位。
二、资格审核。7月24日前,教育优待对象向受理单位提出申请,并按受理单位要求提供相关材料。受理单位依照国家、省市有关政策进行审核,将审核通过名单制成名册并在7月24日前送至市、区教育局。
三、统筹入学。市、区教育局按照政策于8月11日前将优待对象名单发至相关学校,保障其入学。
教育优待对象入学申请地点及电话:
军人子女:
向海口警备区政治工作处申请
地址:海南省海口市龙华区海秀中路52号
咨询电话:66573022
公安英烈和因公牺牲伤残公安民警子女
向海口市公安局政治部申请
地址:海口市秀英区长滨东三街2号
咨询电话:31652031
国家综合性消防救援队伍人员及其子女
向海口市消防支队政治部人事处申请
地址:海口市琼山区兴丹路2号
咨询电话:65230023
高层次人才子女:
线上申请时直接在“海口市中小学新生入学服务平台”上提交材料;如需咨询可联系海口市教育局审批办。
地址:海口市滨海公园路1号海口市民游客中心负一楼
咨询电话:68526732
正在阅读:
家长速览!海南省海口市2023年义务教育学校招生工作实施细则发布07-25
2016私人建房合同协议书范本03-23
2022年陕西安康成人高考考试时间及科目:11月5日-6日08-31
报考银行招聘需要什么条件?02-16
小学生难忘的一个人500字作文02-04
2016年10月湖北省竹溪县人民医院妇产临床医生招聘公告04-13
妈妈做的面条作文500字06-21
感恩父母作文600字:珍惜父母的深情06-24
2020月考没考好的检讨书范文三篇11-30
学校除四害工作计划怎么写格式10-09