
一、指导思想
坚持和捍卫“两个确立”,全面贯彻党的教育方针,坚持以人民为中心发展教育,积极落实全国教育大会精神和教育部有关工作要求,认真执行市委市政府决策部署,牢固树立“四个意识”,提高“四个服务”水平,大力促进教育公平,依据相关法律法规,进一步完善义务教育入学规则,严格规范入学秩序,加强管理,确保本区义务教育阶段入学各项工作有序推进,努力让每个孩子都能享有公平而有质量的教育。
二、工作原则
1.坚持政府统筹,将义务教育阶段入学工作作为政府行为予以保障。
2.坚持结合本区实际,组织实施本区义务教育阶段入学工作。
3.坚持免试就近,确保适龄儿童少年接受义务教育。
4.坚持平稳有序、程序规范,把义务教育阶段入学工作作为规范办学的重要环节,做到公平、公正、公开。
三、工作任务
(一)小学入学
坚持免试就近入学原则,凡年满6周岁(2017年8月31日以前出生)的本区户籍或具有本市户籍且家庭实际居住地(凭房屋所有权证或不动产权证书,下同)在本区的适龄儿童,均须参加学龄人口信息采集。适龄儿童的父母应在规定的时间内,登录北京市义务教育入学服务平台(yjrx.bjedu.cn)准确录入相关信息,按照区教委划定的学校服务片区免试就近入学。经区教委审核认定的超龄儿童、京籍无房适龄儿童信息需到区教育考试指导中心单独采集。
各小学要严格按照计划招生,首先接收服务片区内学生,入学人数超出学校所能提供的学位数,由区教委协调其他学校接收入学。严禁非正常跨片入学(棚户区拆迁等特殊原因除外),严禁非正常跨区入学。
非门头沟区户籍的京籍无房家庭,在门头沟区连续单独承租并实际居住3年以上且在住房租赁监管平台登记备案,同时夫妻一方在门头沟区合法稳定就业3年以上,其适龄子女通过审核后参加学龄人口信息采集的,可在我区入学。
(二)小升初入学
具有本市户籍且在门头沟区完成小学教育的学生和在本市外区或外省市完成小学教育且已经办理回门头沟区升入初中手续的学生,按照就近登记、单校划片或多校划片的办法到相应初中学校继续接受义务教育。
1.就近登记:各初中校根据家庭实际居住地和户口所在地就近接收本市户籍的小学毕业生(含按本市户籍对待的学生)。
2.单校划片:采用对口直升方式招生,在此范围的每一所小学的毕业生升入划定的初中学校。在此范围的每一所初中学校接收对口小学的本市户籍小学毕业生(含按本市户籍对待的学生)。
3.积极稳妥推进多校划片:永定地区的大峪一小、实验二小永定分校共同对应大峪中学分校、首师大附中永定分校;永定地区的八中京西附小对应八中永定实验学校、八中京西校区;门城地区的育园小学、黑山小学、京师实验小学、大峪二小共同对应大峪中学、京师实验中学、八中永定实验学校、门头沟外国语学校、新桥路中学,采用多校划片入学的方式,学生填报志愿随机派位确定入学初中校。
多校划片随机派位工作由区教委统一组织。
4.小学毕业生因棚户区改造和山区规划调整等特殊原因导致家庭住址在区内变动的,可以申请到家庭新住址所对应的学校入学。学校接收确有困难的,由区教委协调其他学校解决。
(三)小学毕业生回区升学
小学毕业生可以申请回户籍或家庭实际居住地所在区升入初中。申请到外区就读初中的小学毕业生,须在规定时间内向就读小学提出申请,小学初审合格后,在网上提交申请,全市统一网上审核学生的户籍、家庭实际居住地,审核通过后,再由毕业生学籍所在区和拟转入区分别进行审核,全部审核通过后,该生将由登记部门所在区分配入学,本区不再保留其初中入学资格。
(四)非本市户籍适龄儿童少年入学
1.按本市户籍对待的适龄儿童少年,包括区台办认定的台胞子女、区侨务部门认定的华侨子女、国家或北京市博士后管理部门认定的在京在站博士后研究人员子女、符合随军进京落户条件正在办理随军手续的现役军人子女,父母一方为本市户籍或持有《北京市工作居住证》的适龄儿童少年,入学方式与本市户籍相同。
在小学入学工作中符合上述条件学生的资格审核、认定工作由门头沟区教委在规定时间内统一组织完成。
2.非本市户籍的适龄儿童少年因父母或其他法定监护人在本区工作、居住,需要在本区接受义务教育的,由其父母或其他法定监护人持本人在本区务工就业材料、在本区实际住所居住材料、全家户口簿、北京市居住证等相关材料,由区联合审核小组审核。通过审核后,审核申请人须在规定时间内登录北京市义务教育入学服务平台,通过填报志愿电脑派位的方式确定入学小学。
(五)就读特教学校和随班就读
优先保障符合条件的残疾儿童就近就便入学。特殊教育学校要按时做好有就学能力残疾儿童少年的新生入学工作。有能力接受普通教育的适龄残疾儿童少年,可根据残疾程度到就近的普通中、小学校随班就读,完成九年义务教育。
(六)就读寄宿学校
学校招收寄宿生实行登记派位入学。区教委在规定的时间内统一操作,录取寄宿生人数不得超过本校的招收寄宿生计划数,同时学校寄宿招生要对招生范围、招生名额、招生方式、录取名单进行公示。
(七)特殊群体人员子女入学
区级以上引进人才的子女入学按有关规定办理。
烈士子女、台籍学生、华侨子女、现役军人子女、全国劳动模范子女按有关规定在同等条件下给予照顾。
四、工作要求
(一)计划管理、过程监控
义务教育阶段入学实行计划管理。区教委加强入学需求前瞻预测,按照学龄人口数量、小学毕业生数量和中小学学校办学规模等制定小学、初中招生计划并报市教委备案。各学校未经批准不得擅自调整招生计划。2023年本区继续使用全市统一的小学和初中入学服务系统,将每一个学生入学途径和方式全程记录,教育行政部门依据权限进行查询和监控。
(二)加强学籍管理
北京市中小学学籍管理信息系统将依据小学和初中入学服务系统建立新生学籍。区教委将严格中小学学生学籍管理,控制新生非正常流动,保证各学校正常的教育教学秩序。
(三)杜绝违规操作
1.各中小学校要严格按照区教委统一规定的时间表和入学工作程序进行操作。各中小学校要按规定的日期发放正式“入学通知书”。在暑假前,各小学负责本校毕业学生的教育工作。
2.坚决治理乱收费。严格执行北京市关于规范教育收费工作等相关文件要求,加大监督力度,严禁在义务教育阶段以任何名义收取择校费、报名费、测试费和借读费等。
3.杜绝违规操作。严格执行北京市教育委员会《关于2023年义务教育阶段入学工作的意见》中“严禁以考试成绩和各类竞赛证书、培训竞赛成绩、考级证明等作为招生依据,严禁以面试、评测、接收简历等各种形式选拔学生,严禁学校和校外培训机构以培训班、校园开放日、夏令营等形式提前招生、选拔学生,严禁任何学校以实验班、特色班、国际部、国际课程班等名义招生”等有关规定,依法严肃处理违规违纪事件。
4.各学校要指定专人负责做好政策咨询和信访接待工作,主动接受社会监督。区教委定期对全系统受理、承办及处理义务教育阶段入学问题等信访情况进行及时通报。
5.加强对本区义教入学工作的管理、指导、监督和检查,区教委会同各镇人民政府、街道办事处组织和督促适龄儿童少年在新学年开学时入校就读,做好控辍保学工作。
区教委及时向社会公示本区义务教育阶段入学工作实施细则。每所承担义务教育任务的公办中、小学要在学校显著位置公示学校性质、办学规模、经费来源、服务范围、招生计划及录取名单等信息。各学校要做好入学政策宣传工作,让学生家长了解校额到校政策,明确升入优质高中预期。在义务教育入学工作开展期间,建立特殊情况会商机制和突发事件报告制度,平稳推进义教入学工作。
2023年,区教委将继续对义务教育阶段招生入学工作开展督导检查。
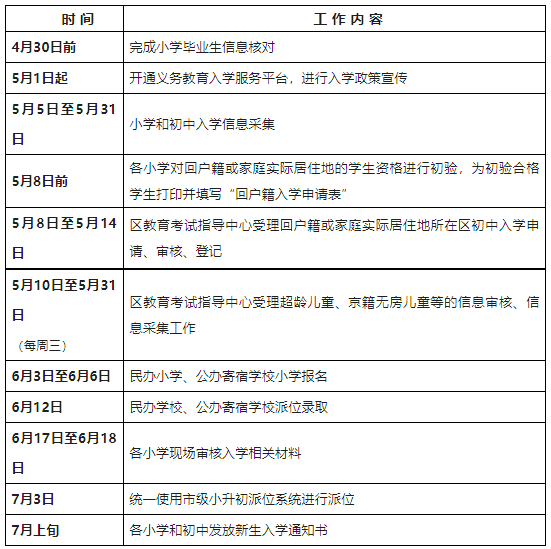
附件:门头沟区2023年义务教育阶段入学工作时间表
正在阅读:
家长速看!2023年北京门头沟区义务教育阶段入学工作实施细则公布05-07
2020年上海市青浦高考报名时间:2019年10月28日-11月1日02-21
检讨书怎么写2000字长篇范文07-28
2018年河北二级建造师报名网址:www.hebpta.com.cn03-17
有一种风景叫文明作文600字09-22
幼儿园喜迎母亲节祝福寄语04-28
8月15日中秋节贺词【五篇】02-25
2020年广东韶关考研科目03-09
2017年高考英语短文改错代词考点总结08-06
霜降节气祝福语短信(分享20篇)10-19