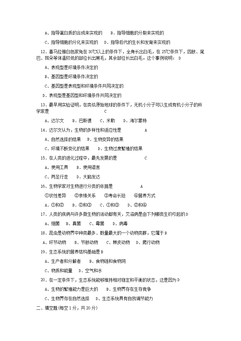
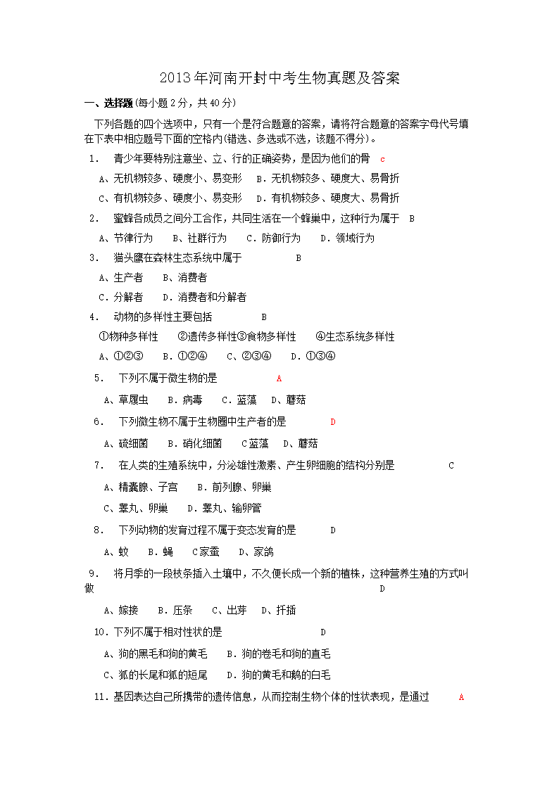
>
【文档预览】 文档大全网整理发布2013年河南开封中考生物真题及答案(Word版),前五页预览如下:
本文来源:https://www.wddqw.com/BqTv.html
相关文章:
正在阅读:
2013年河南开封中考生物真题及答案(Word版)06-03
给朋友讲的睡前暖心童话小故事【四篇】12-31
2019浙江省金华市公务用车服务中心招聘启事10-20
2017年6月英语六级听力常考句式及短语:餐馆11-29
上半年工作总结及下半年计划06-21
2017年11月25日雅思报名方式:网上报名06-04
2023年运动会演讲稿[十篇]04-04
2018年国家公务员考试职位表:国家统计局山东调查总队03-03
媒介营销策划英文简历11-27
童话寓言式作文-六年级童话寓言作文:《穷人》续写_700字11-06
2017年11月宁夏软考报名入口【网站】:宁夏人事考试中心网01-25