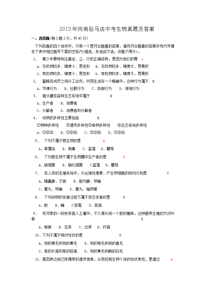
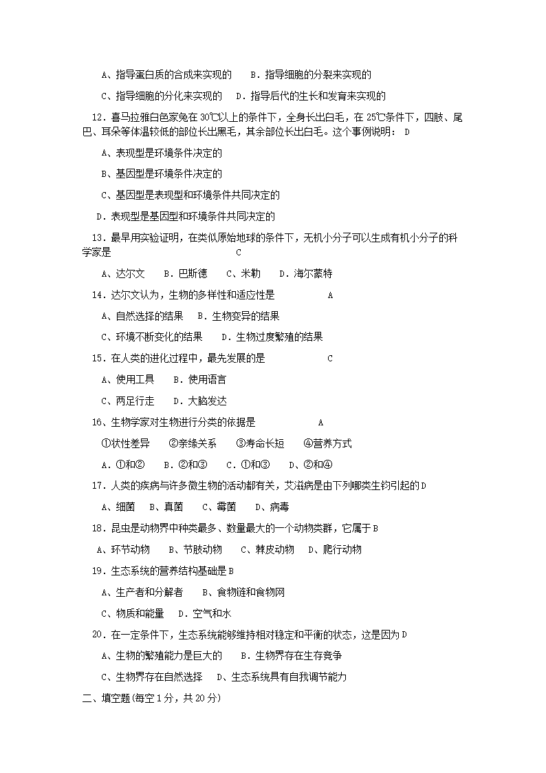
>
【文档预览】 文档大全网整理发布2013年河南驻马店中考生物真题及答案(Word版),前五页预览如下:
本文来源:https://www.wddqw.com/ACZv.html
相关文章:
正在阅读:
2013年河南驻马店中考生物真题及答案(Word版)06-06
2022广东惠州龙门县招聘编外卫生专业技术人员笔试成绩公告10-14
2021年北京通州区事业单位第二次招聘公告【211人】08-19
如何听懂英语中长难句?04-23
德国欧盟蓝卡移民的三大优势11-10
2019安徽淮南市公务员警察职位体能测评资格复审通知11-17
2018福建省厦门市城市管理行政执法局事业单位招聘公告06-23
雅思口语有哪些高分秘诀08-29
2019年安徽芜湖市第一人民医院招聘编外工作人员公告【21人】03-16
2021年广西机电工业学校公开招聘工作人员笔试公告(10月31日笔试)08-24
[高三化学怎么学 知乎]高三化学要怎么学?04-21