
根据人力资源和社会保障部人事考试中心《关于2023年度环境影响评价工程师职业资格考试考务工作的通知》(人考中心函〔2023〕18号)精神,现将考试报名等有关事项通知如下:
一、考试时间及科目
2023年5月27日至5月28日。
5月27日上午9:00-11:30环境影响评价相关法律法规(客观题);
5月27日下午14:00-16:30环境影响评价技术导则与标准(客观题);
5月28日上午9:00-11:30环境影响评价技术方法(客观题);
5月28日下午14:00-17:00环境影响评价案例分析(主观题)。
二、报名时间及方式
报名时间为2023年3月30日0:00至4月5日24:00。考试采取网络报名方式,请报考人员登录全国专业技术人员资格考试报名服务平台(网址为http://zg.cpta.com.cn/examfront)进行报名。
三、报名及免试条件
(一)报名条件
凡遵守国家纪律、法规,恪守职业道德,并具备以下条件之一者,可申请参加环境影响评价工程师职业资格考试:
1.取得环境保护相关专业大专学历,从事环境影响评价工作满7年;或取得其他专业大专学历,从事环境影响评价工作满8年。
2.取得环境保护相关专业学士学位,从事环境影响评价工作满5年;或取得其他专业学士学位,从事环境影响评价工作满6年。
3.取得环境保护相关专业硕士学位,从事环境影响评价工作满2年;或取得其他专业硕士学位,从事环境影响评价工作满3年。
4.取得环境保护相关专业博士学位,从事环境影响评价工作满1年;或取得其他专业博士学位,从事环境影响评价工作满2年。
(二)免试部分科目条件
2003年12月31日前,长期在环境影响评价岗位上工作,并符合下列条件之一的,可免试“环境影响评价技术导则与标准”和“环境影响评价技术方法”2个科目,只参加“环境影响评价案例分析”和“环境影响评价相关法律法规”2个科目的考试。
1.受聘担任工程类高级专业技术职务满3年,累计从事环境影响评价相关业务工作满15年。
2.受聘担任工程类高级专业技术职务,并取得环保总局核发的“环境影响评价上岗培训合格证书”。
(三)环境保护相关专业新旧对应说明
根据生态环境部环境工程评估中心《关于更新环评工程师考试报考条件中新旧专业对应表的函》,报考条件中的“环境保护相关专业新旧对应表”(见附件)已更新,请各位报考人员查看。
四、报名审核及缴费
(一)报名原则
环境影响评价工程师职业资格考试报名证明事项推行告知制。
(二)报名步骤
1.注册信息,在线核查
报考人员本人登录全国专业技术人员资格考试报名服务平台,按照要求注册,完善个人信息,在线核查身份、学历(学位)信息(原则上24小时内返回核查结果),提交注册信息24小时后可登录网上报名系统报名。已注册的报考人员不需要重新注册。
2.网上填报,诚信许诺
报考人员在网上报名系统填报相关信息后,可自主选择是否采用告知制方式办理相关事项。如选择采用告知制方式,在线核查结果返回后,报考人员须本人根据实际情况填写报名信息并对填报信息的真实、准确、完整、有效以及本人符合考试报名条件作出许诺,接受考试组织机构的核查,承担不实许诺的后果;报考人员本人采用电子方式签署告知书(电子文本),一经提交具有法律效力,不允许代为许诺。未选择告知制方式或者不适用告知制办理报考事项的,应按我市规定线下办理审核事宜,并配合提交相关证明材料。
报考人员作出许诺后,可在未交费且报名截止前撤回许诺。报考人员撤回许诺后,应按我市规定线下办理审核事宜,并配合提交相关证明材料,且本年度该项考试中不再适用告知制。
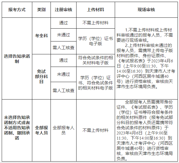
3. 核查流程
天津市2023年度环境影响评价工程师职业资格考试核查流程:
备注:(1)需要上传材料的报考人员于2023年3月30日0:00至4月5日24:00登录全国专业技术人员资格考试报名服务平台上传相关资料电子版,审核部门将于2023年3月31日9:00开始对上传材料进行审核。
(2)考生修改有关报考信息请在报名时间结束前完成,报名时间结束后修改报考信息不能在天津考区再次提交。
4.网上交费
(1)交费时间
全部审核通过的报考人员于2023年4月6日9:00至9日16:00登录全国专业技术人员资格考试报名服务平台缴纳考试费,否则报名无效。报考人员须按时缴费,逾期无法补缴。
(2)考试费用
根据津发改价费〔2016〕660号文件精神,环境影响评价工程师考试收费标准为:客观题每人每科56元,主观题每人每科60元。报考人员确认报名缴费后,已缴费用不予退还。
五、准考证打印
报考人员于2023年5月24日9:00至26日24:00登录全国专业技术人员资格考试报名服务平台下载打印准考证。
特别提示:报考人员必须同时携带准考证和身份证件(与报名时一致)参加考试,缺少任一证件不得参加考试。
六、考试成绩公布
(一)根据人力资源和社会保障部人事考试中心《关于2023年度环境影响评价工程师职业资格考试考务工作的通知》(人考中心函〔2023〕18号),将于2023年8月公布考试成绩,届时报考人员可登录中国人事考试网(网址为http://www.cpta.com.cn)成绩查询栏目查询。
(二)考试成绩公布后,如报考人员对本人考试结果有疑问,可在考试成绩公布后30日内将成绩核查申请发送至tjkpzxchengji@tj.gov.cn,逾期不再受理。成绩核查的具体要求可在天津市人力资源和社会保障局网站天津人事考试版块“办事指南”栏目查询。
成绩核查范围:根据人力资源社会保障部办公厅关于印发《专业技术人员职业资格考试考务工作规程》的通知(人社厅发〔2021〕18号)文件规定,应试人员对考试成绩有异议的,应在考试成绩公布之日起30天内,向省级人事考试机构提出成绩复查申请。成绩复查只限于答卷卷面分数合计和登录是否有误。成绩复查过程中,工作人员不得向应试人员或其委托人出示试卷、答卷、标准答案、视频监控等相关材料,法律、法规另有规定的除外。复查后的成绩为最终成绩。
(三)考试结束后采用技术手段甄别为雷同答卷的考试答卷,将给予考试成绩无效的处理。
(四)考试结束后将对拟合格人员名单进行公示,并接受社会各界监督。
七、考试合格证书领取
合格证书由人力资源和社会保障部人事考试中心印制并发往各地,考生可在成绩公布后,注意登录天津市人力资源和社会保障局网站天津人事考试版块“通知公告”栏目查询领取时间及方式。
参加4个科目考试(级别为考全科)的人员须在连续2个考试年度内通过应试科目,参加2个科目考试(级别为免2科)的人员须在1个考试年度内通过应试科目,方可取得资格证书。
八、注意事项
(一)报考人员原则上应在工作地或居住地报名参加考试。
(二)请报考人员及早注册或完善注册信息,并于报考前认真阅读报考条件说明。
(三)报考人员将照片转为电子文件,并通过中国人事考试网首页上的“工具下载”栏目,下载“照片审核处理工具”,对照片进行处理,合格后上传。
上传照片文件应为近期彩色标准1寸、半身免冠正面证件照(尺寸25mm*35mm,像素295px*413px),.JPG或.JPEG格式,大于30K,照片底色背景为白色,2018年2月22日以前注册的报考人员无须更换照片。上传的照片将用于准考证、考场座次表、资格证书,请上传时慎重选用。上传的照片必须是本人近期照片,如果不能清晰辨认报考人员容貌或照片与本人相貌不符的,将不能参加考试。
(四)不具备免试条件的报考人员请在“考全科”级别里选择应考科目;具备免试条件的报考人员请正确选择考试级别。
(五)报考人员须使用激光或喷墨打印机打印报名表和准考证,同时须持有开通网上支付功能的银联银行卡,确保卡内有足够支付考试费的金额。
(六)为保证报名缴费顺利进行,建议报考人员使用360安全浏览器的模式进行缴费操作。为确保银行卡及个人信息安全,请尽量不要到网吧等公共场所进行网上报名和缴费。
(七)需要票据的考生请缴费成功后1个月内在考试报名系统中查询缴款码并访问天津市财政局(http://cz.tj.gov.cn)打印电子票据,进入网址后,选择“政务服务”按钮,在右侧“财政服务区”模块中选择“电子票据查验”,进入页面后选择“缴款码查验”,分别输入缴款码和验证码打印电子票据。
特别提示:因打印财政票据需采集考生工作单位信息,请考生在报名系统中准确填写“工作单位”栏目内容,缴费完成时,财政票据同步采集此项信息,无法修改财政票据上此项信息。
(八)报考人员注册手机号码如有变化,请及时登录全国专业技术人员资格考试报名服务平台,点击“注册维护”办理电话变更,如未及时变更,无法联系,后果由报考人员本人承担。报考人员同时须妥善保管好本人用户名及密码,如泄露给他人,导致个人信息外泄或不实、虚假许诺,相关后果由本人承担。
(九)2023年度环境影响评价工程师职业资格考试大纲以生态环境部网站(网址为:www.mee.gov.cn)公布为准。
(十)在报名过程中遇到问题,可阅读全国专业技术人员资格考试报名服务平台相关说明,也可拨打电话进行咨询。
考务咨询电话:12333
政策报名条件咨询电话:87671997(天津市生态环境局负责,开通时间:2023年3月30日至4月9日上午9:00至11:30,下午14:00至16:30法定节假日除外)
银联咨询电话:95516
原文标题:关于天津市2023年度环境影响评价工程师职业资格考试报名等有关事项的通知
文章来源:https://hrss.tj.gov.cn/jsdw/rsksw/tzgg4/202303/t20230329_6153360.html
正在阅读:
2023年天津市环境影响评价工程师职业资格考试报名等有关事项通知03-30
山西2022下半年初级银行从业资格准考证打印入口已开通11-21
2020年江西公务员考试申论范文赏析11-24
2017年江西三校生数学高考试卷:2017年江西高考试卷:数学理12-02
(河南)郑州铁路职业技术学院2017年12月英语六级报名时间02-06
2019贵州黔西南贞丰县职校招聘教师公告【15人】04-10
小学生六年级日记150字左右-六年级小学生英语日记例文分享09-23
四月清明节小长假扫墓祝福词12-26
2016年银行从业资格电子证书打印说明03-28