
一、报名对象与时间安排
为更好地与教师资格认定工作衔接,本次测试将安排部分场次作为面向辽宁省中小学教师资格考试笔试合格(一科合格即可)且符合相应条件人员的专场测试;其他场次面向符合条件的社会人员开放。
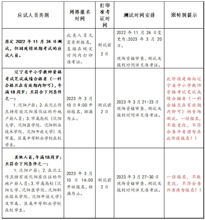
具体安排如下:

二、相关费用
按照有关规定,本次普通话水平测试费由市级财政承担,应试人员无须缴纳报名费、测试费。请符合报名条件的考生通过正规渠道在规定时间内报名。
三、测试流程
网上报名→打印准考证→现场资格审查及测试→证书发放
(一)网上报名
报名网址:
http://ln.cltt.org/baoming
建议您使用谷歌浏览器
(https://www.google.cn/chrome/)
或360模式浏览器在线报名。
报名步骤:
(1)登录报名系统认真阅读“报名介绍”,了解报名的方法和要求,点击“我要报名”;
(2)点击“选择城市/机构”中的“沈阳市”按钮,根据提示选择对应的考试日期,点击“下一步”按钮;
(3)填写完整的个人信息后,上传电子版个人正面近期免冠彩色照片(无美颜),白底,像素不低于390*567,格式为jpg,大小不超过1M。认真审核所填信息,无误后点击“下一步”按钮(点击此按钮后信息无法进行修改),如信息有误、照片不符合要求报名无效;



(4)出现“报名信息提交成功!”后,报名结束。如确认个人报名是否成功,请点击上侧的功能菜单“报名查询”。

(二)打印准考证
报名成功的应试人员,请在规定时间登录在线报名系统(http://ln.cltt.org/baoming)自行打印准考证并按准考证上的报到时间准时参加现场资格审查和测试。应试人员须认真阅读准考证上的相关信息。

请严格按照准考证规定的报到时间携带以下资料到指定地点参加现场资格审查及测试。测试全程须佩戴医用外科口罩。
未按时参加资格审查或测试的,视为自动放弃测试资格;未通过资格审查的,取消测试资格。
1.现场资格审查资料
参加教师资格考试笔试合格人员专场测试的,除携带下列相关资料外,还需要携带辽宁省中小学教师资格考试笔试成绩单(一科合格且在有效期内即可)截图复印件或合格证明(有效期内)复印件,可登录中小学教师资格考试网ntce.neea.edu.cn,在“合格证明查询”中下载。
(1)沈阳户籍人员:携带纸质准考证、身份证原件及复印件(如户口已迁入沈阳,身份证地址还未变更,需携带户口本原件及户口本首页和迁入页复印件);
(2)持有效沈阳居住证的外地户籍人员:携带纸质准考证、身份证原件及复印件、沈阳居住证原件及复印件;
(3)市属高校(沈阳大学、沈阳医学院、沈阳职业技术学院、沈阳开放大学)及市属、区属中等职业学校在校学生:携带纸质准考证、身份证原件及复印件、沈阳学生证原件及复印件;
2.测试
通过资格审查的应试者,请按考务人员指引,到指定场地按照流程参加测试,各测试环节全程单向行进,测试完成后立即离开测试站,不得逗留。
(四)证书发放
测试结束40个工作日后,应试人员可登陆报名网站查询成绩,取证时间及具体要求将通过沈阳市教育局和“沈阳教育发布”微信公众号另行通知。我单位不负责无限期保管证书,应试人员不在规定时间内领取证书的,后果自负;纸质证书遗失的,不予补发。测试期间不接待证书领取。
四、现场资格审查和测试地点
沈阳市教育研究院辽河街院区(沈阳市皇姑区辽河街65号)
乘车路线:地铁2号、10号线中医药大学A口东行800米;公交车280、281、292辽河街燕山路站。社会车辆不得入院。
咨询电话:024-31668400
原文标题:关于开展2023年3月份普通话水平测试工作的通知
文章来源:https://mp.weixin.qq.com/s/CgzgQbvC929hCQQBZltWzA
正在阅读:
2023年3月辽宁沈阳普通话考试时间及报名时间安排3月10日起报名03-11
小学三年级作文观察植物【六篇】01-18
高一年级优秀日记100字09-18
自己洗澡作文02-01
北京2019年12月基金从业资格准考证打印时间为12月11日至13日01-25
红米K50电竞版不显示微信通知怎么办-怎么设置微信消息提示06-10
三年级去图书馆看书的日记400字:去图书馆看书日记400字左右11-01
2021年山西期货从业资格考试时间已公布10-10
关于国庆节的作文500字【三篇】02-23
小学五年级下册数学第二单元试卷(B)10-22