
为贯彻落实《普通话水平测试管理规定》(教育部令第51号),根据我市2022年普通话水平测试工作安排,结合沈阳市疫情防控工作实际情况,拟于11月份组织普通话水平测试,现将有关安排通知如下:
一、报名对象与时间安排
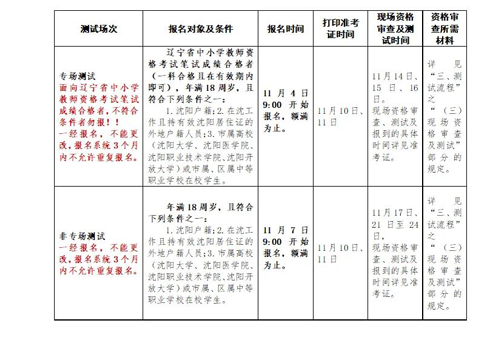
测试时间为11月14日至17日、11月21日至24日。其中,14日、15日、16日是面向辽宁省中小学教师资格考试笔试合格(一科合格且在有效期内即可)且符合相应条件人员的专场测试;其余5日面向其他符合相应条件的人员开放。
※根据疫情形势和防疫工作需要,测试时间可能会有调整,请考生悉知,并密切关注“沈阳教育发布”微信公众号、沈阳市教育局官方网站动态。
具体安排如下:
二、相关费用
按照有关规定,本次普通话水平测试费由市级财政承担,应试人员无须缴纳报名费、测试费。请符合报名条件的考生通过正规渠道在规定时间内报名。
三、测试流程
网上报名→打印准考证→现场资格审查及测试→证书发放
(一)网上报名
报名网址:http://ln.cltt.org/baoming
建议使用谷歌浏览器或360模式浏览器在线报名。
报名步骤:
1.登录报名系统认真阅读“报名介绍”,了解报名方法和要求,点击“我要报名”;
2.点击“选择城市/机构”中的“沈阳市”按钮,根据提示选择对应的考试日期,点击“下一步”按钮;
3.填写完整的个人信息后,上传电子版个人正面近期免冠彩色照片(无美颜),白底,像素不低于390*567,格式为jpg,大小不超过1M(一定要提前准备好符合条件的照片,否则可能影响报名)。认真审核所填信息,无误后点击“下一步”按钮(点击此按钮后信息无法修改),如信息有误、照片不符合要求报名无效;
4.出现“报名信息提交成功!”后,报名结束。如确认报名是否成功,请点击上侧的功能菜单“报名查询”。
(二)打印准考证
报名成功后,请在规定时间登录在线报名系统(http://ln.cltt.org/baoming),自行打印准考证并按准考证的报到时间准时参加现场资格审查和测试。应试人员须认真阅读准考证上的信息。
(三)现场资格审查及测试
请按照准考证规定的报到时间,携带以下资料参加现场资格审查及测试,现场须接受防疫检查,建议所有应试人员在测试日前7天返回沈阳市内,域外来(返)沈参加测试的应试人员预留充足的时间,避免因旅居史、接触史等原因被管控而无法参加测试。
未按时参加资格审查或测试的,视为自动放弃测试资格;未通过资格审查的,取消测试资格;违反疫情防控和测试管理规定的,取消测试资格并按有关规定处理。
1.防疫核验材料
(1)“辽事通”或“盛事通”健康码以及“通信大数据行程卡”绿码;
(2)应试人员(不属于《2022年沈阳市普通话水平测试应试人员疫情防控告知书》规定的“测试当天不得参加测试的情形者”)提供本人测试入场前48小时内沈阳市的核酸检测阴性证明(必须是有资质的核酸检测机构出具,纸质或电子均可,要求能明确显示核酸检测报告时间和核酸检测的地点)。
※跨省或跨市(沈阳市以外旅居史或行程)的应试人员,需严格落实出发地和沈阳市的核酸检测相关要求,应提供本人测试入场前5天连续5次沈阳市内的核酸检测阴性证明,每连续两次核酸检测应间隔24小时以上。核酸检测阴性证明自行下载保存备查,历史记录可以通过“支付宝”健康码进入“辽宁省核酸检测结果”查询。
(3)提供本人当日签字的《2022年沈阳市普通话水平测试疫情防控书》。
2.现场资格审查资料
参加11月17日、21日至24日非专场测试的人员携带下列(1)至(3)项中的相关材料;参加11月14日至16日专场测试的人员,除携带(1)至(3)项中的相关材料外,还需携带辽宁省中小学教师资格考试笔试成绩单(一科合格且在有效期内即可)截图复印件或合格证明(有效期内)复印件,可登录中小学教师资格考试网(https://ntce.neea.edu.cn/),在“合格证明查询”中下载。
(1)沈阳户籍人员:携带纸质准考证、身份证原件及复印件(如户口已迁入沈阳,身份证地址还未变更,需携带户口本原件及户口本首页和迁入页复印件);
(2)持有效沈阳居住证的外地户籍人员:携带纸质准考证、身份证原件及复印件、沈阳居住证原件及复印件;
(3)市属高校(沈阳大学、沈阳医学院、沈阳职业技术学院、沈阳开放大学)及市属、区属中等职业学校在校学生:携带纸质准考证、身份证原件及复印件、沈阳学生证原件及复印件;
3.测试
通过资格审查的应试者,请按考务人员指引,到指定场地按照流程参加测试,全程单向行进,测试完成后立即离开测试站,不得逗留。
(四)证书发放
测试结束40个工作日后,应试人员可登陆报名网站查询成绩,取证时间及具体要求将通过“沈阳教育发布”微信公众号、沈阳市教育局另行通知。我单位不负责无限期保管证书,应试人员不在规定时间内领取证书的,后果自负;纸质证书遗失的,不予补发。测试期间不接待证书领取。
四、现场资格审查和测试地点
沈阳市教育研究院辽河街院区(沈阳市皇姑区辽河街65号)
乘车路线:地铁2号线、10号线中医药大学A口东行800米;公交车280、281、292辽河街燕山路站。因疫情防控工作需要,社会车辆不得入院。
五、防疫相关要求
请应试人员认真阅读《2022年沈阳市普通话水平测试应试人员新冠肺炎疫情防控告知书》(见附件1),严格遵守疫情防控相关规定,充分做好准备,按疫情防控要求参加现场资格审查和测试。
咨询电话:024-31668400
附件:点击查看
1.2022年沈阳市普通话水平测试应试人员疫情防控告知书.docx
2.2022年沈阳市普通话水平测试疫情防控书.docx
沈阳市语委办
2022年10月28日
原文标题:沈阳市2022年11月份普通话水平测试报名通知
文章来源:http://jyj.shenyang.gov.cn/jyyw/jqgz/202210/t20221029_4323944.html
正在阅读:
2022年11月辽宁沈阳普通话报名时间11月4日起考试时间11月14日起11-01
品牌部门2016年度工作总结08-21
体育课心得体会例文荟萃08-25
2021年上半年河南信阳高中、中职教师资格认定结果公布及证书领取通知08-09
学习相关的励志名言名句大全09-13
最美丽的童年梦作文350字11-15
美国L-1移民签证的申请优势06-25
2022年青海省公安机关面向社会公开考录人民警察公告05-01
2017河南安阳市深蓝高级中学教师招聘公告【河南】03-08
高考备考:最后冲刺,这件事特别重要!05-21