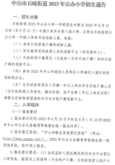
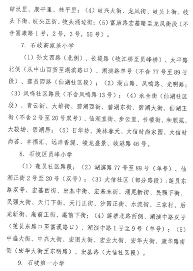
广东中山市石岐街道2023年公办小学招生通告(5月19日-6月1日报名登记)

时间:2023-05-19 06:13:01 阅读: 最新文章 文档下载
说明:文章内容仅供预览,部分内容可能不全。下载后的文档,内容与下面显示的完全一致。下载之前请确认下面内容是否您想要的,是否完整无缺。
【#少儿升学# 导语】广东中山市石岐街道2023年公办小学招生通告已发布,报名登记时间为5月19日至6月1日。®文档大全网提醒广大家长,及时关注招生政策,积极配合招生工作,为孩子的未来奠定坚实基础。
image.png
image.png
image.png
image.png
image.png
image.png
image.png
image.png
image.png
image.png
image.png
image.png
image.png
image.png
image.png
image.png
image.png
  原文标题:中山市石岐街道2023年公办小学招生通告

  文章来源:https://www.zsedu.cn/info/934704.jspx

本文来源:https://www.wddqw.com/96tm.html